import React from './react';
//import ReactDOM from 'react-dom';
let element = (
<div id="A1">
<div id="B1">
<div id="C1"></div>
<div id="C2"></div>
</div>
<div id="B2"></div>
</div>
)
console.log(element);
/* ReactDOM.render(
element,
document.getElementById('root')
);
*/
src\react.js
import { ELEMENT_TEXT } from './constants';
function createElement(type, config, ...children) {
delete config.__self;
delete config.__source;
return {
type,
props: {
...config,
children: children.map(
child => typeof child === "object" ?
child :
{ type: ELEMENT_TEXT, props: { text: child, children: [] } })
}
}
}
let React = {
createElement
}
export default React;



import React from './react';
import ReactDOM from './react-dom';
+let style = { border: '3px solid red', margin: '5px' };
+let element = (
+ <div id="A1" style={style}>
+ A1
+ <div id="B1" style={style}>
+ B1
+ <div id="C1" style={style}>C1</div>
+ <div id="C2" style={style}>C2</div>
+ </div>
+ <div id="B2" style={style}>B2</div>
+ </div>
+)
ReactDOM.render(
element,
document.getElementById('root')
);
src\constants.js
+export const ELEMENT_TEXT = Symbol.for('ELEMENT_TEXT');
+export const TAG_ROOT = Symbol.for('TAG_ROOT');
+export const TAG_HOST = Symbol.for('TAG_HOST');
+export const TAG_TEXT = Symbol.for('TAG_TEXT');
+export const PLACEMENT = Symbol.for('PLACEMENT');
src\utils.js
function setProp(dom, key, value) {
if (/^on/.test(key)) {
dom[key.toLowerCase()] = value;
} else if (key === 'style') {
if (value) {
for (let styleName in value) {
if (value.hasOwnProperty(styleName)) {
dom.style[styleName] = value[styleName];
}
}
}
} else {
dom.setAttribute(key, value);
}
return dom;
}
export function setProps(elem, oldProps, newProps) {
for (let key in oldProps) {
if (key !== 'children') {
if (newProps.hasOwnProperty(key)) {
setProp(elem, key, newProps[key]);
} else {
elem.removeAttribute(key);
}
}
}
for (let key in newProps) {
if (key !== 'children') {
setProp(elem, key, newProps[key])
}
}
}
src\react-dom.js
import { TAG_ROOT } from './constants';
import { scheduleRoot } from './scheduler';
function render(element, container) {
let rootFiber = {
tag: TAG_ROOT,//这是根Fiber
stateNode: container,//此Fiber对应的DOM节点
props: { children: [element] },//子元素就是要渲染的element
}
scheduleRoot(rootFiber);
}
export default {
render
}
src\scheduler.js
import { setProps } from './utils';
import {
ELEMENT_TEXT, TAG_ROOT, TAG_HOST, TAG_TEXT, PLACEMENT
} from './constants';
let workInProgressRoot = null;//正在渲染中的根Fiber
let nextUnitOfWork = null//下一个工作单元
export function scheduleRoot(rootFiber) {
//把当前树设置为nextUnitOfWork开始进行调度
workInProgressRoot = rootFiber;
nextUnitOfWork = workInProgressRoot;
}
function commitRoot() {
let currentFiber = workInProgressRoot.firstEffect;
while (currentFiber) {
commitWork(currentFiber);
currentFiber = currentFiber.nextEffect;
}
workInProgressRoot = null;
}
function commitWork(currentFiber) {
if (!currentFiber) {
return;
}
let returnFiber = currentFiber.return;//先获取父Fiber
const domReturn = returnFiber.stateNode;//获取父的DOM节点
if (currentFiber.effectTag === PLACEMENT && currentFiber.stateNode != null) {//如果是新增DOM节点
let nextFiber = currentFiber;
domReturn.appendChild(nextFiber.stateNode);
}
currentFiber.effectTag = null;
}
function performUnitOfWork(currentFiber) {
beginWork(currentFiber);//开始渲染前的Fiber,就是把子元素变成子fiber
if (currentFiber.child) {//如果子节点就返回第一个子节点
return currentFiber.child;
}
while (currentFiber) {//如果没有子节点说明当前节点已经完成了渲染工作
completeUnitOfWork(currentFiber);//可以结束此fiber的渲染了
if (currentFiber.sibling) {//如果它有弟弟就返回弟弟
return currentFiber.sibling;
}
currentFiber = currentFiber.return;//如果没有弟弟让爸爸完成,然后找叔叔
}
}
function beginWork(currentFiber) {
if (currentFiber.tag === TAG_ROOT) {//如果是根节点
updateHostRoot(currentFiber);
} else if (currentFiber.tag === TAG_TEXT) {//如果是原生文本节点
updateHostText(currentFiber);
} else if (currentFiber.tag === TAG_HOST) {//如果是原生DOM节点
updateHostComponent(currentFiber);
}
}
function updateHostRoot(currentFiber) {//如果是根节点
const newChildren = currentFiber.props.children;//直接渲染子节点
reconcileChildren(currentFiber, newChildren);
}
function updateHostText(currentFiber) {
if (!currentFiber.stateNode) {
currentFiber.stateNode = createDOM(currentFiber);//先创建真实的DOM节点
}
}
function updateHostComponent(currentFiber) {//如果是原生DOM节点
if (!currentFiber.stateNode) {
currentFiber.stateNode = createDOM(currentFiber);//先创建真实的DOM节点
}
const newChildren = currentFiber.props.children;
reconcileChildren(currentFiber, newChildren);
}
function createDOM(currentFiber) {
if (currentFiber.type === ELEMENT_TEXT) {
return document.createTextNode(currentFiber.props.text);
}
const stateNode = document.createElement(currentFiber.type);
updateDOM(stateNode, {}, currentFiber.props);
return stateNode;
}
function reconcileChildren(currentFiber, newChildren) {
let newChildIndex = 0;//新虚拟DOM数组中的索引
let prevSibling;
while (newChildIndex < newChildren.length) {
const newChild = newChildren[newChildIndex];
let tag;
if (newChild && newChild.type === ELEMENT_TEXT) {
tag = TAG_TEXT;//文本
} else if (newChild && typeof newChild.type === 'string') {
tag = TAG_HOST;//原生DOM组件
}
let newFiber = {
tag,//原生DOM组件
type: newChild.type,//具体的元素类型
props: newChild.props,//新的属性对象
stateNode: null,//stateNode肯定是空的
return: currentFiber,//父Fiber
effectTag: PLACEMENT,//副作用标识
nextEffect: null
}
if (newFiber) {
if (newChildIndex === 0) {
currentFiber.child = newFiber;//第一个子节点挂到父节点的child属性上
} else {
prevSibling.sibling = newFiber;
}
prevSibling = newFiber;//然后newFiber变成了上一个哥哥了
}
prevSibling = newFiber;//然后newFiber变成了上一个哥哥了
newChildIndex++;
}
}
function updateDOM(stateNode, oldProps, newProps) {
setProps(stateNode, oldProps, newProps);
}
function completeUnitOfWork(currentFiber) {
const returnFiber = currentFiber.return;
if (returnFiber) {
if (!returnFiber.firstEffect) {
returnFiber.firstEffect = currentFiber.firstEffect;
}
if (!!currentFiber.lastEffect) {
if (!!returnFiber.lastEffect) {
returnFiber.lastEffect.nextEffect = currentFiber.firstEffect;
}
returnFiber.lastEffect = currentFiber.lastEffect;
}
const effectTag = currentFiber.effectTag;
if (effectTag) {
if (!!returnFiber.lastEffect) {
returnFiber.lastEffect.nextEffect = currentFiber;
} else {
returnFiber.firstEffect = currentFiber;
}
returnFiber.lastEffect = currentFiber;
}
}
}
function workLoop(deadline) {
let shouldYield = false;
while (nextUnitOfWork && !shouldYield) {
nextUnitOfWork = performUnitOfWork(nextUnitOfWork);//执行一个任务并返回下一个任务
shouldYield = deadline.timeRemaining() < 1;//如果剩余时间小于1毫秒就说明没有时间了,需要把控制权让给浏览器
}
//如果没有下一个执行单元了,并且当前渲染树存在,则进行提交阶段
if (!nextUnitOfWork && workInProgressRoot) {
commitRoot();
}
requestIdleCallback(workLoop);
}
//开始在空闲时间执行workLoop
requestIdleCallback(workLoop);


<body>
<div id="root"></div>
<button id="reRender1">reRender1</button>
<button id="reRender2">reRender2</button>
</body>
src\index.js
import React from './react';
import ReactDOM from './react-dom';
let style = { border: '3px solid red', margin: '5px' };
let element = (
<div id="A1" style={style}>
A1
<div id="B1" style={style}>
B1
<div id="C1" style={style}>C1</div>
<div id="C2" style={style}>C2</div>
</div>
<div id="B2" style={style}>B2</div>
</div>
)
console.log(element);
ReactDOM.render(
element,
document.getElementById('root')
);
+let reRender2 = document.getElementById('reRender2');
+reRender2.addEventListener('click', () => {
+ let element2 = (
+ <div id="A1-new" style={style}>
+ A1-new
+ <div id="B1-new" style={style}>
+ B1-new
+ <div id="C1-new" style={style}>C1-new</div>
+ <div id="C2-new" style={style}>C2-new</div>
+ </div>
+ <div id="B2" style={style}>B2</div>
+ <div id="B3" style={style}>B3</div>
+ </div>
+ )
+ ReactDOM.render(
+ element2,
+ document.getElementById('root')
+ );
+});
+
+let reRender3 = document.getElementById('reRender3');
+reRender3.addEventListener('click', () => {
+ let element3 = (
+ <div id="A1-new2" style={style}>
+ A1-new2
+ <div id="B1-new2" style={style}>
+ B1-new2
+ <div id="C1-new2" style={style}>C1-new2</div>
+ <div id="C2-new2" style={style}>C2-new2</div>
+ </div>
+ <div id="B2" style={style}>B2</div>
+ </div>
+ )
+ ReactDOM.render(
+ element3,
+ document.getElementById('root')
+ );
+});
export const ELEMENT_TEXT = Symbol.for('ELEMENT_TEXT');
export const TAG_ROOT = Symbol.for('TAG_ROOT');
export const TAG_HOST = Symbol.for('TAG_HOST');
export const TAG_TEXT = Symbol.for('TAG_TEXT');
export const PLACEMENT = Symbol.for('PLACEMENT');
+export const UPDATE = Symbol.for('UPDATE');
+export const DELETION = Symbol.for('DELETION');
src\scheduler.js
import { setProps } from './utils';
import {
ELEMENT_TEXT, TAG_ROOT, TAG_HOST, TAG_TEXT, PLACEMENT, DELETION, UPDATE
} from './constants';
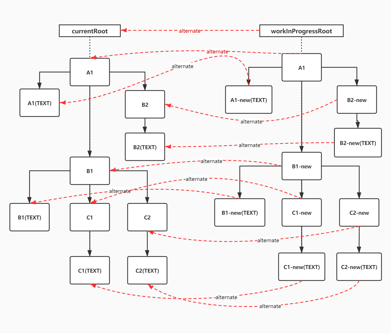
+let currentRoot = null;//当前的根Fiber
let workInProgressRoot = null;//正在渲染中的根Fiber
let nextUnitOfWork = null//下一个工作单元
+let deletions = [];//要删除的fiber节点
export function scheduleRoot(rootFiber) {
//{tag:TAG_ROOT,stateNode:container,props: { children: [element] }}
+ if (currentRoot && currentRoot.alternate) {//偶数次更新
+ workInProgressRoot = currentRoot.alternate;
+ workInProgressRoot.firstEffect = workInProgressRoot.lastEffect = workInProgressRoot.nextEffect = null;
+ workInProgressRoot.props = rootFiber.props;
+ workInProgressRoot.alternate = currentRoot;
+ } else if (currentRoot) {//奇数次更新
+ rootFiber.alternate = currentRoot;
+ workInProgressRoot = rootFiber;
+ } else {
+ workInProgressRoot = rootFiber;//第一次渲染
+ }
nextUnitOfWork = workInProgressRoot;
}
function commitRoot() {
+ deletions.forEach(commitWork);
let currentFiber = workInProgressRoot.firstEffect;
while (currentFiber) {
commitWork(currentFiber);
currentFiber = currentFiber.nextEffect;
}
+ deletions.length = 0;//先把要删除的节点清空掉
+ currentRoot = workInProgressRoot;
workInProgressRoot = null;
}
function commitWork(currentFiber) {
if (!currentFiber) {
return;
}
let returnFiber = currentFiber.return;//先获取父Fiber
const domReturn = returnFiber.stateNode;//获取父的DOM节点
if (currentFiber.effectTag === PLACEMENT && currentFiber.stateNode != null) {//如果是新增DOM节点
let nextFiber = currentFiber;
domReturn.appendChild(nextFiber.stateNode);
+ } else if (currentFiber.effectTag === DELETION) {//如果是删除则删除并返回
+ domReturn.removeChild(currentFiber.stateNode);
+ } else if (currentFiber.effectTag === UPDATE && currentFiber.stateNode != null) {//如果是更新
+ if (currentFiber.type === ELEMENT_TEXT) {
+ if (currentFiber.alternate.props.text != currentFiber.props.text) {
+ currentFiber.stateNode.textContent = currentFiber.props.text;
+ }
+ } else {
+ updateDOM(currentFiber.stateNode, currentFiber.alternate.props, currentFiber.props);
+ }
+ }
currentFiber.effectTag = null;
}
function performUnitOfWork(currentFiber) {
beginWork(currentFiber);//开始渲染前的Fiber,就是把子元素变成子fiber
if (currentFiber.child) {//如果子节点就返回第一个子节点
return currentFiber.child;
}
while (currentFiber) {//如果没有子节点说明当前节点已经完成了渲染工作
completeUnitOfWork(currentFiber);//可以结束此fiber的渲染了
if (currentFiber.sibling) {//如果它有弟弟就返回弟弟
return currentFiber.sibling;
}
currentFiber = currentFiber.return;//如果没有弟弟让爸爸完成,然后找叔叔
}
}
function beginWork(currentFiber) {
if (currentFiber.tag === TAG_ROOT) {//如果是根节点
updateHostRoot(currentFiber);
} else if (currentFiber.tag === TAG_TEXT) {//如果是原生文本节点
updateHostText(currentFiber);
} else if (currentFiber.tag === TAG_HOST) {//如果是原生DOM节点
updateHostComponent(currentFiber);
}
}
function updateHostRoot(currentFiber) {//如果是根节点
const newChildren = currentFiber.props.children;//直接渲染子节点
reconcileChildren(currentFiber, newChildren);
}
function updateHostText(currentFiber) {
if (!currentFiber.stateNode) {
currentFiber.stateNode = createDOM(currentFiber);//先创建真实的DOM节点
}
}
function updateHostComponent(currentFiber) {//如果是原生DOM节点
if (!currentFiber.stateNode) {
currentFiber.stateNode = createDOM(currentFiber);//先创建真实的DOM节点
}
const newChildren = currentFiber.props.children;
reconcileChildren(currentFiber, newChildren);
}
function createDOM(currentFiber) {
if (currentFiber.type === ELEMENT_TEXT) {
return document.createTextNode(currentFiber.props.text);
}
const stateNode = document.createElement(currentFiber.type);
updateDOM(stateNode, {}, currentFiber.props);
return stateNode;
}
function reconcileChildren(currentFiber, newChildren) {
let newChildIndex = 0;//新虚拟DOM数组中的索引
+ let oldFiber = currentFiber.alternate && currentFiber.alternate.child;//父Fiber中的第一个子Fiber
+ let prevSibling;
+ while (newChildIndex < newChildren.length || oldFiber) {
+ const newChild = newChildren[newChildIndex];
+ let newFiber;
+ const sameType = oldFiber && newChild && newChild.type === oldFiber.type;//新旧都有,并且元素类型一样
+ let tag;
+ if (newChild && newChild.type === ELEMENT_TEXT) {
+ tag = TAG_TEXT;//文本
+ } else if (newChild && typeof newChild.type === 'string') {
+ tag = TAG_HOST;//原生DOM组件
+ }
+ if (sameType) {
+ if (oldFiber.alternate) {
+ newFiber = oldFiber.alternate;
+ newFiber.props = newChild.props;
+ newFiber.alternate = oldFiber;
+ newFiber.effectTag = UPDATE;
+ newFiber.nextEffect = null;
+ } else {
+ newFiber = {
+ tag:oldFiber.tag,//标记Fiber类型,例如是函数组件或者原生组件
+ type: oldFiber.type,//具体的元素类型
+ props: newChild.props,//新的属性对象
+ stateNode: oldFiber.stateNode,//原生组件的话就存放DOM节点,类组件的话是类组件实例,函数组件的话为空,因为没有实例
+ return: currentFiber,//父Fiber
+ alternate: oldFiber,//上一个Fiber 指向旧树中的节点
+ effectTag: UPDATE,//副作用标识
+ nextEffect: null //React 同样使用链表来将所有有副作用的Fiber连接起来
+ }
+ }
+ } else {
+ if (newChild) {//类型不一样,创建新的Fiber,旧的不复用了
+ newFiber = {
+ tag,//原生DOM组件
+ type: newChild.type,//具体的元素类型
+ props: newChild.props,//新的属性对象
+ stateNode: null,//stateNode肯定是空的
+ return: currentFiber,//父Fiber
+ effectTag: PLACEMENT//副作用标识
+ }
+ }
+ if (oldFiber) {
+ oldFiber.effectTag = DELETION;
+ deletions.push(oldFiber);
+ }
+ }
+ if (oldFiber) { //比较完一个元素了,老Fiber向后移动1位
+ oldFiber = oldFiber.sibling;
+ }
if (newFiber) {
if (newChildIndex === 0) {
currentFiber.child = newFiber;//第一个子节点挂到父节点的child属性上
} else {
prevSibling.sibling = newFiber;
}
prevSibling = newFiber;//然后newFiber变成了上一个哥哥了
}
prevSibling = newFiber;//然后newFiber变成了上一个哥哥了
newChildIndex++;
}
}
function updateDOM(stateNode, oldProps, newProps) {
setProps(stateNode, oldProps, newProps);
}
function completeUnitOfWork(currentFiber) {
const returnFiber = currentFiber.return;
if (returnFiber) {
if (!returnFiber.firstEffect) {
returnFiber.firstEffect = currentFiber.firstEffect;
}
if (!!currentFiber.lastEffect) {
if (!!returnFiber.lastEffect) {
returnFiber.lastEffect.nextEffect = currentFiber.firstEffect;
}
returnFiber.lastEffect = currentFiber.lastEffect;
}
const effectTag = currentFiber.effectTag;
if (effectTag) {
if (!!returnFiber.lastEffect) {
returnFiber.lastEffect.nextEffect = currentFiber;
} else {
returnFiber.firstEffect = currentFiber;
}
returnFiber.lastEffect = currentFiber;
}
}
}
function workLoop(deadline) {
let shouldYield = false;
while (nextUnitOfWork && !shouldYield) {
nextUnitOfWork = performUnitOfWork(nextUnitOfWork);//执行一个任务并返回下一个任务
shouldYield = deadline.timeRemaining() < 1;//如果剩余时间小于1毫秒就说明没有时间了,需要把控制权让给浏览器
}
//如果没有下一个执行单元了,并且当前渲染树存在,则进行提交阶段
if (!nextUnitOfWork && workInProgressRoot) {
commitRoot();
}
requestIdleCallback(workLoop);
}
//开始在空闲时间执行workLoop
requestIdleCallback(workLoop);


import React from './react';
import ReactDOM from './react-dom';
+class ClassCounter extends React.Component {
+ constructor(props) {
+ super(props);
+ this.state = { number: 0 };
+ }
+ onClick = () => {
+ this.setState(state => ({ number: state.number + 1 }));
+ }
+ render() {
+ return (
+ <div id="counter">
+ <span>{this.state.number}</span>
+ <button onClick={this.onClick}>加1</button>
+ </div >
+ )
+ }
+}
ReactDOM.render(
+ <ClassCounter />,
document.getElementById('root')
);
src\react.js
import { ELEMENT_TEXT } from './constants';
+import { Update, UpdateQueue } from './updateQueue';
+import { scheduleRoot } from './scheduler';
function createElement(type, config, ...children) {
delete config.__self;
delete config.__source;
return {
type,
props: {
...config,
children: children.map(
child => typeof child === "object" ?
child :
{ type: ELEMENT_TEXT, props: { text: child, children: [] } })
}
}
}
+class Component {
+ constructor(props) {
+ this.props = props;
+ this.updateQueue = new UpdateQueue();
+ }
+ setState(payload) {
+ this.internalFiber.updateQueue.enqueueUpdate(new Update(payload));
+ scheduleRoot();
+ }
+}
+Component.prototype.isReactComponent = true;
let React = {
createElement,
+ Component
}
export default React;
src\constants.js
export const ELEMENT_TEXT = Symbol.for('ELEMENT_TEXT');
export const TAG_ROOT = Symbol.for('TAG_ROOT');
export const TAG_HOST = Symbol.for('TAG_HOST');
export const TAG_TEXT = Symbol.for('TAG_TEXT');
+export const TAG_CLASS = Symbol.for('TAG_CLASS');
export const UPDATE = Symbol.for('UPDATE');
export const PLACEMENT = Symbol.for('PLACEMENT');
export const DELETION = Symbol.for('DELETION');
src\updateQueue.js
export class Update {
constructor(payload) {
this.payload = payload;
}
}
export class UpdateQueue {
constructor() {
this.firstUpdate = null;
this.lastUpdate = null;
}
enqueueUpdate(update) {
if (this.lastUpdate === null) {
this.firstUpdate = this.lastUpdate = update;
} else {
this.lastUpdate.nextUpdate = update;
this.lastUpdate = update;
}
}
forceUpdate(state) {
let currentUpdate = this.firstUpdate;
while (currentUpdate) {
state = typeof currentUpdate.payload == 'function' ? currentUpdate.payload(state) : currentUpdate.payload;
currentUpdate = currentUpdate.nextUpdate;
}
this.firstUpdate = this.lastUpdate = null;
return state;
}
}
src\utils.js
function setProp(dom, key, value) {
if (/^on/.test(key)) {
dom[key.toLowerCase()] = value;
} else if (key === 'style') {
if (value) {
for (let styleName in value) {
if (value.hasOwnProperty(styleName)) {
dom.style[styleName] = value[styleName];
}
}
}
} else {
dom.setAttribute(key, value);
}
return dom;
}
export function setProps(elem, oldProps, newProps) {
for (let key in oldProps) {
if (key !== 'children') {
if (newProps.hasOwnProperty(key)) {
setProp(elem, key, newProps[key]);
} else {
elem.removeAttribute(key);
}
}
}
for (let key in newProps) {
if (key !== 'children') {
setProp(elem, key, newProps[key])
}
}
}
+export function deepEquals(obj1, obj2) {
+ let { children: oldChildren, ...oldProps } = obj1;
+ let { children: newChildren, ...newProps } = obj2;
+ return JSON.stringify(oldProps) === JSON.stringify(newProps);
+}
src\scheduler.js
import { setProps,deepEquals } from './utils';
+import { UpdateQueue } from './updateQueue';
+import _ from 'lodash';
import {
+ ELEMENT_TEXT, TAG_ROOT, TAG_HOST, TAG_TEXT, TAG_CLASS, PLACEMENT, DELETION, UPDATE
} from './constants';
let currentRoot = null; //当前的根Fiber
let workInProgressRoot = null; //正在渲染中的根Fiber
let nextUnitOfWork = null; //下一个工作单元
let deletions = []; //要删除的fiber节点
export function scheduleRoot(rootFiber) {
+ if (currentRoot && currentRoot.alternate) {
+ workInProgressRoot = currentRoot.alternate;
+ workInProgressRoot.alternate = currentRoot;
+ if (rootFiber) {
+ workInProgressRoot.props = rootFiber.props;
+ }
+ } else if (currentRoot) {
+ if (rootFiber) {
+ rootFiber.alternate = currentRoot;
+ workInProgressRoot = rootFiber;
+ } else {
+ workInProgressRoot = {
+ ...currentRoot,
+ alternate: currentRoot
+ }
+ }
+ } else {
+ workInProgressRoot = rootFiber;
+ }
+ workInProgressRoot.firstEffect = workInProgressRoot.lastEffect = workInProgressRoot.nextEffect = null;
+ nextUnitOfWork = workInProgressRoot;
+}
function commitRoot() {
deletions.forEach(commitWork);
let currentFiber = workInProgressRoot.firstEffect;
while (currentFiber) {
commitWork(currentFiber);
currentFiber = currentFiber.nextEffect;
}
deletions.length = 0;//先把要删除的节点清空掉
+ workInProgressRoot.firstEffect = workInProgressRoot.lastEffect = null;//清除effect list
currentRoot = workInProgressRoot;
workInProgressRoot = null;
}
function commitWork(currentFiber) {
+ if (!currentFiber) {
+ return;
+ }
let returnFiber = currentFiber.return;//先获取父Fiber
+ while (returnFiber.tag !== TAG_HOST && returnFiber.tag !== TAG_ROOT && returnFiber.tag !== TAG_TEXT) {//如果不是DOM节点就一直向上找,比如ClassCounter
+ returnFiber = returnFiber.return;
+ }
const domReturn = returnFiber.stateNode;//获取父的DOM节点
if (currentFiber.effectTag === PLACEMENT && currentFiber.stateNode != null) {//如果是新增DOM节点
+ let nextFiber = currentFiber;
+ while (nextFiber.tag !== TAG_HOST && nextFiber.tag !== TAG_TEXT) {
+ nextFiber = nextFiber.child;//必须向下找到一个DOM节点 比如Class Counter
+ }
domReturn.appendChild(nextFiber.stateNode);
} else if (currentFiber.effectTag === DELETION) {//如果是删除则删除并返回
+ commitDeletion(currentFiber, domReturn);
} else if (currentFiber.effectTag === UPDATE && currentFiber.stateNode != null) {//如果是更新
if (currentFiber.type === ELEMENT_TEXT) {
if (currentFiber.alternate.props.text !== currentFiber.props.text) {
currentFiber.stateNode.textContent = currentFiber.props.text;
}
} else {
updateDOM(currentFiber.stateNode, currentFiber.alternate.props, currentFiber.props);
}
}
currentFiber.effectTag = null;
}
+function commitDeletion(currentFiber, domReturn) {
+ if (currentFiber.tag === TAG_HOST || currentFiber.tag === TAG_TEXT) {
+ domReturn.removeChild(currentFiber.stateNode);
+ } else {
+ commitDeletion(currentFiber.child, domReturn);
+ }
+}
function performUnitOfWork(currentFiber) {
beginWork(currentFiber);//开始渲染前的Fiber,就是把子元素变成子fiber
if (currentFiber.child) {//如果子节点就返回第一个子节点
return currentFiber.child;
}
while (currentFiber) {//如果没有子节点说明当前节点已经完成了渲染工作
completeUnitOfWork(currentFiber);//可以结束此fiber的渲染了
if (currentFiber.sibling) {//如果它有弟弟就返回弟弟
return currentFiber.sibling;
}
currentFiber = currentFiber.return;//如果没有弟弟让爸爸完成,然后找叔叔
}
}
function beginWork(currentFiber) {
if (currentFiber.tag === TAG_ROOT) {//如果是根节点
updateHostRoot(currentFiber);
} else if (currentFiber.tag === TAG_TEXT) {//如果是原生文本节点
updateHostText(currentFiber);
} else if (currentFiber.tag === TAG_HOST) {//如果是原生DOM节点
updateHostComponent(currentFiber);
+ } else if (currentFiber.tag === TAG_CLASS) {//如果是类组件
+ updateClassComponent(currentFiber)
+ }
}
+function updateClassComponent(currentFiber) {
+ if (currentFiber.stateNode === null) {
+ currentFiber.stateNode = new currentFiber.type(currentFiber.props);
+ currentFiber.stateNode.internalFiber = currentFiber;
+ currentFiber.updateQueue = new UpdateQueue();
+ }
+ currentFiber.stateNode.state = currentFiber.updateQueue.forceUpdate(currentFiber.stateNode.state);
+ const newChildren = [currentFiber.stateNode.render()];
+ reconcileChildren(currentFiber, newChildren);
+}
function updateHostText(currentFiber) {
if (!currentFiber.stateNode) {
currentFiber.stateNode = createDOM(currentFiber);//先创建真实的DOM节点
}
}
function updateHostRoot(currentFiber) {//如果是根节点
const newChildren = currentFiber.props.children;//直接渲染子节点
reconcileChildren(currentFiber, newChildren);
}
function updateHostComponent(currentFiber) {//如果是原生DOM节点
if (!currentFiber.stateNode) {
currentFiber.stateNode = createDOM(currentFiber);//先创建真实的DOM节点
}
const newChildren = currentFiber.props.children;
reconcileChildren(currentFiber, newChildren);
}
function createDOM(currentFiber) {
if (currentFiber.type === ELEMENT_TEXT) {
return document.createTextNode(currentFiber.props.text);
}
const stateNode = document.createElement(currentFiber.type);
updateDOM(stateNode, {}, currentFiber.props);
return stateNode;
}
function reconcileChildren(currentFiber, newChildren) {
let newChildIndex = 0;//新虚拟DOM数组中的索引
let oldFiber = currentFiber.alternate && currentFiber.alternate.child;//父Fiber中的第一个子Fiber
+ if (oldFiber) oldFiber.firstEffect = oldFiber.lastEffect = oldFiber.nextEffect = null;
let prevSibling;
while (newChildIndex < newChildren.length || oldFiber) {
const newChild = newChildren[newChildIndex];
let newFiber;
const sameType = oldFiber && newChild && newChild.type === oldFiber.type;//新旧都有,并且元素类型一样
let tag;
+ if (newChild && typeof newChild.type === 'function' && newChild.type.prototype.isReactComponent) {
+ tag = TAG_CLASS;//类组件
+ } else if (newChild && newChild.type === ELEMENT_TEXT) {
tag = TAG_TEXT;//文本
} else if (newChild && typeof newChild.type === 'string') {
tag = TAG_HOST;//原生DOM组件
}
if (sameType) {
+ let { children: oldChildren, ...oldProps } = oldFiber.props;
+ let { children: newChildren, ...newProps } = newChild.props;
+ newFiber = {
+ tag,//标记Fiber类型,例如是函数组件或者原生组件
+ type: oldFiber.type,//具体的元素类型
+ props: newChild.props,//新的属性对象
+ stateNode: oldFiber.stateNode,//原生组件的话就存放DOM节点,类组件的话是类组件实例,函数组件的话为空,因为没有实例
+ return: currentFiber,//父Fiber
+ updateQueue: oldFiber.updateQueue || new UpdateQueue(),
+ alternate: oldFiber,//上一个Fiber 指向旧树中的节点
+ effectTag: deepEquals(oldProps, newProps) ? null : UPDATE,//副作用标识
+ }
} else {
if (newChild) {//类型不一样,创建新的Fiber,旧的不复用了
newFiber = {
tag,//原生DOM组件
type: newChild.type,//具体的元素类型
props: newChild.props,//新的属性对象
stateNode: null,//stateNode肯定是空的
return: currentFiber,//父Fiber
effectTag: PLACEMENT//副作用标识
}
}
if (oldFiber) {
oldFiber.effectTag = DELETION;
deletions.push(oldFiber);
}
}
if (oldFiber) { //比较完一个元素了,老Fiber向后移动1位
oldFiber = oldFiber.sibling;
}
if (newFiber) {
if (newChildIndex === 0) {
currentFiber.child = newFiber;//第一个子节点挂到父节点的child属性上
} else {
prevSibling.sibling = newFiber;
}
prevSibling = newFiber;//然后newFiber变成了上一个哥哥了
}
newChildIndex++;
}
}
function updateDOM(stateNode, oldProps, newProps) {
setProps(stateNode, oldProps, newProps);
}
function completeUnitOfWork(currentFiber) {
const returnFiber = currentFiber.return;
if (returnFiber) {
if (!returnFiber.firstEffect) {
returnFiber.firstEffect = currentFiber.firstEffect;
}
if (!!currentFiber.lastEffect) {
if (!!returnFiber.lastEffect) {
returnFiber.lastEffect.nextEffect = currentFiber.firstEffect;
}
returnFiber.lastEffect = currentFiber.lastEffect;
}
const effectTag = currentFiber.effectTag;
if (effectTag) {
if (!!returnFiber.lastEffect) {
returnFiber.lastEffect.nextEffect = currentFiber;
} else {
returnFiber.firstEffect = currentFiber;
}
returnFiber.lastEffect = currentFiber;
}
}
}
function workLoop(deadline) {
let shouldYield = false;
while (nextUnitOfWork && !shouldYield) {
nextUnitOfWork = performUnitOfWork(nextUnitOfWork);//执行一个任务并返回下一个任务
shouldYield = deadline.timeRemaining() < 1;//如果剩余时间小于1毫秒就说明没有时间了,需要把控制权让给浏览器
}
//如果没有下一个执行单元了,并且当前渲染树存在,则进行提交阶段
if (!nextUnitOfWork && workInProgressRoot) {
commitRoot();
}
requestIdleCallback(workLoop);
}
//开始在空闲时间执行workLoop
requestIdleCallback(workLoop);
src\index.js
+function FunctionCounter() {
+ return (
+ <h1>
+ Count:0
+ </h1>
+ )
+}
ReactDOM.render(
+ <FunctionCounter />,
document.getElementById('root')
);
src\constants.js
export const ELEMENT_TEXT = Symbol.for('ELEMENT_TEXT');
export const TAG_ROOT = Symbol.for('TAG_ROOT');
export const TAG_HOST = Symbol.for('TAG_HOST');
export const TAG_TEXT = Symbol.for('TAG_TEXT');
export const TAG_CLASS = Symbol.for('TAG_CLASS');
+export const TAG_FUNCTION = Symbol.for('TAG_FUNCTION');
export const UPDATE = Symbol.for('UPDATE');
export const PLACEMENT = Symbol.for('PLACEMENT');
export const DELETION = Symbol.for('DELETION');
src\scheduler.js
import { setProps, deepEquals } from './utils';
import { UpdateQueue } from './updateQueue';
+import {
+ ELEMENT_TEXT, TAG_ROOT, TAG_HOST, TAG_TEXT, TAG_CLASS, TAG_FUNCTION, PLACEMENT, DELETION, UPDATE
+} from './constants';
let currentRoot = null; //当前的根Fiber
let workInProgressRoot = null; //正在渲染中的根Fiber
let nextUnitOfWork = null; //下一个工作单元
let deletions = []; //要删除的fiber节点
export function scheduleRoot(rootFiber) {
if (rootFiber) {
workInProgressRoot = rootFiber; //把当前树设置为nextUnitOfWork开始进行调度
} else {
if (currentRoot.alternate) {
workInProgressRoot = currentRoot.alternate;
workInProgressRoot.alternate = currentRoot;
} else {
workInProgressRoot = {
...currentRoot,
alternate: currentRoot
}
}
}
deletions.length = 0;
nextUnitOfWork = workInProgressRoot;
}
function commitRoot() {
deletions.forEach(commitWork);
let currentFiber = workInProgressRoot.firstEffect;
while (currentFiber) {
commitWork(currentFiber);
currentFiber = currentFiber.nextEffect;
}
deletions.length = 0;//先把要删除的节点清空掉
workInProgressRoot.firstEffect = workInProgressRoot.lastEffect = null;
currentRoot = workInProgressRoot;
workInProgressRoot = null;
}
function commitWork(currentFiber) {
if (!currentFiber) {
return;
}
let returnFiber = currentFiber.return;//先获取父Fiber
while (returnFiber.tag !== TAG_HOST && returnFiber.tag !== TAG_ROOT && returnFiber.tag !== TAG_TEXT) {//如果不是DOM节点就一直向上找
returnFiber = returnFiber.return;
}
const domReturn = returnFiber.stateNode;//获取父的DOM节点
if (currentFiber.effectTag === PLACEMENT && currentFiber.stateNode != null) {//如果是新增DOM节点
let nextFiber = currentFiber;
while (nextFiber.tag !== TAG_HOST && nextFiber.tag !== TAG_TEXT) {//必须向下找到一个DOM节点
nextFiber = nextFiber.child;
}
domReturn.appendChild(nextFiber.stateNode);
} else if (currentFiber.effectTag === DELETION) {//如果是删除则删除并返回
commitDeletion(currentFiber, domReturn);
} else if (currentFiber.effectTag === UPDATE && currentFiber.stateNode != null) {//如果是更新
if (currentFiber.type === ELEMENT_TEXT) {
if (currentFiber.alternate.props.text !== currentFiber.props.text) {
currentFiber.stateNode.textContent = currentFiber.props.text;
}
} else {
updateDOM(currentFiber.stateNode, currentFiber.alternate.props, currentFiber.props);
}
}
currentFiber.effectTag = null;
}
function commitDeletion(currentFiber, domReturn) {
if (currentFiber.tag === TAG_HOST || currentFiber.tag === TAG_TEXT) {
domReturn.removeChild(currentFiber.stateNode);
} else {
commitDeletion(currentFiber.child, domReturn);
}
}
function performUnitOfWork(currentFiber) {
beginWork(currentFiber);//开始渲染前的Fiber,就是把子元素变成子fiber
if (currentFiber.child) {//如果子节点就返回第一个子节点
return currentFiber.child;
}
while (currentFiber) {//如果没有子节点说明当前节点已经完成了渲染工作
completeUnitOfWork(currentFiber);//可以结束此fiber的渲染了
if (currentFiber.sibling) {//如果它有弟弟就返回弟弟
return currentFiber.sibling;
}
currentFiber = currentFiber.return;//如果没有弟弟让爸爸完成,然后找叔叔
}
}
function beginWork(currentFiber) {
if (currentFiber.tag === TAG_ROOT) {//如果是根节点
updateHostRoot(currentFiber);
} else if (currentFiber.tag === TAG_TEXT) {//如果是原生文本节点
updateHostText(currentFiber);
} else if (currentFiber.tag === TAG_HOST) {//如果是原生DOM节点
updateHostComponent(currentFiber);
} else if (currentFiber.tag === TAG_CLASS) {//如果是类组件
updateClassComponent(currentFiber)
+ } else if (currentFiber.tag === TAG_FUNCTION) {//如果是函数组件
+ updateFunctionComponent(currentFiber);
+ }
}
+function updateFunctionComponent(currentFiber) {
+ const newChildren = [currentFiber.type(currentFiber.props)];
+ reconcileChildren(currentFiber, newChildren);
+}
function updateClassComponent(currentFiber) {
if (currentFiber.stateNode === null) {
currentFiber.stateNode = new currentFiber.type(currentFiber.props);
currentFiber.stateNode.internalFiber = currentFiber;
currentFiber.updateQueue = new UpdateQueue();
}
currentFiber.stateNode.state = currentFiber.updateQueue.forceUpdate(currentFiber.stateNode.state);
const newChildren = [currentFiber.stateNode.render()];
reconcileChildren(currentFiber, newChildren);
}
function updateHostText(currentFiber) {
if (!currentFiber.stateNode) {
currentFiber.stateNode = createDOM(currentFiber);//先创建真实的DOM节点
}
}
function updateHostRoot(currentFiber) {//如果是根节点
const newChildren = currentFiber.props.children;//直接渲染子节点
reconcileChildren(currentFiber, newChildren);
}
function updateHostComponent(currentFiber) {//如果是原生DOM节点
if (!currentFiber.stateNode) {
currentFiber.stateNode = createDOM(currentFiber);//先创建真实的DOM节点
}
const newChildren = currentFiber.props.children;
reconcileChildren(currentFiber, newChildren);
}
function createDOM(currentFiber) {
if (currentFiber.type === ELEMENT_TEXT) {
return document.createTextNode(currentFiber.props.text);
}
const stateNode = document.createElement(currentFiber.type);
updateDOM(stateNode, {}, currentFiber.props);
return stateNode;
}
function reconcileChildren(currentFiber, newChildren) {
let newChildIndex = 0;//新虚拟DOM数组中的索引
let oldFiber = currentFiber.alternate && currentFiber.alternate.child;//父Fiber中的第一个子Fiber
let prevSibling;
while (newChildIndex < newChildren.length || oldFiber) {
const newChild = newChildren[newChildIndex];
let newFiber;
const sameType = oldFiber && newChild && newChild.type === oldFiber.type;//新旧都有,并且元素类型一样
let tag;
if (newChild && typeof newChild.type === 'function' && newChild.type.prototype.isReactComponent) {
tag = TAG_CLASS;//类组件
+ } else if (newChild && typeof newChild.type === 'function') {
+ tag = TAG_FUNCTION;//函数组件
+ } else if (newChild && newChild.type === ELEMENT_TEXT) {
tag = TAG_TEXT;//文本
} else if (newChild && typeof newChild.type === 'string') {
tag = TAG_HOST;//原生DOM组件
}
if (sameType) {
newFiber = {
tag,//标记Fiber类型,例如是函数组件或者原生组件
type: oldFiber.type,//具体的元素类型
props: newChild.props,//新的属性对象
stateNode: oldFiber.stateNode,//原生组件的话就存放DOM节点,类组件的话是类组件实例,函数组件的话为空,因为没有实例
return: currentFiber,//父Fiber
updateQueue: oldFiber.updateQueue || new UpdateQueue(),
alternate: oldFiber,//上一个Fiber 指向旧树中的节点
effectTag: deepEquals(oldFiber.props, newChild.props) ? null : UPDATE,//副作用标识
}
} else {
if (newChild) {//类型不一样,创建新的Fiber,旧的不复用了
newFiber = {
tag,//原生DOM组件
type: newChild.type,//具体的元素类型
props: newChild.props,//新的属性对象
stateNode: null,//stateNode肯定是空的
return: currentFiber,//父Fiber
effectTag: PLACEMENT //副作用标识
}
}
if (oldFiber) {
oldFiber.effectTag = DELETION;
deletions.push(oldFiber);
}
}
if (oldFiber) { //比较完一个元素了,老Fiber向后移动1位
oldFiber = oldFiber.sibling;
}
if (newFiber) {
if (newChildIndex === 0) {
currentFiber.child = newFiber;//第一个子节点挂到父节点的child属性上
} else {
prevSibling.sibling = newFiber;
}
prevSibling = newFiber;//然后newFiber变成了上一个哥哥了
}
newChildIndex++;
}
}
function updateDOM(stateNode, oldProps, newProps) {
setProps(stateNode, oldProps, newProps);
}
function completeUnitOfWork(currentFiber) {
const returnFiber = currentFiber.return;
if (returnFiber) {
if (!returnFiber.firstEffect) {
returnFiber.firstEffect = currentFiber.firstEffect;
}
if (!!currentFiber.lastEffect) {
if (!!returnFiber.lastEffect) {
returnFiber.lastEffect.nextEffect = currentFiber.firstEffect;
}
returnFiber.lastEffect = currentFiber.lastEffect;
}
const effectTag = currentFiber.effectTag;
if (effectTag) {
if (!!returnFiber.lastEffect) {
returnFiber.lastEffect.nextEffect = currentFiber;
} else {
returnFiber.firstEffect = currentFiber;
}
returnFiber.lastEffect = currentFiber;
}
}
}
function workLoop(deadline) {
let shouldYield = false;
while (nextUnitOfWork && !shouldYield) {
nextUnitOfWork = performUnitOfWork(nextUnitOfWork);//执行一个任务并返回下一个任务
shouldYield = deadline.timeRemaining() < 1;//如果剩余时间小于1毫秒就说明没有时间了,需要把控制权让给浏览器
}
//如果没有下一个执行单元了,并且当前渲染树存在,则进行提交阶段
if (!nextUnitOfWork && workInProgressRoot) {
commitRoot();
}
requestIdleCallback(workLoop);
}
//开始在空闲时间执行workLoop
requestIdleCallback(workLoop);
src\index.js
import React from './react';
import ReactDOM from './react-dom';
+function reducer(state, action) {
+ switch (action.type) {
+ case 'ADD':
+ return { count: state.count + 1 };
+ default:
+ return state;
+ }
+}
+function FunctionCounter() {
+ const [numberState, setNumberState] = React.useState({ number: 0 });
+ const [countState, dispatch] = React.useReducer(reducer, { count: 0 });
+ return (
+ <div>
+ <h1 onClick={() => setNumberState(state => ({ number: state.number + 1 }))}>
+ Count: {numberState.number}
+ </h1 >
+ <hr />
+ <h1 onClick={() => dispatch({ type: 'ADD' })}>
+ Count: {countState.count}
+ </h1 >
+ </div>
+ )
+}
ReactDOM.render(
<FunctionCounter />,
document.getElementById('root')
);
src\react.js
import { ELEMENT_TEXT } from './constants';
import { Update, UpdateQueue } from './updateQueue';
+import { scheduleRoot,useState,useReducer} from './scheduler';
function createElement(type, config, ...children) {
delete config.__self;
delete config.__source;
return {
type,
props: {
...config,
children: children.map(
child => typeof child === "object" ?
child :
{ type: ELEMENT_TEXT, props: { text: child, children: [] } })
}
}
}
class Component {
constructor(props) {
this.props = props;
this.updateQueue = new UpdateQueue();
}
setState(payload) {
this.internalFiber.updateQueue.enqueueUpdate(new Update(payload));
scheduleRoot();
}
}
Component.prototype.isReactComponent = true;
let React = {
createElement,
Component,
+ useState,
+ useReducer
}
export default React;
src\scheduler.js
import { setProps, deepEquals } from './utils';
+import { UpdateQueue, Update } from './updateQueue';
import {
ELEMENT_TEXT, TAG_ROOT, TAG_HOST, TAG_TEXT, TAG_CLASS, TAG_FUNCTION, PLACEMENT, DELETION, UPDATE
} from './constants';
let currentRoot = null; //当前的根Fiber
let workInProgressRoot = null; //正在渲染中的根Fiber
let nextUnitOfWork = null; //下一个工作单元
let deletions = []; //要删除的fiber节点
+let workInProgressFiber = null; //正在工作中的fiber
+let hookIndex = 0; //hook索引
export function scheduleRoot(rootFiber) {
if (rootFiber) {
workInProgressRoot = rootFiber; //把当前树设置为nextUnitOfWork开始进行调度
} else {
if (currentRoot.alternate) {
workInProgressRoot = currentRoot.alternate;
workInProgressRoot.alternate = currentRoot;
} else {
workInProgressRoot = {
...currentRoot,
alternate: currentRoot
}
}
}
deletions.length = 0;
nextUnitOfWork = workInProgressRoot;
}
function commitRoot() {
deletions.forEach(commitWork);
let currentFiber = workInProgressRoot.firstEffect;
while (currentFiber) {
commitWork(currentFiber);
currentFiber = currentFiber.nextEffect;
}
deletions.length = 0;//先把要删除的节点清空掉
workInProgressRoot.firstEffect = workInProgressRoot.lastEffect = null;
currentRoot = workInProgressRoot;
workInProgressRoot = null;
}
function commitWork(currentFiber) {
if (!currentFiber) {
return;
}
let returnFiber = currentFiber.return;//先获取父Fiber
while (returnFiber.tag !== TAG_HOST && returnFiber.tag !== TAG_ROOT && returnFiber.tag !== TAG_TEXT) {//如果不是DOM节点就一直向上找
returnFiber = returnFiber.return;
}
const domReturn = returnFiber.stateNode;//获取父的DOM节点
if (currentFiber.effectTag === PLACEMENT && currentFiber.stateNode != null) {//如果是新增DOM节点
let nextFiber = currentFiber;
while (nextFiber.tag !== TAG_HOST && nextFiber.tag !== TAG_TEXT) {//必须向下找到一个DOM节点
nextFiber = nextFiber.child;
}
domReturn.appendChild(nextFiber.stateNode);
} else if (currentFiber.effectTag === DELETION) {//如果是删除则删除并返回
commitDeletion(currentFiber, domReturn);
} else if (currentFiber.effectTag === UPDATE && currentFiber.stateNode != null) {//如果是更新
if (currentFiber.type === ELEMENT_TEXT) {
if (currentFiber.alternate.props.text !== currentFiber.props.text) {
currentFiber.stateNode.textContent = currentFiber.props.text;
}
} else {
updateDOM(currentFiber.stateNode, currentFiber.alternate.props, currentFiber.props);
}
}
currentFiber.effectTag = null;
}
function commitDeletion(currentFiber, domReturn) {
if (currentFiber.tag === TAG_HOST || currentFiber.tag === TAG_TEXT) {
domReturn.removeChild(currentFiber.stateNode);
} else {
commitDeletion(currentFiber.child, domReturn);
}
}
function performUnitOfWork(currentFiber) {
beginWork(currentFiber);//开始渲染前的Fiber,就是把子元素变成子fiber
if (currentFiber.child) {//如果子节点就返回第一个子节点
return currentFiber.child;
}
while (currentFiber) {//如果没有子节点说明当前节点已经完成了渲染工作
completeUnitOfWork(currentFiber);//可以结束此fiber的渲染了
if (currentFiber.sibling) {//如果它有弟弟就返回弟弟
return currentFiber.sibling;
}
currentFiber = currentFiber.return;//如果没有弟弟让爸爸完成,然后找叔叔
}
}
function beginWork(currentFiber) {
if (currentFiber.tag === TAG_ROOT) {//如果是根节点
updateHostRoot(currentFiber);
} else if (currentFiber.tag === TAG_TEXT) {//如果是原生文本节点
updateHostText(currentFiber);
} else if (currentFiber.tag === TAG_HOST) {//如果是原生DOM节点
updateHostComponent(currentFiber);
} else if (currentFiber.tag === TAG_CLASS) {//如果是类组件
updateClassComponent(currentFiber)
} else if (currentFiber.tag === TAG_FUNCTION) {//如果是函数组件
updateFunctionComponent(currentFiber);
}
}
function updateFunctionComponent(currentFiber) {
+ workInProgressFiber = currentFiber;
+ hookIndex = 0;
+ workInProgressFiber.hooks = [];
const newChildren = [currentFiber.type(currentFiber.props)];
reconcileChildren(currentFiber, newChildren);
}
function updateClassComponent(currentFiber) {
if (currentFiber.stateNode === null) {
currentFiber.stateNode = new currentFiber.type(currentFiber.props);
currentFiber.stateNode.internalFiber = currentFiber;
currentFiber.updateQueue = new UpdateQueue();
}
currentFiber.stateNode.state = currentFiber.updateQueue.forceUpdate(currentFiber.stateNode.state);
const newChildren = [currentFiber.stateNode.render()];
reconcileChildren(currentFiber, newChildren);
}
function updateHostText(currentFiber) {
if (!currentFiber.stateNode) {
currentFiber.stateNode = createDOM(currentFiber);//先创建真实的DOM节点
}
}
function updateHostRoot(currentFiber) {//如果是根节点
const newChildren = currentFiber.props.children;//直接渲染子节点
reconcileChildren(currentFiber, newChildren);
}
function updateHostComponent(currentFiber) {//如果是原生DOM节点
if (!currentFiber.stateNode) {
currentFiber.stateNode = createDOM(currentFiber);//先创建真实的DOM节点
}
const newChildren = currentFiber.props.children;
reconcileChildren(currentFiber, newChildren);
}
function createDOM(currentFiber) {
if (currentFiber.type === ELEMENT_TEXT) {
return document.createTextNode(currentFiber.props.text);
}
const stateNode = document.createElement(currentFiber.type);
updateDOM(stateNode, {}, currentFiber.props);
return stateNode;
}
function reconcileChildren(currentFiber, newChildren) {
let newChildIndex = 0;//新虚拟DOM数组中的索引
let oldFiber = currentFiber.alternate && currentFiber.alternate.child;//父Fiber中的第一个子Fiber
let prevSibling;
while (newChildIndex < newChildren.length || oldFiber) {
const newChild = newChildren[newChildIndex];
let newFiber;
const sameType = oldFiber && newChild && newChild.type === oldFiber.type;//新旧都有,并且元素类型一样
let tag;
if (newChild && typeof newChild.type === 'function' && newChild.type.prototype.isReactComponent) {
tag = TAG_CLASS;//类组件
} else if (newChild && typeof newChild.type === 'function') {
tag = TAG_FUNCTION;//函数组件
} else if (newChild && newChild.type === ELEMENT_TEXT) {
tag = TAG_TEXT;//文本
} else if (newChild && typeof newChild.type === 'string') {
tag = TAG_HOST;//原生DOM组件
}
if (sameType) {
newFiber = {
tag,//标记Fiber类型,例如是函数组件或者原生组件
type: oldFiber.type,//具体的元素类型
props: newChild.props,//新的属性对象
stateNode: oldFiber.stateNode,//原生组件的话就存放DOM节点,类组件的话是类组件实例,函数组件的话为空,因为没有实例
return: currentFiber,//父Fiber
updateQueue: oldFiber.updateQueue || new UpdateQueue(),
alternate: oldFiber,//上一个Fiber 指向旧树中的节点
effectTag: deepEquals(oldFiber.props, newChild.props) ? null : UPDATE,//副作用标识
}
} else {
if (newChild) {//类型不一样,创建新的Fiber,旧的不复用了
newFiber = {
tag,//原生DOM组件
type: newChild.type,//具体的元素类型
props: newChild.props,//新的属性对象
stateNode: null,//stateNode肯定是空的
return: currentFiber,//父Fiber
effectTag: PLACEMENT //副作用标识
}
}
if (oldFiber) {
oldFiber.effectTag = DELETION;
deletions.push(oldFiber);
}
}
if (oldFiber) { //比较完一个元素了,老Fiber向后移动1位
oldFiber = oldFiber.sibling;
}
if (newFiber) {
if (newChildIndex === 0) {
currentFiber.child = newFiber;//第一个子节点挂到父节点的child属性上
} else {
prevSibling.sibling = newFiber;
}
prevSibling = newFiber;//然后newFiber变成了上一个哥哥了
}
newChildIndex++;
}
}
function updateDOM(stateNode, oldProps, newProps) {
setProps(stateNode, oldProps, newProps);
}
function completeUnitOfWork(currentFiber) {
const returnFiber = currentFiber.return;
if (returnFiber) {
if (!returnFiber.firstEffect) {
returnFiber.firstEffect = currentFiber.firstEffect;
}
if (!!currentFiber.lastEffect) {
if (!!returnFiber.lastEffect) {
returnFiber.lastEffect.nextEffect = currentFiber.firstEffect;
}
returnFiber.lastEffect = currentFiber.lastEffect;
}
const effectTag = currentFiber.effectTag;
if (effectTag) {
if (!!returnFiber.lastEffect) {
returnFiber.lastEffect.nextEffect = currentFiber;
} else {
returnFiber.firstEffect = currentFiber;
}
returnFiber.lastEffect = currentFiber;
}
}
}
+export function useReducer(reducer, initialValue) {
+ let oldHook =
+ workInProgressFiber.alternate &&
+ workInProgressFiber.alternate.hooks &&
+ workInProgressFiber.alternate.hooks[hookIndex];
+ let newHook = oldHook;
+ if (oldHook) {
+ oldHook.state = oldHook.updateQueue.forceUpdate(oldHook.state);
+ } else {
+ newHook = {
+ state: initialValue,
+ updateQueue: new UpdateQueue()
+ };
+ }
+ const dispatch = action => {
+ newHook.updateQueue.enqueueUpdate(
+ new Update(reducer ? reducer(newHook.state, action) : action)
+ );
+ scheduleRoot();
+ }
+ workInProgressFiber.hooks[hookIndex++] = newHook;
+ return [newHook.state, dispatch];
+}
+export function useState(initState) {
+ return useReducer(null, initState)
+}
function workLoop(deadline) {
let shouldYield = false;
while (nextUnitOfWork && !shouldYield) {
nextUnitOfWork = performUnitOfWork(nextUnitOfWork);//执行一个任务并返回下一个任务
shouldYield = deadline.timeRemaining() < 1;//如果剩余时间小于1毫秒就说明没有时间了,需要把控制权让给浏览器
}
//如果没有下一个执行单元了,并且当前渲染树存在,则进行提交阶段
if (!nextUnitOfWork && workInProgressRoot) {
commitRoot();
}
requestIdleCallback(workLoop);
}
//开始在空闲时间执行workLoop
requestIdleCallback(workLoop);