import React from './react';
import ReactDOM from './react-dom';
let onClick = () => { alert('hello'); }
let element = React.createElement('button',
{ id: 'sayHello', onClick },
"say", React.createElement('span', { style: { color: 'red' } }, 'Hello'));
ReactDOM.render(
element,
document.getElementById('root')
);
src\react\index.js
import { TEXT, ELEMENT } from './constants';
import { ReactElement } from './vdom';
function createElement(type, config = {}, ...children) {
delete config.__source;
delete config.__self;
let { key, ref, ...props } = config;
let $$typeof = null;
if (typeof type === 'string') {
$$typeof = ELEMENT;
}
props.children = children.map(item => typeof item === 'object' || typeof item === 'function' ? item
: { $$typeof: TEXT, type: TEXT, content: item });
return ReactElement($$typeof, type, key, ref, props);
}
const React = {
createElement
}
export default React;
src\react\constants.js
export const TEXT = Symbol.for('TEXT');
export const ELEMENT = Symbol.for('ELEMENT');
src\react\vdom.js
import { TEXT, ELEMENT } from './constants';
import { setProps ,onlyOne,flatten} from './utils';
export function createDOM(element) {
element = onlyOne(element);
let { $$typeof } = element;
let dom = null;
if (!$$typeof) {
dom = document.createTextNode(element);
}else if ($$typeof === TEXT) {
dom = document.createTextNode(element.content);
}else if ($$typeof === ELEMENT) {
dom = createNativeDOM(element);
}
element.dom = dom;
return dom;
}
function createNativeDOM(element) {
let { type, props } = element;
let dom = document.createElement(type);
createChildren(element, dom);
setProps(dom, props);
if (props.ref)
props.ref.current = dom;
return dom;
}
function createChildren(element, parentNode) {
element.props.children && flatten(element.props.children).forEach((childElement, index) => {
childElement._mountIndex = index;
let childDOM = createDOM(childElement);
parentNode.appendChild(childDOM);
});
}
export function ReactElement($$typeof, type, key, ref, props) {
let element = {
$$typeof,
type,
props,
key,
ref
};
return element;
}
src\react-dom\index.js
import { createDOM } from '../react/vdom';
export function render(element, container) {
let dom = createDOM(element);
container.appendChild(dom);
}
export default {render}
src\react\utils.js
import { addEvent } from './event';
export function setProps(elem, props) {
for (let key in props) {
if (key !== 'children') {
let value = props[key];
setProp(elem, key, value);
}
}
}
function setProp(elem, key, value) {
if (/^on/.test(key)) {
addEvent(elem, key, value);
} else if (key === 'style') {
if (value) {
for (let styleName in value) {
if (value.hasOwnProperty(styleName)) {
elem.style[styleName] = value[styleName];
}
}
}
} else {
elem.setAttribute(key, value);
}
return elem;
}
export function onlyOne(obj) {
return Array.isArray(obj) ? obj[0] : obj;
}
export function isFunction(obj) {
return typeof obj === 'function';
}
export function flatten(array) {
var flattend = [];
(function flat(array) {
array.forEach(function (el) {
if (Array.isArray(el)) flat(el);
else flattend.push(el);
});
})(array);
return flattend;
}
src\react\event.js
export function addEvent(dom, eventType, listener) {
eventType = eventType.toLowerCase();
let eventStore = dom.eventStore || (dom.eventStore = {});
eventStore[eventType] = listener;
document.addEventListener(eventType.slice(2), dispatchEvent, false);
}
let syntheticEvent;
function dispatchEvent(event) {
let { type, target } = event;
syntheticEvent = getSyntheticEvent(event);
while (target) {
let { eventStore } = target;
let listener = eventStore && eventStore[eventType];
if (listener) {
listener.call(target, syntheticEvent);
}
target = target.parentNode;
}
for (let key in syntheticEvent) {
if (syntheticEvent.hasOwnProperty(key))
delete syntheticEvent[key];
}
}
function persist() {
syntheticEvent = {};
Object.setPrototypeOf(syntheticEvent, {
persist
});
}
function getSyntheticEvent(nativeEvent) {
if (!syntheticEvent) {
persist();
}
syntheticEvent.nativeEvent = nativeEvent;
syntheticEvent.currentTarget = nativeEvent.target;
for (let key in nativeEvent) {
if (typeof nativeEvent[key] == 'function') {
syntheticEvent[key] = nativeEvent[key].bind(nativeEvent);
} else {
syntheticEvent[key] = nativeEvent[key];
}
}
return syntheticEvent;
}
src\index.js
import React from './react';
import ReactDOM from './react-dom';
+class ClassCounter extends React.Component {
+ constructor(props) {
+ super(props);
+ }
+ render() {
+ return React.createElement('div', { id: 'counter' }, 'hello');
+ }
+}
+function FunctionCounter(props) {
+ return React.createElement('div', { id: 'counter' }, 'hello');
+}
+let element1 = React.createElement('div', { id: 'counter' }, 'hello');
+let element2 = React.createElement(ClassCounter);
+let element3 = React.createElement(FunctionCounter);
ReactDOM.render(
+ element1,
document.getElementById('root')
);
src\react\constants.js
export const TEXT = Symbol.for('TEXT');
+export const ELEMENT = Symbol.for('ELEMENT');
+export const FUNCTION_COMPONENT = Symbol.for('FUNCTION_COMPONENT');
+export const CLASS_COMPONENT = Symbol.for('CLASS_COMPONENT');
src\react\index.js
+import { TEXT, ELEMENT, FUNCTION_COMPONENT, CLASS_COMPONENT } from './constants';
import { ReactElement } from './vdom';
+import { Component } from './component';
function createElement(type, props = {}, ...children) {
let $$typeof = null;
if (typeof type === 'string') {
$$typeof = ELEMENT;
+ } else if (typeof type === 'function' && type.prototype.isReactComponent) {
+ $$typeof = CLASS_COMPONENT;
+ } else if (typeof type === 'function') {
+ $$typeof = FUNCTION_COMPONENT;
+ }
props.children = children.map(item => typeof item === 'object' || typeof item === 'function' ? item
: { $$typeof: TEXT, type: TEXT, content: item });
return ReactElement($$typeof, type, props);
}
+export {
+ Component
+}
+const React = {
createElement,
+ Component
+}
export default React;
src\react\vdom.js
+import { TEXT, ELEMENT, FUNCTION_COMPONENT, CLASS_COMPONENT } from './constants';
import { setProps,onlyOne,flatten } from './utils';
export function createDOM(element) {
element = onlyOne(element);
let { $$typeof } = element;
let dom = null;
if (!$$typeof) {
dom = document.createTextNode(element);
} else if ($$typeof === TEXT) {
dom = document.createTextNode(element.content);
} else if ($$typeof === ELEMENT) {
dom = createNativeDOM(element);
+ } else if ($$typeof === FUNCTION_COMPONENT) {
+ dom = createFunctionComponentDOM(element);
+ } else if ($$typeof === CLASS_COMPONENT) {
+ dom = createClassComponentDOM(element);
}
element.dom = dom;
return dom;
}
function createNativeDOM(element) {
let { type, props } = element;
let dom = document.createElement(type);
createChildren(element, dom);
setProps(dom, props);
return dom;
}
function createChildren(element, parentNode) {
element.props.children && flatten(element.props.children).forEach((childElement, index) => {
childElement._mountIndex = index;
let childDOM = createDOM(childElement);
childElement.dom = childDOM;
parentNode.appendChild(childDOM);
});
}
+function createFunctionComponentDOM(element) {
+ let { type, props } = element;
+ let renderElement = type(props);
+ element.renderElement = renderElement;
+ let newDOM = createDOM(renderElement);
+ renderElement.dom = newDOM;
+ return newDOM;
+}
+function createClassComponentDOM(element) {
+ let { type, props } = element;
+ let componentInstance = new type(props);
+ element.componentInstance = componentInstance;
+ let renderElement = componentInstance.render();
+ componentInstance.renderElement = renderElement;
+ let newDOM = createDOM(renderElement);
+ return newDOM;
+}
export function ReactElement($$typeof, type, key, ref, props) {
let element = {
$$typeof,
type,
props,
key,
ref
};
return element;
}
src\react\component.js
class Component {
constructor(props) {
this.props = props;
}
}
Component.prototype.isReactComponent = {};
export {
Component
}

src\index.js
import React from './react';
import ReactDOM from './react-dom';
class Counter extends React.Component {
constructor(props) {
super(props);
this.state = { number: 0 };
+ setInterval(() => {
+ this.setState({ number: this.state.number + 1 });
+ }, 2000);
}
render() {
+ //return <div id={'counter' + this.state.number}></div>
+ //return <FunctionCounter number={this.state.number} />
+ return <ClassCounter number={this.state.number} />
}
}
+class ClassCounter extends React.Component {
+ render() {
+ return (
+ <div id={'counter' + this.props.number}></div>
+ )
+ }
+}
+function FunctionCounter(props) {
+ return (
+ <div id={'counter' + props.number}></div>
+ )
+}
+let element = React.createElement(Counter, {});
ReactDOM.render(
element,
document.getElementById('root')
);
src\react\utils.js
import { addEvent } from './event';
export function setProps(elem, props) {
for (let key in props) {
if (key !== 'children') {
let value = props[key];
setProp(elem, key, value);
}
}
}
function setProp(elem, key, value) {
if (/^on/.test(key)) {
addEvent(elem, key, value);
} else if (key === 'style') {
if (value) {
for (let styleName in value) {
if (value.hasOwnProperty(styleName)) {
elem.style[styleName] = value[styleName];
}
}
}
} else {
elem.setAttribute(key, value);
}
return elem;
}
export function patchProps(elem, oldProps, newProps) {
for (let key in oldProps) {
if (key !== 'children') {
if (newProps.hasOwnProperty(key)) {
setProp(elem, key, newProps[key]);
} else {
elem.removeAttribute(key);
}
}
}
for (let key in newProps) {
if (key !== 'children' && !newProps.hasOwnProperty(key)) {
setProp(elem, key, newProps[key])
}
}
}
export function onlyOne(obj) {
return Array.isArray(obj) ? obj[0] : obj;
}
+export function isFunction(obj) {
+ return typeof obj === 'function';
+}
src\react\vdom.js
import { TEXT, ELEMENT, FUNCTION_COMPONENT, CLASS_COMPONENT } from './constants';
+import { setProps, onlyOne, flatten,patchProps } from './utils';
export function createDOM(element) {
+ element = onlyOne(element);
let { $$typeof } = element;
let dom = null;
if (!$$typeof) {
dom = document.createTextNode(element);
} else if ($$typeof === TEXT) {
dom = document.createTextNode(element.content);
} else if ($$typeof === ELEMENT) {
dom = createNativeDOM(element);
} else if ($$typeof === FUNCTION_COMPONENT) {
dom = createFunctionComponentDOM(element);
} else if ($$typeof === CLASS_COMPONENT) {
dom = createClassComponentDOM(element);
}
element.dom = dom;
return dom;
}
function createNativeDOM(element) {
let { type, props } = element;
let dom = document.createElement(type);
createChildren(element, dom);
setProps(dom, props);
return dom;
}
function createChildren(element, parentNode) {
element.props.children && flatten(element.props.children).forEach((childElement, index) => {
childElement._mountIndex = index;
let childDOM = createDOM(childElement);
childElement.dom = childDOM;
parentNode.appendChild(childDOM);
});
}
function createFunctionComponentDOM(element) {
let { type, props } = element;
let renderElement = type(props);
element.renderElement = renderElement;
let newDOM = createDOM(renderElement);
renderElement.dom = newDOM;
return newDOM;
}
function createClassComponentDOM(element) {
let { type, props } = element;
let componentInstance = new type(props);
element.componentInstance = componentInstance;
let renderElement = componentInstance.render();
componentInstance.renderElement = renderElement;
let newDOM = createDOM(renderElement);
return newDOM;
}
+export function compareTwoElements(oldElement, newElement) {
+ oldElement = onlyOne(oldElement);
+ newElement = onlyOne(newElement);
+ let currentDOM = oldElement.dom;
+ let currentElement = oldElement;
+ if (newElement == null) {//如果新节点没有了,直接删除拉倒
+ currentDOM.parentNode.removeChild(currentDOM);
+ currentElement = null;
+ } else if (oldElement.type !== newElement.type) {//如果类型不同
+ let newDOM = createDOM(newElement);
+ currentDOM.parentNode.replaceChild(newDOM, currentDOM);
+ currentElement = newElement;
+ } else {
+ updateElement(oldElement, newElement);
+ }
+ return currentElement;
+}
+function updateElement(oldElement, newElement) {
+ let currentDOM = newElement.dom = oldElement.dom;
+ if (oldElement.$$typeof === TEXT && newElement.$$typeof === TEXT) {//如果都是文本类型,则直接改文本
+ if (oldElement.content !== newElement.content) {
+ currentDOM.textContent = newElement.content;
+ }
+ } else if (oldElement.$$typeof === ELEMENT) {
+ updateDOMProps(currentDOM, oldElement.props, newElement.props);
+ oldElement.props = newElement.props;
+ } else if (oldElement.$$typeof === CLASS_COMPONENT) {
+ updateClassComponent(oldElement, newElement);
+ newElement.componentInstance = oldElement.componentInstance;
+ } else if (oldElement.$$typeof === FUNCTION_COMPONENT) {
+ updateFunctionComponent(oldElement, newElement);
+ }
+}
+function updateDOMProps(dom, oldProps, newProps) {
+ return patchProps(dom, oldProps, newProps);
+}
+function updateClassComponent(oldElement, newElement) {
+ let componentInstance = oldElement.componentInstance;
+ let updater = componentInstance.$updater;
+ let nextProps = newElement.props;
+ updater.emitUpdate(nextProps);
+}
+function updateFunctionComponent(oldElement, newElement) {
+ let newRenderElement = newElement.type(newElement.props);
+ var oldRenderElement = oldElement.renderElement;
+ var currentElement = compareTwoElements(oldRenderElement, newRenderElement);
+ newElement.renderElement = currentElement;
+}
export function ReactElement($$typeof, type, key, ref, props) {
let element = {
$$typeof,
type,
props,
key,
ref
};
return element;
}
src\component.js
import { isFunction } from './utils';
import { compareTwoElements } from './vdom';
+export let updateQueue = {
+ updaters: [],
+ isPending: false,
+ add(updater) {
+ this.updaters.push(updater);
+ },
+ batchUpdate() {
+ if (this.isPending) {
+ return;
+ }
+ this.isPending = true;
+ let { updaters } = this;
+ let updater;
+ while ((updater = updaters.pop())) {
+ updater.updateComponent();
+ }
+ this.isPending = false;
+ },
+};
+class Updater {
+ constructor(instance) {
+ this.instance = instance;
+ this.pendingStates = [];
+ this.nextProps = null;
+ }
+ addState(partialState) {
+ this.pendingStates.push(partialState);
+ this.emitUpdate();
+ }
+ emitUpdate(nextProps) {
+ this.nextProps = nextProps;
+ nextProps || !updateQueue.isPending
+ ? this.updateComponent()
+ : updateQueue.add(this);
+ }
+ updateComponent() {
+ let { instance, pendingStates, nextProps } = this;
+ if (nextProps || pendingStates.length > 0) {
+ shouldUpdate(
+ instance,
+ nextProps,
+ this.getState()
+ );
+ }
+ }
+ getState() {
+ let { instance, pendingStates } = this;
+ let { state } = instance;
+ if (pendingStates.length) {
+ pendingStates.forEach(nextState => {
+ if (isFunction(nextState)) {
+ nextState = nextState.call(instance, state);
+ }
+ state = { ...state, ...nextState };
+ });
+ pendingStates.length = 0;
+ }
+ return state;
+ }
+}
+function shouldUpdate(component, nextProps, nextState) {
+ component.props = nextProps;
+ component.state = nextState;
+ if (component.shouldComponentUpdate && !component.shouldComponentUpdate(nextProps, nextState)) {
+ return;
+ }
+ component.forceUpdate();
+}
class Component {
constructor(props) {
this.props = props;
+ this.$updater = new Updater(this);
+ this.state = {};
+ this.nextProps = null;
}
+ setState(partialState) {
+ this.$updater.addState(partialState);
+ }
+ forceUpdate() {
+ let { props, state, renderElement: oldRenderElement } = this;
+ if (this.componentWillUpdate) {
+ this.componentWillUpdate(props, state);
+ }
+ let newRenderElement = this.render();
+ let currentElement = compareTwoElements(oldRenderElement, newRenderElement);
+ this.renderElement = currentElement;
+ if (this.componentDidUpdate) {
+ this.componentDidUpdate(props, state);
+ }
+ }
+}
Component.prototype.isReactComponent = {};
export {
Component
}
src\react\event.js
+import { updateQueue } from './component';
export function addEvent(elem, eventType, listener) {
eventType = eventType.toLowerCase();
let eventStore = elem.eventStore || (elem.eventStore = {});
eventStore[eventType] = listener;
document.addEventListener(eventType.substr(2), dispatchEvent, false)
}
function dispatchEvent(event) {
let { target, type } = event
let eventType = 'on' + type;
let syntheticEvent;
+ updateQueue.isPending = true;
while (target) {
let { eventStore } = target
let listener = eventStore && eventStore[eventType];
if (listener) {
if (!syntheticEvent) {
syntheticEvent = createSyntheticEvent(event);
}
syntheticEvent.currentTarget = target;
listener.call(target, syntheticEvent);
}
target = target.parentNode;
}
+ updateQueue.isPending = false;
+ updateQueue.batchUpdate();
}
function createSyntheticEvent(nativeEvent) {
let syntheticEvent = {}
syntheticEvent.nativeEvent = nativeEvent
for (let key in nativeEvent) {
if (typeof nativeEvent[key] == 'function') {
syntheticEvent[key] = nativeEvent[key].bind(nativeEvent)
} else {
syntheticEvent[key] = nativeEvent[key]
}
}
return syntheticEvent
}

let tree = {
value: 'A',
left: {
value: 'B',
left: {
value: 'D',
},
right: {
value: 'E'
}
},
right: {
value: 'C',
left: {
value: 'F',
},
right: {
value: 'G'
}
}
}
let depth = 0;
function visit(tree) {
depth++;
if (tree) {
console.log(depth, tree.value);
visit(tree.left);
visit(tree.right);
}
depth--;
}
visit(tree);
console.log(depth);
src\index.js
import React from './react';
import ReactDOM from './react-dom';
class Counter extends React.Component {
constructor(props) {
super(props);
this.state = { number: 0 };
}
handleClick = () => {
this.setState({ number: this.state.number + 1 });
console.log(this.state.number);
this.setState({ number: this.state.number + 1 });
console.log(this.state.number);
setTimeout(() => {
this.setState({ number: this.state.number + 1 });
console.log(this.state.number);
}, 0);
}
render() {
let p = React.createElement('p', { style: { color: 'red' } }, this.state.number);
let button = React.createElement('button', { onClick: this.handleClick }, '+');
return React.createElement('div', { id: 'counter' }, p, button);
}
}
let element = React.createElement(Counter, {});
ReactDOM.render(
element,
document.getElementById('root')
);
src\react\utils.js
import { addEvent } from './event';
export function setProps(elem, props) {
for (let key in props) {
if (key !== 'children') {
let value = props[key];
setProp(elem, key, value);
}
}
}
function setProp(elem, key, value) {
if (/^on/.test(key)) {
addEvent(elem, key, value);
} else if (key === 'style') {
if (value) {
for (let styleName in value) {
if (value.hasOwnProperty(styleName)) {
elem.style[styleName] = value[styleName];
}
}
}
} else {
elem.setAttribute(key, value);
}
return elem;
}
export function patchProps(elem, oldProps, newProps) {
for (let key in oldProps) {
if (key !== 'children') {
if (newProps.hasOwnProperty(key)) {
setProp(elem, key, newProps[key]);
} else {
elem.removeAttribute(key);
}
}
}
for (let key in newProps) {
if (key !== 'children' && !newProps.hasOwnProperty(key)) {
setProp(elem, key, newProps[key])
}
}
}
export function onlyOne(obj) {
return Array.isArray(obj) ? obj[0] : obj;
}
export function isFunction(obj) {
return typeof obj === 'function';
}
src\react\vdom.js
import { TEXT, ELEMENT, FUNCTION_COMPONENT, CLASS_COMPONENT } from './constants';
+import { setProps, onlyOne, patchProps, deepEqual } from './utils';
export function createDOM(element) {
element = onlyOne(element);
let { $$typeof } = element;
let dom = null;
if (!$$typeof) {
dom = document.createTextNode(element);
} else if ($$typeof === TEXT) {
dom = document.createTextNode(element.content);
} else if ($$typeof === ELEMENT) {
dom = createNativeDOM(element);
} else if ($$typeof === FUNCTION_COMPONENT) {
dom = createFunctionComponentDOM(element);
} else if ($$typeof === CLASS_COMPONENT) {
dom = createClassComponentDOM(element);
}
element.dom = dom;
return dom;
}
function createNativeDOM(element) {
let { type, props } = element;
let dom = document.createElement(type);
createChildren(element, dom);
setProps(dom, props);
return dom;
}
function createChildren(element, parentNode) {
element.props.children && flatten(element.props.children).forEach((childElement, index) => {
childElement._mountIndex = index;
let childDOM = createDOM(childElement);
childElement.dom = childDOM;
parentNode.appendChild(childDOM);
});
}
function createFunctionComponentDOM(element) {
let { type, props } = element;
let renderElement = type(props);
element.renderElement = renderElement;
let newDOM = createDOM(renderElement);
renderElement.dom = newDOM;
return newDOM;
}
function createClassComponentDOM(element) {
let { type, props } = element;
let componentInstance = new type(props);
element.componentInstance = componentInstance;
let renderElement = componentInstance.render();
componentInstance.renderElement = renderElement;
let newDOM = createDOM(renderElement);
return newDOM;
}
export function compareTwoElements(oldElement, newElement) {
oldElement = onlyOne(oldElement);
newElement = onlyOne(newElement);
let currentDOM = oldElement.dom;
let currentElement = oldElement;
if (newElement == null) {//如果新节点没有了,直接删除拉倒
currentDOM.parentNode.removeChild(currentDOM);
currentElement = null;
} else if (oldElement.type !== newElement.type) {//如果类型不同
let newDOM = createDOM(newElement);
currentDOM.parentNode.replaceChild(newDOM, currentDOM);
currentElement = newElement;
} else {
updateElement(oldElement, newElement);
}
return currentElement;
}
function updateElement(oldElement, newElement) {
let currentDOM = newElement.dom = oldElement.dom;
if (oldElement.$$typeof === TEXT && newElement.$$typeof === TEXT) {//如果都是文本类型,则直接改文本
if (oldElement.content !== newElement.content) {
currentDOM.textContent = newElement.content;
}
} else if (oldElement.$$typeof === ELEMENT) {
+ updateChildrenElements(currentDOM, oldElement.props.children, newElement.props.children);
updateDOMProps(currentDOM, oldElement.props, newElement.props);
oldElement.props = newElement.props;
} else if (oldElement.$$typeof === CLASS_COMPONENT) {
updateClassComponent(oldElement, newElement);
newElement.componentInstance = oldElement.componentInstance;
} else if (oldElement.$$typeof === FUNCTION_COMPONENT) {
updateFunctionComponent(oldElement, newElement);
}
}
+function updateChildrenElements(dom, oldChildrenElements, newChildrenElement) {
+ diff(dom, oldChildrenElements, newChildrenElement);
+}
+function diff(parentNode, oldChildrenElements, newChildrenElements) {
+ let oldChildrenElementMap = getChildrenElementMap(oldChildrenElements);
+ let newChildrenElementMap = getNewChildren(oldChildrenElementMap, newChildrenElements);
+}
+function getChildrenElementMap(childrenElements) {
+ let childrenElementMap = {};
+ for (let i = 0; i < childrenElements.length; i++) {
+ let key = childrenElements[i].key || i.toString();
+ childrenElementMap[key] = childrenElements[i];
+ }
+ return childrenElementMap;
+}
+function getNewChildren(oldChildrenElementMap, newChildrenElements) {
+ let newChildrenElementMap = {};
+ newChildrenElements.forEach((newChildElement, index) => {
+ if (newChildElement) {
+ let newKey = newChildElement.key || index.toString();
+ let oldChildElement = oldChildrenElementMap[newKey];
+ if (canDeepCompare(oldChildElement, newChildElement)) {
+ updateElement(oldChildElement, newChildElement);
+ newChildrenElements[index] = oldChildElement;
+ }
+ newChildrenElementMap[newKey] = newChildrenElements[index];
+ }
+ });
+ return newChildrenElementMap;
+}
+function canDeepCompare(oldChildElement, newChildElement) {
+ if (!!oldChildElement && !!newChildElement) {
+ return oldChildElement.type === newChildElement.type;
+ }
+ return false;
+}
+function updateDOMProps(dom, oldProps, newProps) {
+ patchProps(dom, oldProps, newProps);
+}
function updateClassComponent(oldElement, newElement) {
let componentInstance = oldElement.componentInstance;
let updater = componentInstance.$updater;
let nextProps = newElement.props;
updater.emitUpdate(nextProps);
}
function updateFunctionComponent(oldElement, newElement) {
let newRenderElement = newElement.type(newElement.props);
var oldRenderElement = oldElement.renderElement;
var currentElement = compareTwoElements(oldRenderElement, newRenderElement);
newElement.renderElement = currentElement;
}
export function ReactElement($$typeof, type, key, ref, props) {
let element = {
$$typeof,
type,
props,
key,
ref
};
return element;
}
src\index.js
import React from './react';
import ReactDOM from './react-dom';
+class App extends React.Component {
+ constructor(props) {
+ super(props);
+ this.state = { odd: true };
+ setTimeout(() => {
+ this.setState({ odd: !this.state.odd });
+ }, 1000);
+ }
+ handleClick = () => {
+ this.setState({ number: this.state.number + 1 });
+ }
+ render() {
+ if (this.state.odd) {
+ return React.createElement('ul', { key: 'wrapper' },
+ React.createElement('li', { key: 'A' }, 'A'),
+ React.createElement('li', { key: 'B' }, 'B'),
+ React.createElement('li', { key: 'C' }, 'C'),
+ React.createElement('li', { key: 'D' }, 'D'),
+ );
+ } else {
+ return React.createElement('ul', { key: 'wrapper' },
+ React.createElement('li', { key: 'A' }, 'A'),
+ React.createElement('li', { key: 'C' }, 'C1'),
+ React.createElement('li', { key: 'B' }, 'B1'),
+ React.createElement('li', { key: 'E' }, 'E1'),
+ React.createElement('li', { key: 'F' }, 'F1')
+ );
+ }
+ }
+}
+class Todos extends React.Component {
+ constructor(props) {
+ super(props);
+ this.state = { list: [], text: '' };
+ }
+ add = () => {
+ if (this.state.text && this.state.text.length > 0) {
+ this.setState({ list: [...this.state.list, this.state.text] });
+ }
+ }
+ onChange = (event) => {
+ this.setState({ text: event.target.value });
+ }
+ onDel = (index) => {
+ this.state.list.splice(index, 1);
+ this.setState({ list: this.state.list });
+ }
+ render() {
+ var createItem = (itemText, index) => {
+ return React.createElement("li", {}, itemText, React.createElement('button',
+ { onClick: () => this.onDel(index) }, 'X'));
+ };
+ var lists = this.state.list.map(createItem);
+ let ul = React.createElement("ul", {}, ...lists);
+ var input = React.createElement("input", { onKeyup: this.onChange, value: this.state.text });
+ var button = React.createElement("button", { onClick: this.add }, 'Add')
+ return React.createElement('div', {}, input, button, ul);
+ }
+}
let element = React.createElement(Todos, {});
ReactDOM.render(
element,
document.getElementById('root')
);
src\react\constants.js
export const TEXT = Symbol.for('TEXT');
export const ELEMENT = Symbol.for('ELEMENT');
export const FUNCTION_COMPONENT = Symbol.for('FUNCTION_COMPONENT');
export const CLASS_COMPONENT = Symbol.for('CLASS_COMPONENT');
+export const MOVE = 'MOVE';
+export const INSERT = 'INSERT';
+export const REMOVE = 'REMOVE';
src\react\vdom.js
+import { TEXT, ELEMENT, FUNCTION_COMPONENT, CLASS_COMPONENT, MOVE, INSERT, REMOVE } from './constants';
+import { setProps, onlyOne,flatten, patchProps} from './utils';
+const diffQueue = [];
+let updateDepth = 0;
export function createDOM(element) {
element = onlyOne(element);
let { $$typeof } = element;
let dom = null;
if (!$$typeof) {
dom = document.createTextNode(element);
} else if ($$typeof === TEXT) {
dom = document.createTextNode(element.content);
} else if ($$typeof === ELEMENT) {
dom = createNativeDOM(element);
} else if ($$typeof === FUNCTION_COMPONENT) {
dom = createFunctionComponentDOM(element);
} else if ($$typeof === CLASS_COMPONENT) {
dom = createClassComponentDOM(element);
}
element.dom = dom;
return dom;
}
function createNativeDOM(element) {
let { type, props } = element;
let dom = document.createElement(type);
createChildren(element, dom);
setProps(dom, props);
return dom;
}
function createChildren(element, parentNode) {
element.props.children && flatten(element.props.children).forEach((childElement, index) => {
childElement._mountIndex = index;
let childDOM = createDOM(childElement);
parentNode.appendChild(childDOM);
});
}
function createFunctionComponentDOM(element) {
let { type, props } = element;
let renderElement = type(props);
element.renderElement = renderElement;
let newDOM = createDOM(renderElement);
renderElement.dom = newDOM;
return newDOM;
}
function createClassComponentDOM(element) {
let { type, props } = element;
let componentInstance = new type(props);
element.componentInstance = componentInstance;
let renderElement = componentInstance.render();
componentInstance.renderElement = renderElement;
let newDOM = createDOM(renderElement);
return newDOM;
}
export function compareTwoElements(oldElement, newElement) {
oldElement = onlyOne(oldElement);
newElement = onlyOne(newElement);
let currentDOM = oldElement.dom;
let currentElement = oldElement;
if (newElement == null) {//如果新节点没有了,直接删除拉倒
currentDOM.parentNode.removeChild(currentDOM);
currentElement = null;
} else if (oldElement.type !== newElement.type) {//如果类型不同
let newDOM = createDOM(newElement);
currentDOM.parentNode.replaceChild(newDOM, currentDOM);
currentElement = newElement;
} else {
updateElement(oldElement, newElement);
}
return currentElement;
}
function updateElement(oldElement, newElement) {
let currentDOM = newElement.dom = oldElement.dom;
if (oldElement.$$typeof === TEXT && newElement.$$typeof === TEXT) {//如果都是文本类型,则直接改文本
if (oldElement.content !== newElement.content) {
currentDOM.textContent = newElement.content;
}
} else if (oldElement.$$typeof === ELEMENT) {
+ updateChildrenElements(currentDOM, oldElement.props.children, newElement.props.children);
updateDOMProps(currentDOM, oldElement.props, newElement.props);
oldElement.props = newElement.props;
} else if (oldElement.$$typeof === CLASS_COMPONENT) {
updateClassComponent(oldElement, newElement);
newElement.componentInstance = oldElement.componentInstance;
} else if (oldElement.$$typeof === FUNCTION_COMPONENT) {
updateFunctionComponent(oldElement, newElement);
}
}
function updateChildrenElements(dom, oldChildrenElements, newChildrenElement) {
+ updateDepth++;
diff(dom, flatten(oldChildrenElements), (newChildrenElement), diffQueue);
+ updateDepth--;
+ if (updateDepth === 0) {
+ patch(diffQueue);
+ diffQueue.length = 0;
+ }
+}
function diff(parentNode, oldChildrenElements, newChildrenElements, diffQueue) {
let oldChildrenElementMap = getChildrenElementMap(oldChildrenElements);
let newChildrenElementMap = getNewChildren(oldChildrenElementMap, newChildrenElements);
+ let lastIndex = 0;
+ for (let i = 0; i < newChildrenElements.length; i++) {
+ let newElement = newChildrenElements[i];//取得新元素
+ if (newElement) {
+ let newKey = (newElement.key) || i.toString();//取得新key
+ let oldElement = oldChildrenElementMap[newKey];
+ if (oldElement === newElement) {
+ if (oldElement._mountIndex < lastIndex) {
+ diffQueue.push({
+ parentNode,
+ type: MOVE,
+ fromIndex: oldElement._mountIndex,
+ toIndex: i
+ });
+ }
+ lastIndex = Math.max(oldElement._mountIndex, lastIndex);
+ } else {
+ diffQueue.push({
+ parentNode,
+ type: INSERT,
+ toIndex: i,
+ dom: createDOM(newElement)
+ });
+ }
+ newElement._mountIndex = i;
+ }
+
+ }
+ for (let oldKey in oldChildrenElementMap) {
+ if (!newChildrenElementMap.hasOwnProperty(oldKey)) {
+ let oldElement = oldChildrenElementMap[oldKey];
+ diffQueue.push({
+ parentNode,
+ type: REMOVE,
+ fromIndex: oldElement._mountIndex
+ });
+ }
+ }
+}
+function patch(diffQueue) {
+ let deleteChildren = [];
+ let deleteMap = {};
+ for (let i = 0; i < diffQueue.length; i++) {
+ let difference = diffQueue[i];
+ if (difference.type === MOVE || difference.type === REMOVE) {
+ let fromIndex = difference.fromIndex;
+ let oldChild = difference.parentNode.children[fromIndex];
+ deleteMap[fromIndex] = oldChild;
+ deleteChildren.push(oldChild);
+ }
+ }
+ deleteChildren.forEach(child => {
+ child.parentNode.removeChild(child);
+ });
+
+ for (let k = 0; k < diffQueue.length; k++) {
+ let difference = diffQueue[k];
+ switch (difference.type) {
+ case INSERT:
+ insertChildAt(difference.parentNode, difference.dom, difference.toIndex);
+ break;
+ case MOVE:
+ insertChildAt(difference.parentNode, deleteMap[difference.fromIndex], difference.toIndex);
+ break;
+ default:
+ break;
+ }
+ }
+}
+
+function insertChildAt(parentNode, childNode, index) {
+ let oldChild = parentNode.children[index]
+ oldChild ? parentNode.insertBefore(childNode, oldChild) : parentNode.appendChild(childNode);
+}
function getChildrenElementMap(childrenElements) {
let childrenElementMap = {};
for (let i = 0; i < childrenElements.length; i++) {
let key = childrenElements[i].key || i.toString();
childrenElementMap[key] = childrenElements[i];
}
return childrenElementMap;
}
function getNewChildren(oldChildrenElementMap, newChildrenElements) {
let newChildrenElementMap = {};
newChildrenElements.forEach((newChildElement, index) => {
if (newChildElement) {
let newKey = newChildElement.key || index.toString();
let oldChildElement = oldChildrenElementMap[newKey];
if (canDeepCompare(oldChildElement, newChildElement)) {
updateElement(oldChildElement, newChildElement);
newChildrenElements[index] = oldChildElement;
}
newChildrenElementMap[newKey] = newChildrenElements[index];
}
});
return newChildrenElementMap;
}
function canDeepCompare(oldChildElement, newChildElement) {
if (!!oldChildElement && !!newChildElement) {
return oldChildElement.type === newChildElement.type;
}
return false;
}
function updateDOMProps(dom, oldProps, newProps) {
return patchProps(dom, oldProps, newProps);
}
function updateClassComponent(oldElement, newElement) {
let componentInstance = oldElement.componentInstance;
let updater = componentInstance.$updater;
let nextProps = newElement.props;
updater.emitUpdate(nextProps);
}
function updateFunctionComponent(oldElement, newElement) {
let newRenderElement = newElement.type(newElement.props);
var oldRenderElement = oldElement.renderElement;
var currentElement = compareTwoElements(oldRenderElement, newRenderElement);
newElement.renderElement = currentElement;
}
export function ReactElement($$typeof, type, key, ref, props) {
let element = {
$$typeof,
type,
props,
key,
ref
};
return element;
}


src\index.js
import React from 'react';
import ReactDOM from 'react-dom';
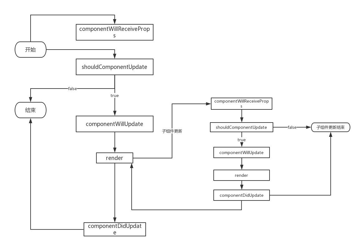
+class Counter extends React.Component { // 他会比较两个状态相等就不会刷新视图 PureComponent是浅比较
+ static defaultProps = {
+ name: '珠峰架构'
+ };
+ constructor(props) {
+ super(props);
+ this.state = { number: 0 }
+ console.log('Counter constructor')
+ }
+ componentWillMount() { // 取本地的数据 同步的方式:采用渲染之前获取数据,只渲染一次
+ console.log('Counter componentWillMount');
+ }
+ componentDidMount() {
+ console.log('Counter componentDidMount');
+ }
+ handleClick = () => {
+ this.setState({ number: this.state.number + 1 });
+ };
+ // react可以shouldComponentUpdate方法中优化 PureComponent 可以帮我们做这件事
+ shouldComponentUpdate(nextProps, nextState) { // 代表的是下一次的属性 和 下一次的状态
+ console.log('Counter shouldComponentUpdate');
+ return nextState.number > 1;
+ // return nextState.number!==this.state.number; //如果此函数种返回了false 就不会调用render方法了
+ } //不要随便用setState 可能会死循环
+ componentWillUpdate() {
+ console.log('Counter componentWillUpdate');
+ }
+ componentDidUpdate() {
+ console.log('Counter componentDidUpdate');
+ }
+ render() {
+ console.log('Counter render');
+ return (
+ <div>
+ <p>{this.state.number}</p>
+ {this.state.number > 3 ? null : <ChildCounter n={this.state.number} />}
+ <button onClick={this.handleClick}>+</button>
+ </div>
+ )
+ }
+}
+class ChildCounter extends React.Component {
+ componentWillUnmount() {
+ console.log('ChildCounter componentWillUnmount')
+ }
+ componentWillMount() {
+ console.log('ChildCounter componentWillMount')
+ }
+ render() {
+ console.log('ChildCounter render')
+ return (<div>
+ {this.props.n}
+ </div>)
+ }
+ componentDidMount() {
+ console.log('ChildCounter componentDidMount')
+ }
+ componentWillReceiveProps(newProps) { // 第一次不会执行,之后属性更新时才会执行
+ console.log('ChildCounter componentWillReceiveProps')
+ }
+ shouldComponentUpdate(nextProps, nextState) {
+ console.log('ChildCounter shouldComponentUpdate')
+ return nextProps.n > 2; //子组件判断接收的属性 是否满足更新条件 为true则更新
+ }
+ componentWillUpdate() {
+ console.log('ChildCounter componentWillUpdate');
+ }
+ componentDidUpdate() {
+ console.log('ChildCounter componentDidUpdate');
+ }
+}
let element = React.createElement(Counter, {});
ReactDOM.render(
element,
document.getElementById('root')
);
src\react\vdom.js
import { TEXT, ELEMENT, FUNCTION_COMPONENT, CLASS_COMPONENT, MOVE, INSERT, REMOVE } from './constants';
import { setProps, onlyOne, patchProps, flatten } from './utils';
const diffQueue = [];
let updateDepth = 0;
export function createDOM(element) {
element = onlyOne(element);
let { $$typeof } = element;
let dom = null;
if (!$$typeof) {
dom = document.createTextNode(element);
} else if ($$typeof === TEXT) {
dom = document.createTextNode(element.content);
} else if ($$typeof === ELEMENT) {
dom = createNativeDOM(element);
} else if ($$typeof === FUNCTION_COMPONENT) {
dom = createFunctionComponentDOM(element);
} else if ($$typeof === CLASS_COMPONENT) {
dom = createClassComponentDOM(element);
}
element.dom = dom;
return dom;
}
function createNativeDOM(element) {
let { type, props } = element;
let dom = document.createElement(type);
createChildren(element, dom);
setProps(dom, props);
return dom;
}
function createChildren(element, parentNode) {
element.props.children && flatten(element.props.children).forEach((childElement, index) => {
childElement._mountIndex = index;
let childDOM = createDOM(childElement);
parentNode.appendChild(childDOM);
});
}
function createFunctionComponentDOM(element) {
let { type, props } = element;
let renderElement = type(props);
element.renderElement = renderElement;
let newDOM = createDOM(renderElement);
renderElement.dom = newDOM;
return newDOM;
}
function createClassComponentDOM(element) {
let { type, props } = element;
let componentInstance = new type(props);
+ if (componentInstance.componentWillMount)
+ componentInstance.componentWillMount();
element.componentInstance = componentInstance;
let renderElement = componentInstance.render();
componentInstance.renderElement = renderElement;
let newDOM = createDOM(renderElement);
+ if (componentInstance.componentDidMount)
+ componentInstance.componentDidMount();
return newDOM;
}
export function compareTwoElements(oldElement, newElement) {
oldElement = onlyOne(oldElement);
newElement = onlyOne(newElement);
let currentDOM = oldElement.dom;
let currentElement = oldElement;
if (newElement == null) {//如果新节点没有了,直接删除拉倒
currentDOM.parentNode.removeChild(currentDOM);
currentElement = null;
} else if (oldElement.type !== newElement.type) {//如果类型不同
let newDOM = createDOM(newElement);
currentDOM.parentNode.replaceChild(newDOM, currentDOM);
currentElement = newElement;
} else {
updateElement(oldElement, newElement);
}
return currentElement;
}
function updateElement(oldElement, newElement) {
let currentDOM = newElement.dom = oldElement.dom;
if (oldElement.$$typeof === TEXT && newElement.$$typeof === TEXT) {//如果都是文本类型,则直接改文本
if (oldElement.content !== newElement.content) {
currentDOM.textContent = newElement.content;
}
} else if (oldElement.$$typeof === ELEMENT) {
updateChildrenElements(currentDOM, oldElement.props.children, newElement.props.children);
updateDOMProps(currentDOM, oldElement.props, newElement.props);
oldElement.props = newElement.props;
} else if (oldElement.$$typeof === CLASS_COMPONENT) {
updateClassComponent(oldElement, newElement);
newElement.componentInstance = oldElement.componentInstance;
} else if (oldElement.$$typeof === FUNCTION_COMPONENT) {
updateFunctionComponent(oldElement, newElement);
}
}
function updateChildrenElements(dom, oldChildrenElements, newChildrenElement) {
updateDepth++;
diff(dom, flatten(oldChildrenElements), flatten(newChildrenElement), diffQueue);
updateDepth--;
if (updateDepth === 0) {
patch(diffQueue);
diffQueue.length = 0;
}
}
function diff(parentNode, oldChildrenElements, newChildrenElements, diffQueue) {
let oldChildrenElementMap = getChildrenElementMap(oldChildrenElements);
let newChildrenElementMap = getNewChildren(oldChildrenElementMap, newChildrenElements);
let lastIndex = 0;
for (let i = 0; i < newChildrenElements.length; i++) {
let newElement = newChildrenElements[i];//取得新元素
if (newElement) {
let newKey = (newElement.key) || i.toString();//取得新key
let oldElement = oldChildrenElementMap[newKey];
if (oldElement === newElement) {
if (oldElement._mountIndex < lastIndex) {
diffQueue.push({
parentNode,
type: MOVE,
fromIndex: oldElement._mountIndex,
toIndex: i
});
}
lastIndex = Math.max(oldElement._mountIndex, lastIndex);
} else {
diffQueue.push({
parentNode,
type: INSERT,
toIndex: i,
dom: createDOM(newElement)
});
}
newElement._mountIndex = i;
+ } else {
+ if (oldChildrenElements[i].componentInstance && oldChildrenElements[i].componentInstance.componentWillUnmount) {
+ oldChildrenElements[i].componentInstance.componentWillUnmount();
+ }
+ }
}
for (let oldKey in oldChildrenElementMap) {
if (!newChildrenElementMap.hasOwnProperty(oldKey)) {
let oldElement = oldChildrenElementMap[oldKey];
diffQueue.push({
parentNode,
type: REMOVE,
fromIndex: oldElement._mountIndex
});
}
}
}
function patch(diffQueue) {
let deleteChildren = [];
let deleteMap = {};
for (let i = 0; i < diffQueue.length; i++) {
let difference = diffQueue[i];
if (difference.type === MOVE || difference.type === REMOVE) {
let fromIndex = difference.fromIndex;
let oldChild = difference.parentNode.children[fromIndex];
deleteMap[fromIndex] = oldChild;
deleteChildren.push(oldChild);
}
}
deleteChildren.forEach(child => {
child.parentNode.removeChild(child);
});
for (let k = 0; k < diffQueue.length; k++) {
let difference = diffQueue[k];
switch (difference.type) {
case INSERT:
insertChildAt(difference.parentNode, difference.dom, difference.toIndex);
break;
case MOVE:
insertChildAt(difference.parentNode, deleteMap[difference.fromIndex], difference.toIndex);
break;
default:
break;
}
}
}
function insertChildAt(parentNode, childNode, index) {
let oldChild = parentNode.children[index]
oldChild ? parentNode.insertBefore(childNode, oldChild) : parentNode.appendChild(childNode);
}
function getChildrenElementMap(childrenElements) {
let childrenElementMap = {};
for (let i = 0; i < childrenElements.length; i++) {
let key = childrenElements[i].key || i.toString();
childrenElementMap[key] = childrenElements[i];
}
return childrenElementMap;
}
function getNewChildren(oldChildrenElementMap, newChildrenElements) {
let newChildrenElementMap = {};
newChildrenElements.forEach((newChildElement, index) => {
if (newChildElement) {
let newKey = newChildElement.key || index.toString();
let oldChildElement = oldChildrenElementMap[newKey];
if (canDeepCompare(oldChildElement, newChildElement)) {
updateElement(oldChildElement, newChildElement);
newChildrenElements[index] = oldChildElement;
}
newChildrenElementMap[newKey] = newChildrenElements[index];
}
});
return newChildrenElementMap;
}
function canDeepCompare(oldChildElement, newChildElement) {
if (!!oldChildElement && !!newChildElement) {
return oldChildElement.type === newChildElement.type;
}
return false;
}
function updateDOMProps(dom, oldProps, newProps) {
return patchProps(dom, oldProps, newProps);
}
function updateClassComponent(oldElement, newElement) {
let componentInstance = oldElement.componentInstance;
let updater = componentInstance.$updater;
let nextProps = newElement.props;
+ if (componentInstance.componentWillReceiveProps) {
+ componentInstance.componentWillReceiveProps(nextProps);
+ }
updater.emitUpdate(nextProps);
}
function updateFunctionComponent(oldElement, newElement) {
let newRenderElement = newElement.type(newElement.props);
var oldRenderElement = oldElement.renderElement;
var currentElement = compareTwoElements(oldRenderElement, newRenderElement);
newElement.renderElement = currentElement;
}
export function ReactElement($$typeof, type, key, ref, props) {
let element = {
$$typeof,
type,
props,
key,
ref
};
return element;
}
src/index.js
import React from './react';
import ReactDOM from './react-dom';
class Counter extends React.Component {
static defaultProps = {
name: '珠峰架构'
};
constructor(props) {
super(props);
this.state = { number: 0 }
}
handleClick = () => {
this.setState({ number: this.state.number + 1 });
};
render() {
return (
<div>
<p>{this.state.number}</p>
<ChildCounter number={this.state.number} />
<button onClick={this.handleClick}>+</button>
</div>
)
}
}
class ChildCounter extends React.Component {
constructor(props) {
super(props);
this.state = { number: 0 };
}
static getDerivedStateFromProps(nextProps, prevState) {
const { number } = nextProps;
// 当传入的type发生变化的时候,更新state
if (number % 2 == 0) {
return { number: number * 2 };
} else {
return { number: number * 3 };
}
// 否则,对于state不进行任何操作
return null;
}
render() {
return (<div>
{this.state.number}
</div>)
}
}
ReactDOM.render(
<Counter />,
document.getElementById('root')
);
src\react\vdom.js
import { TEXT, ELEMENT, FUNCTION_COMPONENT, CLASS_COMPONENT, MOVE, INSERT, REMOVE } from './constants';
import { setProps, onlyOne, patchProps, flatten } from './utils';
const diffQueue = [];
let updateDepth = 0;
export function createDOM(element) {
element = onlyOne(element);
let { $$typeof } = element;
let dom = null;
if (!$$typeof) {
dom = document.createTextNode(element);
} else if ($$typeof === TEXT) {
dom = document.createTextNode(element.content);
} else if ($$typeof === ELEMENT) {
dom = createNativeDOM(element);
} else if ($$typeof === FUNCTION_COMPONENT) {
dom = createFunctionComponentDOM(element);
} else if ($$typeof === CLASS_COMPONENT) {
dom = createClassComponentDOM(element);
}
element.dom = dom;
return dom;
}
function createNativeDOM(element) {
let { type, props } = element;
let dom = document.createElement(type);
createChildren(element, dom);
setProps(dom, props);
return dom;
}
function createChildren(element, parentNode) {
element.props.children && flatten(element.props.children).forEach((childElement, index) => {
childElement._mountIndex = index;
let childDOM = createDOM(childElement);
parentNode.appendChild(childDOM);
});
}
function createFunctionComponentDOM(element) {
let { type, props } = element;
let renderElement = type(props);
element.renderElement = renderElement;
let newDOM = createDOM(renderElement);
renderElement.dom = newDOM;
return newDOM;
}
function createClassComponentDOM(element) {
let { type, props } = element;
let componentInstance = new type(props);
if (componentInstance.componentWillMount)
componentInstance.componentWillMount();
element.componentInstance = componentInstance;
let renderElement = componentInstance.render();
componentInstance.renderElement = renderElement;
let newDOM = createDOM(renderElement);
if (componentInstance.componentDidMount)
componentInstance.componentDidMount();
return newDOM;
}
export function compareTwoElements(oldElement, newElement) {
oldElement = onlyOne(oldElement);
newElement = onlyOne(newElement);
let currentDOM = oldElement.dom;
let currentElement = oldElement;
if (newElement == null) {//如果新节点没有了,直接删除拉倒
currentDOM.parentNode.removeChild(currentDOM);
currentElement = null;
} else if (oldElement.type !== newElement.type) {//如果类型不同
let newDOM = createDOM(newElement);
currentDOM.parentNode.replaceChild(newDOM, currentDOM);
currentElement = newElement;
} else {
updateElement(oldElement, newElement);
}
return currentElement;
}
function updateElement(oldElement, newElement) {
let currentDOM = newElement.dom = oldElement.dom;
if (oldElement.$$typeof === TEXT && newElement.$$typeof === TEXT) {//如果都是文本类型,则直接改文本
if (oldElement.content !== newElement.content) {
currentDOM.textContent = newElement.content;
}
} else if (oldElement.$$typeof === ELEMENT) {
updateChildrenElements(currentDOM, oldElement.props.children, newElement.props.children);
updateDOMProps(currentDOM, oldElement.props, newElement.props);
oldElement.props = newElement.props;
} else if (oldElement.$$typeof === CLASS_COMPONENT) {
updateClassComponent(oldElement, newElement);
newElement.componentInstance = oldElement.componentInstance;
} else if (oldElement.$$typeof === FUNCTION_COMPONENT) {
updateFunctionComponent(oldElement, newElement);
}
}
function updateChildrenElements(dom, oldChildrenElements, newChildrenElement) {
updateDepth++;
diff(dom, flatten(oldChildrenElements), flatten(newChildrenElement), diffQueue);
updateDepth--;
if (updateDepth === 0) {
patch(diffQueue);
diffQueue.length = 0;
}
}
function diff(parentNode, oldChildrenElements, newChildrenElements, diffQueue) {
let oldChildrenElementMap = getChildrenElementMap(oldChildrenElements);
let newChildrenElementMap = getNewChildren(oldChildrenElementMap, newChildrenElements);
let lastIndex = 0;
for (let i = 0; i < newChildrenElements.length; i++) {
let newElement = newChildrenElements[i];//取得新元素
if (newElement) {
let newKey = (newElement.key) || i.toString();//取得新key
let oldElement = oldChildrenElementMap[newKey];
if (oldElement === newElement) {
if (oldElement._mountIndex < lastIndex) {
diffQueue.push({
parentNode,
type: MOVE,
fromIndex: oldElement._mountIndex,
toIndex: i
});
}
lastIndex = Math.max(oldElement._mountIndex, lastIndex);
} else {
diffQueue.push({
parentNode,
type: INSERT,
toIndex: i,
dom: createDOM(newElement)
});
}
newElement._mountIndex = i;
} else {
if (oldChildrenElements[i].componentInstance && oldChildrenElements[i].componentInstance.componentWillUnmount) {
oldChildrenElements[i].componentInstance.componentWillUnmount();
}
}
}
for (let oldKey in oldChildrenElementMap) {
if (!newChildrenElementMap.hasOwnProperty(oldKey)) {
let oldElement = oldChildrenElementMap[oldKey];
diffQueue.push({
parentNode,
type: REMOVE,
fromIndex: oldElement._mountIndex
});
}
}
}
function patch(diffQueue) {
let deleteChildren = [];
let deleteMap = {};
for (let i = 0; i < diffQueue.length; i++) {
let difference = diffQueue[i];
if (difference.type === MOVE || difference.type === REMOVE) {
let fromIndex = difference.fromIndex;
let oldChild = difference.parentNode.children[fromIndex];
deleteMap[fromIndex] = oldChild;
deleteChildren.push(oldChild);
}
}
deleteChildren.forEach(child => {
child.parentNode.removeChild(child);
});
for (let k = 0; k < diffQueue.length; k++) {
let difference = diffQueue[k];
switch (difference.type) {
case INSERT:
insertChildAt(difference.parentNode, difference.dom, difference.toIndex);
break;
case MOVE:
insertChildAt(difference.parentNode, deleteMap[difference.fromIndex], difference.toIndex);
break;
default:
break;
}
}
}
function insertChildAt(parentNode, childNode, index) {
let oldChild = parentNode.children[index]
oldChild ? parentNode.insertBefore(childNode, oldChild) : parentNode.appendChild(childNode);
}
function getChildrenElementMap(childrenElements) {
let childrenElementMap = {};
for (let i = 0; i < childrenElements.length; i++) {
let key = childrenElements[i].key || i.toString();
childrenElementMap[key] = childrenElements[i];
}
return childrenElementMap;
}
function getNewChildren(oldChildrenElementMap, newChildrenElements) {
let newChildrenElementMap = {};
newChildrenElements.forEach((newChildElement, index) => {
if (newChildElement) {
let newKey = newChildElement.key || index.toString();
let oldChildElement = oldChildrenElementMap[newKey];
if (canDeepCompare(oldChildElement, newChildElement)) {
updateElement(oldChildElement, newChildElement);
newChildrenElements[index] = oldChildElement;
}
newChildrenElementMap[newKey] = newChildrenElements[index];
}
});
return newChildrenElementMap;
}
function canDeepCompare(oldChildElement, newChildElement) {
if (!!oldChildElement && !!newChildElement) {
return oldChildElement.type === newChildElement.type;
}
return false;
}
function updateDOMProps(dom, oldProps, newProps) {
return patchProps(dom, oldProps, newProps);
}
function updateClassComponent(oldElement, newElement) {
let componentInstance = oldElement.componentInstance;
let updater = componentInstance.$updater;
let nextProps = newElement.props;
if (componentInstance.componentWillReceiveProps) {
componentInstance.componentWillReceiveProps(nextProps);
}
+ if (newElement.type.getDerivedStateFromProps) {
+ let newState = newElement.type.getDerivedStateFromProps(nextProps, componentInstance.state);
+ if (newState)
+ componentInstance.state = newState;
+ }
updater.emitUpdate(nextProps);
}
function updateFunctionComponent(oldElement, newElement) {
let newRenderElement = newElement.type(newElement.props);
var oldRenderElement = oldElement.renderElement;
var currentElement = compareTwoElements(oldRenderElement, newRenderElement);
newElement.renderElement = currentElement;
}
export function ReactElement($$typeof, type, key, ref, props) {
let element = {
$$typeof,
type,
props,
key,
ref
};
return element;
}
src/index.js
import React from './react';
import ReactDOM from './react-dom';
+class ScrollingList extends React.Component {
+ wrapper
+ timeID
+ constructor(props) {
+ super(props);
+ this.state = { messages: [] }
+ this.wrapper = React.createRef();
+ }
+ addMessage = () => {
+ this.setState(state => ({
+ messages: [`${state.messages.length}`, ...state.messages],
+ }))
+ }
+ componentDidMount() {
+ this.timeID = window.setInterval(() => {//设置定时器
+ this.addMessage();
+ }, 3000)
+ }
+ componentWillUnmount() {//清除定时器
+ window.clearInterval(this.timeID);
+ }
+ getSnapshotBeforeUpdate = () => {//很关键的,我们获取当前rootNode的scrollHeight,传到componentDidUpdate 的参数perScrollHeight
+ return this.wrapper.current.scrollHeight;
+ }
+ componentDidUpdate(pervProps, pervState, prevScrollHeight) {
+ const curScrollTop = this.wrapper.current.scrollTop;//当前向上卷去的高度
+ //当前向上卷去的高度加上增加的内容高度
+ this.wrapper.current.scrollTop = curScrollTop + (this.wrapper.current.scrollHeight - prevScrollHeight);
+ }
+ render() {
+ let style = {
+ height: '100px',
+ width: '200px',
+ border: '1px solid red',
+ overflow: 'auto'
+ }
+ return (
+ <div style={style} ref={this.wrapper} >
+ {this.state.messages.map((message, index) => (
+ <div key={index}>{message}</div>
+ ))}
+ </div>
+ );
+ }
+}
ReactDOM.render(
<ScrollingList />,
document.getElementById('root')
);
src\react\component.js
import { isFunction } from './utils';
import { compareTwoElements } from './vdom';
export let updateQueue = {
updaters: [],
isPending: false,
add(updater) {
this.updaters.push(updater);
},
batchUpdate() {
if (this.isPending) {
return;
}
this.isPending = true;
let { updaters } = this;
let updater;
while ((updater = updaters.pop())) {
updater.updateComponent();
}
this.isPending = false;
},
};
class Updater {
constructor(instance) {
this.instance = instance;
this.pendingStates = [];
this.nextProps = null;
}
addState(partialState) {
this.pendingStates.push(partialState);
this.emitUpdate();
}
emitUpdate(nextProps) {
this.nextProps = nextProps;
nextProps || !updateQueue.isPending
? this.updateComponent()
: updateQueue.add(this);
}
updateComponent() {
let { instance, pendingStates, nextProps } = this;
if (nextProps || pendingStates.length > 0) {
shouldUpdate(
instance,
nextProps,
this.getState()
);
}
}
getState() {
let { instance, pendingStates } = this;
let { state } = instance;
if (pendingStates.length) {
pendingStates.forEach(nextState => {
if (isFunction(nextState)) {
nextState = nextState.call(instance, state);
}
state = { ...state, ...nextState };
});
pendingStates.length = 0;
}
return state;
}
}
function shouldUpdate(component, nextProps, nextState) {
component.props = nextProps;
component.state = nextState;
if (component.shouldComponentUpdate && !component.shouldComponentUpdate(nextProps, nextState)) {
return;
}
component.forceUpdate();
}
class Component {
constructor(props) {
this.props = props;
this.$updater = new Updater(this);
this.state = {};
this.nextProps = null;
}
setState(partialState) {
this.$updater.addState(partialState);
}
forceUpdate() {
let { props, state, renderElement: oldRenderElement } = this;
if (this.componentWillUpdate) {
this.componentWillUpdate(props, state);
}
+ let { getSnapshotBeforeUpdate } = this;
+ let extraArgs = getSnapshotBeforeUpdate && getSnapshotBeforeUpdate();
let newRenderElement = this.render();
let currentElement = compareTwoElements(oldRenderElement, newRenderElement);
this.renderElement = currentElement;
if (this.componentDidUpdate) {
+ this.componentDidUpdate(props, state, extraArgs);
}
}
}
Component.prototype.isReactComponent = {};
export {
Component
}
src\react\vdom.js
import { TEXT, ELEMENT, FUNCTION_COMPONENT, CLASS_COMPONENT, MOVE, INSERT, REMOVE } from './constants';
import { setProps, onlyOne, patchProps, flatten } from './utils';
const diffQueue = [];
let updateDepth = 0;
export function createDOM(element) {
element = onlyOne(element);
let { $$typeof } = element;
let dom = null;
if (!$$typeof) {
dom = document.createTextNode(element);
} else if ($$typeof === TEXT) {
dom = document.createTextNode(element.content);
} else if ($$typeof === ELEMENT) {
dom = createNativeDOM(element);
} else if ($$typeof === FUNCTION_COMPONENT) {
dom = createFunctionComponentDOM(element);
} else if ($$typeof === CLASS_COMPONENT) {
dom = createClassComponentDOM(element);
}
element.dom = dom;
return dom;
}
function createNativeDOM(element) {
let { type, props, ref } = element;
let dom = document.createElement(type);
createChildren(element, dom);
setProps(dom, props);
+ if (ref)
+ ref.current = dom;
return dom;
}
function createChildren(element, parentNode) {
element.props.children && flatten(element.props.children).forEach((childElement, index) => {
childElement._mountIndex = index;
let childDOM = createDOM(childElement);
parentNode.appendChild(childDOM);
});
}
function createFunctionComponentDOM(element) {
let { type, props } = element;
let renderElement = type(props);
element.renderElement = renderElement;
let newDOM = createDOM(renderElement);
renderElement.dom = newDOM;
return newDOM;
}
function createClassComponentDOM(element) {
let { type, props, ref } = element;
let componentInstance = new type(props);
+ if (ref)
+ ref.current = componentInstance;
if (componentInstance.componentWillMount)
componentInstance.componentWillMount();
element.componentInstance = componentInstance;
let renderElement = componentInstance.render();
componentInstance.renderElement = renderElement;
let newDOM = createDOM(renderElement);
if (componentInstance.componentDidMount)
componentInstance.componentDidMount();
return newDOM;
}
export function compareTwoElements(oldElement, newElement) {
oldElement = onlyOne(oldElement);
newElement = onlyOne(newElement);
let currentDOM = oldElement.dom;
let currentElement = oldElement;
if (newElement == null) {//如果新节点没有了,直接删除拉倒
currentDOM.parentNode.removeChild(currentDOM);
currentElement = null;
} else if (oldElement.type !== newElement.type) {//如果类型不同
let newDOM = createDOM(newElement);
currentDOM.parentNode.replaceChild(newDOM, currentDOM);
currentElement = newElement;
} else {
updateElement(oldElement, newElement);
}
return currentElement;
}
function updateElement(oldElement, newElement) {
let currentDOM = newElement.dom = oldElement.dom;
if (oldElement.$$typeof === TEXT && newElement.$$typeof === TEXT) {//如果都是文本类型,则直接改文本
if (oldElement.content !== newElement.content) {
currentDOM.textContent = newElement.content;
}
} else if (oldElement.$$typeof === ELEMENT) {
updateChildrenElements(currentDOM, oldElement.props.children, newElement.props.children);
updateDOMProps(currentDOM, oldElement.props, newElement.props);
oldElement.props = newElement.props;
} else if (oldElement.$$typeof === CLASS_COMPONENT) {
updateClassComponent(oldElement, newElement);
newElement.componentInstance = oldElement.componentInstance;
} else if (oldElement.$$typeof === FUNCTION_COMPONENT) {
updateFunctionComponent(oldElement, newElement);
}
}
function updateChildrenElements(dom, oldChildrenElements, newChildrenElement) {
updateDepth++;
diff(dom, flatten(oldChildrenElements), flatten(newChildrenElement), diffQueue);
updateDepth--;
if (updateDepth === 0) {
patch(diffQueue);
diffQueue.length = 0;
}
}
function diff(parentNode, oldChildrenElements, newChildrenElements, diffQueue) {
let oldChildrenElementMap = getChildrenElementMap(oldChildrenElements);
let newChildrenElementMap = getNewChildren(oldChildrenElementMap, newChildrenElements);
let lastIndex = 0;
for (let i = 0; i < newChildrenElements.length; i++) {
let newElement = newChildrenElements[i];//取得新元素
if (newElement) {
let newKey = (newElement.key) || i.toString();//取得新key
let oldElement = oldChildrenElementMap[newKey];
if (oldElement === newElement) {
if (oldElement._mountIndex < lastIndex) {
diffQueue.push({
parentNode,
type: MOVE,
fromIndex: oldElement._mountIndex,
toIndex: i
});
}
lastIndex = Math.max(oldElement._mountIndex, lastIndex);
} else {
diffQueue.push({
parentNode,
type: INSERT,
toIndex: i,
dom: createDOM(newElement)
});
}
newElement._mountIndex = i;
} else {
if (oldChildrenElements[i].componentInstance && oldChildrenElements[i].componentInstance.componentWillUnmount) {
oldChildrenElements[i].componentInstance.componentWillUnmount();
}
}
}
for (let oldKey in oldChildrenElementMap) {
if (!newChildrenElementMap.hasOwnProperty(oldKey)) {
let oldElement = oldChildrenElementMap[oldKey];
diffQueue.push({
parentNode,
type: REMOVE,
fromIndex: oldElement._mountIndex
});
}
}
}
function patch(diffQueue) {
let deleteChildren = [];
let deleteMap = {};
for (let i = 0; i < diffQueue.length; i++) {
let difference = diffQueue[i];
if (difference.type === MOVE || difference.type === REMOVE) {
let fromIndex = difference.fromIndex;
let oldChild = difference.parentNode.children[fromIndex];
deleteMap[fromIndex] = oldChild;
deleteChildren.push(oldChild);
}
}
deleteChildren.forEach(child => {
child.parentNode.removeChild(child);
});
for (let k = 0; k < diffQueue.length; k++) {
let difference = diffQueue[k];
switch (difference.type) {
case INSERT:
insertChildAt(difference.parentNode, difference.dom, difference.toIndex);
break;
case MOVE:
insertChildAt(difference.parentNode, deleteMap[difference.fromIndex], difference.toIndex);
break;
default:
break;
}
}
}
function insertChildAt(parentNode, childNode, index) {
let oldChild = parentNode.children[index]
oldChild ? parentNode.insertBefore(childNode, oldChild) : parentNode.appendChild(childNode);
}
function getChildrenElementMap(childrenElements) {
let childrenElementMap = {};
for (let i = 0; i < childrenElements.length; i++) {
let key = childrenElements[i].key || i.toString();
childrenElementMap[key] = childrenElements[i];
}
return childrenElementMap;
}
function getNewChildren(oldChildrenElementMap, newChildrenElements) {
let newChildrenElementMap = {};
newChildrenElements.forEach((newChildElement, index) => {
if (newChildElement) {
let newKey = newChildElement.key || index.toString();
let oldChildElement = oldChildrenElementMap[newKey];
if (canDeepCompare(oldChildElement, newChildElement)) {
updateElement(oldChildElement, newChildElement);
newChildrenElements[index] = oldChildElement;
}
newChildrenElementMap[newKey] = newChildrenElements[index];
}
});
return newChildrenElementMap;
}
function canDeepCompare(oldChildElement, newChildElement) {
if (!!oldChildElement && !!newChildElement) {
return oldChildElement.type === newChildElement.type;
}
return false;
}
function updateDOMProps(dom, oldProps, newProps) {
return patchProps(dom, oldProps, newProps);
}
function updateClassComponent(oldElement, newElement) {
let componentInstance = oldElement.componentInstance;
let updater = componentInstance.$updater;
let nextProps = newElement.props;
if (componentInstance.componentWillReceiveProps) {
componentInstance.componentWillReceiveProps(nextProps);
}
if (newElement.type.getDerivedStateFromProps) {
let newState = newElement.type.getDerivedStateFromProps(nextProps, componentInstance.state);
if (newState)
componentInstance.state = newState;
}
updater.emitUpdate(nextProps);
}
function updateFunctionComponent(oldElement, newElement) {
let newRenderElement = newElement.type(newElement.props);
var oldRenderElement = oldElement.renderElement;
var currentElement = compareTwoElements(oldRenderElement, newRenderElement);
newElement.renderElement = currentElement;
}
export function ReactElement($$typeof, type, key, ref, props) {
let element = {
$$typeof,
type,
props,
key,
ref
};
return element;
}
src\index.js
import React, { Component } from './react';
import ReactDOM from './react-dom';
let ThemeContext = React.createContext(null);
let root = document.querySelector('#root');
class Header extends Component {
static contextType = ThemeContext;
render() {
return (
<div style={{ border: `5px solid ${this.context.color}`, padding: '5px' }}>
header
<Title />
</div>
)
}
}
class Title extends Component {
static contextType = ThemeContext;
render() {
return (
<div style={{ border: `5px solid ${this.context.color}` }}>
title
</div>
)
}
}
class Main extends Component {
static contextType = ThemeContext;
render() {
return (
<div style={{ border: `5px solid ${this.context.color}`, margin: '5px', padding: '5px' }}>
main
<Content />
</div>
)
}
}
class Content extends Component {
static contextType = ThemeContext;
render() {
return (
<div style={{ border: `5px solid ${this.context.color}`, padding: '5px' }}>
Content
<button onClick={() => this.context.changeColor('red')} style={{ color: 'red' }}>红色</button>
<button onClick={() => this.context.changeColor('green')} style={{ color: 'green' }}>绿色</button>
</div>
)
}
}
class ClassPage extends Component {
constructor(props) {
super(props);
this.state = { color: 'red' };
}
changeColor = (color) => {
this.setState({ color });
}
render() {
let contextVal = { changeColor: this.changeColor, color: this.state.color };
return (
<ThemeContext.Provider value={contextVal}>
<div style={{ margin: '10px', border: `5px solid ${this.state.color}`, padding: '5px', width: '200px' }}>
page
<Header />
<Main />
</div>
</ThemeContext.Provider>
)
}
}
class FunctionHeader extends Component {
render() {
return (
<ThemeContext.Consumer>
{
(value) => (
<div style={{ border: `5px solid ${value.color}`, padding: '5px' }}>
header
<FunctionTitle />
</div>
)
}
</ThemeContext.Consumer>
)
}
}
class FunctionTitle extends Component {
render() {
return (
<ThemeContext.Consumer>
{
(value) => (
<div style={{ border: `5px solid ${value.color}` }}>
title
</div>
)
}
</ThemeContext.Consumer>
)
}
}
class FunctionMain extends Component {
render() {
return (
<ThemeContext.Consumer>
{
(value) => (
<div style={{ border: `5px solid ${value.color}`, margin: '5px', padding: '5px' }}>
main
<FunctionContent />
</div>
)
}
</ThemeContext.Consumer>
)
}
}
class FunctionContent extends Component {
render() {
return (
<ThemeContext.Consumer>
{
(value) => (
<div style={{ border: `5px solid ${value.color}`, padding: '5px' }}>
Content
<button onClick={() => value.changeColor('red')} style={{ color: 'red' }}>红色</button>
<button onClick={() => value.changeColor('green')} style={{ color: 'green' }}>绿色</button>
</div>
)
}
</ThemeContext.Consumer>
)
}
}
class FunctionPage extends Component {
constructor(props) {
super(props);
this.state = { color: 'red' };
}
changeColor = (color) => {
this.setState({ color });
}
render() {
let contextVal = { changeColor: this.changeColor, color: this.state.color };
return (
<ThemeContext.Provider value={contextVal}>
<div style={{ margin: '10px', border: `5px solid ${this.state.color}`, padding: '5px', width: '200px' }}>
page
<FunctionHeader />
<FunctionMain />
</div>
</ThemeContext.Provider>
)
}
}
ReactDOM.render(<FunctionPage />, root);
src\react\index.js
import { TEXT, ELEMENT, FUNCTION_COMPONENT, CLASS_COMPONENT } from './constants';
import { ReactElement } from './vdom';
import { Component } from './component';
import { onlyOne } from './utils';
function createElement(type, config = {}, ...children) {
delete config.__source;
delete config.__self;
let { key, ref, ...props } = config;
let $$typeof = null;
if (typeof type === 'string') {
$$typeof = ELEMENT;
} else if (typeof type === 'function' && type.prototype.isReactComponent) {
$$typeof = CLASS_COMPONENT;
} else if (typeof type === 'function') {
$$typeof = FUNCTION_COMPONENT;
}
props.children = children.map(item => typeof item === 'object' || typeof item === 'function' ? item
: { $$typeof: TEXT, type: TEXT, content: item });
return ReactElement($$typeof, type, key, ref, props);
}
+function createContext(defaultValue) {
+ Provider.value = defaultValue;
+ function Provider(props) {
+ Provider.value = props.value;
+ return props.children;
+ }
+ function Consumer(props) {
+ return onlyOne(props.children)(Provider.value);
+ }
+ return {
+ Provider,
+ Consumer
+ }
+}
export {
Component
}
const React = {
createElement,
Component,
+ createContext
}
export default React;
src\react\vdom.js
import { TEXT, ELEMENT, FUNCTION_COMPONENT, CLASS_COMPONENT, MOVE, INSERT, REMOVE } from './constants';
import { setProps, onlyOne, patchProps, flatten } from './utils';
const diffQueue = [];
let updateDepth = 0;
export function createDOM(element) {
element = onlyOne(element);
let { $$typeof } = element;
let dom = null;
if (!$$typeof) {
dom = document.createTextNode(element);
} else if ($$typeof === TEXT) {
dom = document.createTextNode(element.content);
} else if ($$typeof === ELEMENT) {
dom = createNativeDOM(element);
} else if ($$typeof === FUNCTION_COMPONENT) {
dom = createFunctionComponentDOM(element);
} else if ($$typeof === CLASS_COMPONENT) {
dom = createClassComponentDOM(element);
}
element.dom = dom;
return dom;
}
function createNativeDOM(element) {
let { type, props, ref } = element;
let dom = document.createElement(type);
createChildren(element, dom);
setProps(dom, props);
if (ref)
ref.current = dom;
return dom;
}
function createChildren(element, parentNode) {
element.props.children && flatten(element.props.children).forEach((childElement, index) => {
childElement._mountIndex = index;
let childDOM = createDOM(childElement);
parentNode.appendChild(childDOM);
});
}
function createFunctionComponentDOM(element) {
let { type, props } = element;
let renderElement = type(props);
element.renderElement = renderElement;
let newDOM = createDOM(renderElement);
renderElement.dom = newDOM;
return newDOM;
}
function createClassComponentDOM(element) {
let { type, props, ref } = element;
let componentInstance = new type(props);
+ if (element.type.contextType) {
+ componentInstance.context = element.type.contextType.Provider.value;
+ }
if (ref)
ref.current = componentInstance;
if (componentInstance.componentWillMount)
componentInstance.componentWillMount();
element.componentInstance = componentInstance;
let renderElement = componentInstance.render();
componentInstance.renderElement = renderElement;
let newDOM = createDOM(renderElement);
if (componentInstance.componentDidMount)
componentInstance.componentDidMount();
return newDOM;
}
export function compareTwoElements(oldElement, newElement) {
oldElement = onlyOne(oldElement);
newElement = onlyOne(newElement);
let currentDOM = oldElement.dom;
let currentElement = oldElement;
if (newElement == null) {//如果新节点没有了,直接删除拉倒
currentDOM.parentNode.removeChild(currentDOM);
currentElement = null;
} else if (oldElement.type !== newElement.type) {//如果类型不同
let newDOM = createDOM(newElement);
currentDOM.parentNode.replaceChild(newDOM, currentDOM);
currentElement = newElement;
} else {
updateElement(oldElement, newElement);
}
return currentElement;
}
function updateElement(oldElement, newElement) {
let currentDOM = newElement.dom = oldElement.dom;
if (oldElement.$$typeof === TEXT && newElement.$$typeof === TEXT) {//如果都是文本类型,则直接改文本
if (oldElement.content !== newElement.content) {
currentDOM.textContent = newElement.content;
}
} else if (oldElement.$$typeof === ELEMENT) {
updateChildrenElements(currentDOM, oldElement.props.children, newElement.props.children);
updateDOMProps(currentDOM, oldElement.props, newElement.props);
oldElement.props = newElement.props;
} else if (oldElement.$$typeof === CLASS_COMPONENT) {
updateClassComponent(oldElement, newElement);
newElement.componentInstance = oldElement.componentInstance;
} else if (oldElement.$$typeof === FUNCTION_COMPONENT) {
updateFunctionComponent(oldElement, newElement);
}
}
function updateChildrenElements(dom, oldChildrenElements, newChildrenElement) {
updateDepth++;
diff(dom, flatten(oldChildrenElements), flatten(newChildrenElement), diffQueue);
updateDepth--;
if (updateDepth === 0) {
patch(diffQueue);
diffQueue.length = 0;
}
}
function diff(parentNode, oldChildrenElements, newChildrenElements, diffQueue) {
let oldChildrenElementMap = getChildrenElementMap(oldChildrenElements);
let newChildrenElementMap = getNewChildren(oldChildrenElementMap, newChildrenElements);
let lastIndex = 0;
for (let i = 0; i < newChildrenElements.length; i++) {
let newElement = newChildrenElements[i];//取得新元素
if (newElement) {
let newKey = (newElement.key) || i.toString();//取得新key
let oldElement = oldChildrenElementMap[newKey];
if (oldElement === newElement) {
if (oldElement._mountIndex < lastIndex) {
diffQueue.push({
parentNode,
type: MOVE,
fromIndex: oldElement._mountIndex,
toIndex: i
});
}
lastIndex = Math.max(oldElement._mountIndex, lastIndex);
} else {
diffQueue.push({
parentNode,
type: INSERT,
toIndex: i,
dom: createDOM(newElement)
});
}
newElement._mountIndex = i;
} else {
if (oldChildrenElements[i].componentInstance && oldChildrenElements[i].componentInstance.componentWillUnmount) {
oldChildrenElements[i].componentInstance.componentWillUnmount();
}
}
}
for (let oldKey in oldChildrenElementMap) {
if (!newChildrenElementMap.hasOwnProperty(oldKey)) {
let oldElement = oldChildrenElementMap[oldKey];
diffQueue.push({
parentNode,
type: REMOVE,
fromIndex: oldElement._mountIndex
});
}
}
}
function patch(diffQueue) {
let deleteChildren = [];
let deleteMap = {};
for (let i = 0; i < diffQueue.length; i++) {
let difference = diffQueue[i];
if (difference.type === MOVE || difference.type === REMOVE) {
let fromIndex = difference.fromIndex;
let oldChild = difference.parentNode.children[fromIndex];
deleteMap[fromIndex] = oldChild;
deleteChildren.push(oldChild);
}
}
deleteChildren.forEach(child => {
child.parentNode.removeChild(child);
});
for (let k = 0; k < diffQueue.length; k++) {
let difference = diffQueue[k];
switch (difference.type) {
case INSERT:
insertChildAt(difference.parentNode, difference.dom, difference.toIndex);
break;
case MOVE:
insertChildAt(difference.parentNode, deleteMap[difference.fromIndex], difference.toIndex);
break;
default:
break;
}
}
}
function insertChildAt(parentNode, childNode, index) {
let oldChild = parentNode.children[index]
oldChild ? parentNode.insertBefore(childNode, oldChild) : parentNode.appendChild(childNode);
}
function getChildrenElementMap(childrenElements) {
let childrenElementMap = {};
for (let i = 0; i < childrenElements.length; i++) {
let key = childrenElements[i].key || i.toString();
childrenElementMap[key] = childrenElements[i];
}
return childrenElementMap;
}
function getNewChildren(oldChildrenElementMap, newChildrenElements) {
let newChildrenElementMap = {};
newChildrenElements.forEach((newChildElement, index) => {
if (newChildElement) {
let newKey = newChildElement.key || index.toString();
let oldChildElement = oldChildrenElementMap[newKey];
if (canDeepCompare(oldChildElement, newChildElement)) {
updateElement(oldChildElement, newChildElement);
newChildrenElements[index] = oldChildElement;
}
newChildrenElementMap[newKey] = newChildrenElements[index];
}
});
return newChildrenElementMap;
}
function canDeepCompare(oldChildElement, newChildElement) {
if (!!oldChildElement && !!newChildElement) {
return oldChildElement.type === newChildElement.type;
}
return false;
}
function updateDOMProps(dom, oldProps, newProps) {
return patchProps(dom, oldProps, newProps);
}
function updateClassComponent(oldElement, newElement) {
let componentInstance = oldElement.componentInstance;
let updater = componentInstance.$updater;
let nextProps = newElement.props;
+ if (oldElement.type.contextType) {
+ componentInstance.context = oldElement.type.contextType.Provider.value;
+ }
if (componentInstance.componentWillReceiveProps) {
componentInstance.componentWillReceiveProps(nextProps);
}
if (newElement.type.getDerivedStateFromProps) {
let newState = newElement.type.getDerivedStateFromProps(nextProps, componentInstance.state);
if (newState)
componentInstance.state = newState;
}
updater.emitUpdate(nextProps);
}
function updateFunctionComponent(oldElement, newElement) {
let newRenderElement = newElement.type(newElement.props);
var oldRenderElement = oldElement.renderElement;
var currentElement = compareTwoElements(oldRenderElement, newRenderElement);
newElement.renderElement = currentElement;
}
export function ReactElement($$typeof, type, key, ref, props) {
let element = {
$$typeof,
type,
props,
key,
ref
};
return element;
}
key进行区分




