seal(callback) {
this.hooks.beforeChunks.call();
for (const preparedEntrypoint of this._preparedEntrypoints) {
const module = preparedEntrypoint.module;//入口模块
const name = preparedEntrypoint.name;//入口点名称 main
const chunk = this.addChunk(name);//新建chunk并添加到chunks中
const entrypoint = new Entrypoint(name);//生成入口点,其实是一个chunkGroup
entrypoint.setRuntimeChunk(chunk);//设置运行时chunk
entrypoint.addOrigin(null, name, preparedEntrypoint.request);//增加来源 ./src/index.js
this.namedChunkGroups.set(name, entrypoint);//key为chunk名称,值为chunkGroup
this.entrypoints.set(name, entrypoint);//入口点key为chunk名称,值为chunkGroup
this.chunkGroups.push(entrypoint);//添加一个新的chunkGroup
GraphHelpers.connectChunkGroupAndChunk(entrypoint, chunk);//建立起 chunkGroup 和 chunk 之间的关系
GraphHelpers.connectChunkAndModule(chunk, module);//建立起 chunk 和 module 之间的关系
chunk.entryModule = module;//代码块的入口模块
chunk.name = name;//代码块的名称
this.assignDepth(module);
}
}
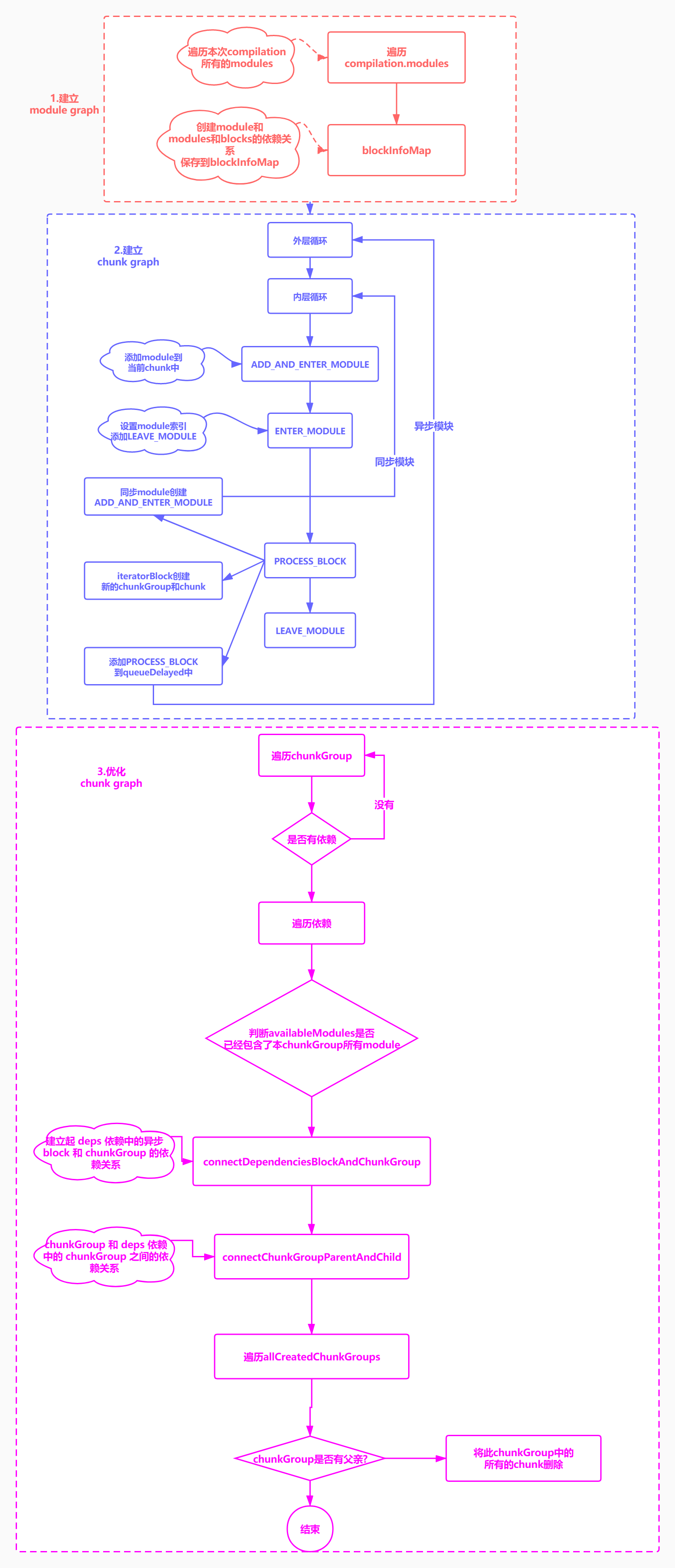
module graph 模块依赖图建立起 basic chunk graph 依赖图chunk graph 依赖图,依据之前的 module graph 来优化 chunk graphimport common from './common.js';
import('./lazy.js').then(result => console.log(result))
import title from './title.js'
import title from './title.js';
import('./common.js').then(result => console.log(result))
export const lazy = 'lazy';
export const title = 'title';

const extraceBlockInfoMap = compilation => {
const iteratorDependency = d => {
const ref = compilation.getDependencyReference(currentModule, d);
if (!ref) {
return;
}
//没有模块的跳过
const refModule = ref.module;
if (!refModule) {
return;
}
blockInfoModules.add(refModule);
};
const iteratorBlockPrepare = b => {
blockInfoBlocks.push(b);
blockQueue.push(b);//将 block 加入到 blockQueue 当中,从而进入到下一次的遍历过程当中
};
let currentModule;
let block;
let blockQueue;
let blockInfoModules;
let blockInfoBlocks;
for (const module of compilation.modules) {//循环所有的模块
blockQueue = [module];//基于此模块创建一个数组blockQueue
currentModule = module;//当前模块等于此模块
while (blockQueue.length > 0) {
block = blockQueue.pop();//取出一个模块
blockInfoModules = new Set();//唯一的模块集合
blockInfoBlocks = [];//块数组
if (block.variables) {//变量
for (const variable of block.variables) {
for (const dep of variable.dependencies) iteratorDependency(dep);
}
}
if (block.dependencies) {//普通依赖
for (const dep of block.dependencies) iteratorDependency(dep);
}
if (block.blocks) {//异步代码块依赖
for (const b of block.blocks) iteratorBlockPrepare(b);
}
const blockInfo = {
modules: blockInfoModules,
blocks: blockInfoBlocks
};
blockInfoMap.set(block, blockInfo);
}
}
return blockInfoMap;
};
blockInfoMap
class NormalModule extends Module { } index.js
class ImportDependenciesBlock extends AsyncDependenciesBlock { } lazy.js
class NormalModule extends Module { } common.js
class NormalModule extends Module { } title.js
class ImportDependenciesBlock extends AsyncDependenciesBlock { } common.js
class NormalModule extends Module { } title.js

queueconst module = chunk.entryModule;
queue.push({
action: ENTER_MODULE, //(需要被处理的模块类型,不同的处理类型的模块会经过不同的流程处理,初始为 ENTER_MODULE(1))
block: module,//k (入口 module)
module,//(入口 module)
chunk,// (seal 阶段一开始为每个入口 module 创建的空 chunk)
chunkGroup//(entryPoint 即 chunkGroup 类型)
});
const visitModules = (
compilation,
inputChunkGroups,
chunkGroupInfoMap,
chunkDependencies,
blocksWithNestedBlocks,
allCreatedChunkGroups
) => {
const logger = compilation.getLogger("webpack.buildChunkGraph.visitModules");
const { namedChunkGroups } = compilation;
logger.time("prepare");
const blockInfoMap = extraceBlockInfoMap(compilation);
/** @type {Map<ChunkGroup, { index: number, index2: number }>} */
const chunkGroupCounters = new Map();//计数器
for (const chunkGroup of inputChunkGroups) {
chunkGroupCounters.set(chunkGroup, {//每个chunkGroup有两个索引,默认值都是0
index: 0,
index2: 0
});
}
let nextFreeModuleIndex = 0;//下一个空闲的模块索引
let nextFreeModuleIndex2 = 0;//下一个空闲的模块索引
/** @type {Map<DependenciesBlock, ChunkGroup>} */
const blockChunkGroups = new Map();
const ADD_AND_ENTER_MODULE = 0;//增加并进入模块
const ENTER_MODULE = 1;//进入模块
const PROCESS_BLOCK = 2;//处理代码块
const LEAVE_MODULE = 3;//离开模块
/**
* @param {QueueItem[]} queue the queue array (will be mutated)
* @param {ChunkGroup} chunkGroup chunk group
* @returns {QueueItem[]} the queue array again
*/
const reduceChunkGroupToQueueItem = (queue, chunkGroup) => {
for (const chunk of chunkGroup.chunks) {
const module = chunk.entryModule;
queue.push({
action: ENTER_MODULE,
block: module,
module,
chunk,
chunkGroup
});
}
chunkGroupInfoMap.set(chunkGroup, {
chunkGroup,
minAvailableModules: new Set(),
minAvailableModulesOwned: true,
availableModulesToBeMerged: [],
skippedItems: [],
resultingAvailableModules: undefined,
children: undefined
});
return queue;
};
// Start with the provided modules/chunks 把entryPoint(chunkGroup) 转化为一个新的 queue
/** @type {QueueItem[]} */
let queue = inputChunkGroups
.reduce(reduceChunkGroupToQueueItem, [])
.reverse();
/** @type {Map<ChunkGroup, Set<ChunkGroup>>} */
const queueConnect = new Map();
/** @type {Set<ChunkGroupInfo>} */
const outdatedChunkGroupInfo = new Set();
/** @type {QueueItem[]} */
let queueDelayed = [];
logger.timeEnd("prepare");
/** @type {Module} */
let module;
/** @type {Chunk} */
let chunk;
/** @type {ChunkGroup} */
let chunkGroup;
/** @type {DependenciesBlock} */
let block;
/** @type {Set<Module>} */
let minAvailableModules;
/** @type {QueueItem[]} */
let skippedItems;
// For each async Block in graph
/**
* @param {AsyncDependenciesBlock} b iterating over each Async DepBlock
* @returns {void}
*/
const iteratorBlock = b => {
// 1. We create a chunk for this Block
// but only once (blockChunkGroups map)
let c = blockChunkGroups.get(b);
if (c === undefined) {
c = namedChunkGroups.get(b.chunkName);
if (c && c.isInitial()) {
compilation.errors.push(
new AsyncDependencyToInitialChunkError(b.chunkName, module, b.loc)
);
c = chunkGroup;
} else {
//调用addChunkInGroup为这个异步的 block 新建一个 chunk 以及 chunkGroup
c = compilation.addChunkInGroup(
b.groupOptions || b.chunkName,
module,
b.loc,
b.request
);
//调用 GraphHelpers 模块提供的 connectChunkGroupAndChunk 建立起这个新建的 chunk 和 chunkGroup 之间的联系
//这里新建的 chunk 也就是在你的代码当中使用异步API 加载模块时,webpack 最终会单独给这个模块输出一个 chunk,但是此时这个 chunk 为一个空的 chunk,没有加入任何依赖的 module
chunkGroupCounters.set(c, { index: 0, index2: 0 });
blockChunkGroups.set(b, c);
allCreatedChunkGroups.add(c);
}
} else {
// TODO webpack 5 remove addOptions check
if (c.addOptions) c.addOptions(b.groupOptions);
c.addOrigin(module, b.loc, b.request);
}
// 2. We store the Block+Chunk mapping as dependency for the chunk
//建立起当前 module 所属的 chunkGroup 和 block 以及这个 block 所属的 chunkGroup 之间的依赖关系,并存储至 chunkDependencies Map 表中,
//这个 Map 表主要用于后面优化 chunk graph
let deps = chunkDependencies.get(chunkGroup);
if (!deps) chunkDependencies.set(chunkGroup, (deps = []));
deps.push({
block: b,
chunkGroup: c
});
// 3. We create/update the chunk group info
let connectList = queueConnect.get(chunkGroup);
if (connectList === undefined) {
connectList = new Set();
queueConnect.set(chunkGroup, connectList);
}
connectList.add(c);
// 4. We enqueue the DependenciesBlock for traversal
//向queueDelayed 中添加一个 action 类型为 PROCESS_BLOCK,module 为当前所属的 module,block 为当前 module 依赖的异步模块
//chunk(chunkGroup 当中的第一个 chunk) 及 chunkGroup 都是处理异步模块生成的新项,而这里向 queueDelayed 数据集当中添加的新项主要就是用于 queue 的外层遍历
queueDelayed.push({
action: PROCESS_BLOCK,
block: b,
module: module,
chunk: c.chunks[0],
chunkGroup: c
});
};
// Iterative traversal of the Module graph
// Recursive would be simpler to write but could result in Stack Overflows
//开始进入到外层的遍历当中,即对 queueDelayed 数据集进行处理
while (queue.length) {
logger.time("visiting");
//每一轮的内层遍历都对应于同一个 chunkGroup,即每一轮内层的遍历都是对这个 chunkGroup 当中所包含的所有的 module 进行处理
while (queue.length) {
const queueItem = queue.pop();
module = queueItem.module;
block = queueItem.block;
chunk = queueItem.chunk;
if (chunkGroup !== queueItem.chunkGroup) {
chunkGroup = queueItem.chunkGroup;
const chunkGroupInfo = chunkGroupInfoMap.get(chunkGroup);
minAvailableModules = chunkGroupInfo.minAvailableModules;
skippedItems = chunkGroupInfo.skippedItems;
}
switch (queueItem.action) {
case ADD_AND_ENTER_MODULE: {
if (minAvailableModules.has(module)) {
// already in parent chunks
// skip it for now, but enqueue for rechecking when minAvailableModules shrinks
skippedItems.push(queueItem);
break;
}
// We connect Module and Chunk when not already done
if (chunk.addModule(module)) {
module.addChunk(chunk);
} else {
// already connected, skip it
break;
}
}
// fallthrough
//在 queue 中新增一个 action 为 LEAVE_MODULE 的项会在后面遍历的流程当中使用
case ENTER_MODULE: {
if (chunkGroup !== undefined) {
const index = chunkGroup.getModuleIndex(module);
if (index === undefined) {
chunkGroup.setModuleIndex(
module,
chunkGroupCounters.get(chunkGroup).index++
);
}
}
if (module.index === null) {
module.index = nextFreeModuleIndex++;
}
queue.push({
action: LEAVE_MODULE,
block,
module,
chunk,
chunkGroup
});
}
// fallthrough
//当 ENTRY_MODULE 的阶段进行完后,立即进入到了 PROCESS_BLOCK 阶段
case PROCESS_BLOCK: {
// 根据 module graph 依赖图保存的模块映射 blockInfoMap 获取这个 module(称为A) 的同步依赖 modules 及异步依赖 blocks
const blockInfo = blockInfoMap.get(block);
// Buffer items because order need to be reverse to get indicies correct
const skipBuffer = [];
const queueBuffer = [];
// Traverse all referenced modules
for (const refModule of blockInfo.modules) {
/**
* 判断当前这个 module(A) 所属的 chunk 当中是否包含了其依赖 modules 当中的 module(B),
* 如果不包含的话,那么会在 queue 当中加入新的项,新加入的项目的 action 为 ADD_AND_ENTER_MODULE,
* 即这个新增项在下次遍历的时候,首先会进入到 ADD_AND_ENTER_MODULE 阶段
*/
if (chunk.containsModule(refModule)) {
// skip early if already connected
continue;
}
if (minAvailableModules.has(refModule)) {
// already in parent chunks, skip it for now
skipBuffer.push({
action: ADD_AND_ENTER_MODULE,
block: refModule,
module: refModule,
chunk,
chunkGroup
});
continue;
}
// enqueue the add and enter to enter in the correct order
// this is relevant with circular dependencies
queueBuffer.push({
action: ADD_AND_ENTER_MODULE,
block: refModule,
module: refModule,
chunk,
chunkGroup
});
}
// Add buffered items in reversed order
for (let i = skipBuffer.length - 1; i >= 0; i--) {
skippedItems.push(skipBuffer[i]);
}
for (let i = queueBuffer.length - 1; i >= 0; i--) {
queue.push(queueBuffer[i]);
}
//调用iteratorBlock方法来处理这个 module(A) 依赖的所有的异步 blocks
for (const block of blockInfo.blocks) iteratorBlock(block);
if (blockInfo.blocks.length > 0 && module !== block) {
blocksWithNestedBlocks.add(block);
}
break;
}
case LEAVE_MODULE: {
if (chunkGroup !== undefined) {
const index = chunkGroup.getModuleIndex2(module);
if (index === undefined) {
chunkGroup.setModuleIndex2(
module,
chunkGroupCounters.get(chunkGroup).index2++
);
}
}
if (module.index2 === null) {
module.index2 = nextFreeModuleIndex2++;
}
break;
}
}
}
logger.timeEnd("visiting");
while (queueConnect.size > 0) {
logger.time("calculating available modules");
//计算出这个chunkGroup新的父模块,以便这些子chunkGroup可以获取新的模块
// Figure out new parents for chunk groups
// to get new available modules for these children
for (const [chunkGroup, targets] of queueConnect) {
const info = chunkGroupInfoMap.get(chunkGroup);//当前信息
let minAvailableModules = info.minAvailableModules;//(chunkGroup 可追踪的最小 module 数据集)
//为这个点创建一个新的模块数据集,添加所有的本chunkgroup所有的chunk里的模块
const resultingAvailableModules = new Set(minAvailableModules);
for (const chunk of chunkGroup.chunks) {
for (const m of chunk.modulesIterable) {
resultingAvailableModules.add(m);
}
}
info.resultingAvailableModules = resultingAvailableModules;
if (info.children === undefined) {
info.children = targets;
} else {
for (const target of targets) {
info.children.add(target);
}
}
// 2. Update chunk group info 更新chunkGroup信息
for (const target of targets) {
let chunkGroupInfo = chunkGroupInfoMap.get(target);
if (chunkGroupInfo === undefined) {
chunkGroupInfo = {
chunkGroup: target,
minAvailableModules: undefined,
minAvailableModulesOwned: undefined,
availableModulesToBeMerged: [],
skippedItems: [],
resultingAvailableModules: undefined,
children: undefined
};
chunkGroupInfoMap.set(target, chunkGroupInfo);
}
chunkGroupInfo.availableModulesToBeMerged.push(
resultingAvailableModules
);
outdatedChunkGroupInfo.add(chunkGroupInfo);
}
}
queueConnect.clear();
logger.timeEnd("calculating available modules");
if (outdatedChunkGroupInfo.size > 0) {
logger.time("merging available modules");//合并模块
// Execute the merge
for (const info of outdatedChunkGroupInfo) {
const availableModulesToBeMerged = info.availableModulesToBeMerged;//父模块
let cachedMinAvailableModules = info.minAvailableModules;//最小化模块集
// 1. Get minimal available modules
// It doesn't make sense to traverse a chunk again with more available modules.
// This step calculates the minimal available modules and skips traversal when
// the list didn't shrink.
if (availableModulesToBeMerged.length > 1) {
availableModulesToBeMerged.sort(bySetSize);
}
let changed = false;
for (const availableModules of availableModulesToBeMerged) {
if (cachedMinAvailableModules === undefined) {
cachedMinAvailableModules = availableModules;
info.minAvailableModules = cachedMinAvailableModules;
info.minAvailableModulesOwned = false;
changed = true;
} else {
if (info.minAvailableModulesOwned) {
// We own it and can modify it
for (const m of cachedMinAvailableModules) {
if (!availableModules.has(m)) {
cachedMinAvailableModules.delete(m);
changed = true;
}
}
} else {
for (const m of cachedMinAvailableModules) {
if (!availableModules.has(m)) {
// cachedMinAvailableModules need to be modified
// but we don't own it
// construct a new Set as intersection of cachedMinAvailableModules and availableModules
/** @type {Set<Module>} */
const newSet = new Set();
const iterator = cachedMinAvailableModules[
Symbol.iterator
]();
/** @type {IteratorResult<Module>} */
let it;
while (!(it = iterator.next()).done) {
const module = it.value;
if (module === m) break;
newSet.add(module);
}
while (!(it = iterator.next()).done) {
const module = it.value;
if (availableModules.has(module)) {
newSet.add(module);
}
}
cachedMinAvailableModules = newSet;
info.minAvailableModulesOwned = true;
info.minAvailableModules = newSet;
// Update the cache from the first queue
// if the chunkGroup is currently cached
if (chunkGroup === info.chunkGroup) {
minAvailableModules = cachedMinAvailableModules;
}
changed = true;
break;
}
}
}
}
}
availableModulesToBeMerged.length = 0;
if (!changed) continue;
// 2. Reconsider skipped items
for (const queueItem of info.skippedItems) {
queue.push(queueItem);
}
info.skippedItems.length = 0;
// 3. Reconsider children chunk groups
if (info.children !== undefined) {
const chunkGroup = info.chunkGroup;
for (const c of info.children) {
let connectList = queueConnect.get(chunkGroup);
if (connectList === undefined) {
connectList = new Set();
queueConnect.set(chunkGroup, connectList);
}
connectList.add(c);
}
}
}
outdatedChunkGroupInfo.clear();
logger.timeEnd("merging available modules");
}
}
//当队列中所有的元素处理完成后处理queueDelayed
//这个对获取合局正确的索引非常重要
//异步blocks应该在所有的同步blocks处理完成后再处理
if (queue.length === 0) {
const tempQueue = queue;
queue = queueDelayed.reverse();
queueDelayed = tempQueue;
}
}
};
/**
*
* @param {Set<DependenciesBlock>} blocksWithNestedBlocks block拥有子block的标识
* @param {Map<ChunkGroup, ChunkGroupDep[]>} chunkDependencies chunk groups的依赖
* @param {Map<ChunkGroup, ChunkGroupInfo>} chunkGroupInfoMap chunkgroup到可用的modules的映射
*/
const connectChunkGroups = (
blocksWithNestedBlocks,
chunkDependencies,
chunkGroupInfoMap
) => {
/** @type {Set<Module>} */
let resultingAvailableModules;
/**
* 帮助函数,检查是否代码块中是否已经有了所有模块
* @param {ChunkGroup} chunkGroup 要检查的chunkGroup
* @param {Set<Module>} availableModules 模块集合
* @returns {boolean} 如果所有的模块都在这个chunk中存在就返回true
*/
const areModulesAvailable = (chunkGroup, availableModules) => {
for (const chunk of chunkGroup.chunks) {
for (const module of chunk.modulesIterable) {
if (!availableModules.has(module)) return false;
}
}
return true;
};
// For each edge in the basic chunk graph
/**
* @param {ChunkGroupDep} dep the dependency used for filtering
* @returns {boolean} used to filter "edges" (aka Dependencies) that were pointing
* to modules that are already available. Also filters circular dependencies in the chunks graph
*/
const filterFn = dep => {
const depChunkGroup = dep.chunkGroup;
// TODO is this needed?
if (blocksWithNestedBlocks.has(dep.block)) return true;
if (areModulesAvailable(depChunkGroup, resultingAvailableModules)) {
return false; // break all modules are already available
}
return true;
};
//遍历所有的deps,检查是否这个chunkGroup是否需要连接
for (const [chunkGroup, deps] of chunkDependencies) {
if (deps.length === 0) continue;
// 1.从map中获取到chunkGroup的信息对象
const info = chunkGroupInfoMap.get(chunkGroup);
resultingAvailableModules = info.resultingAvailableModules;
// 2. Foreach edge
for (let i = 0; i < deps.length; i++) {
const dep = deps[i];
// Filter inline, rather than creating a new array from `.filter()`
// TODO check if inlining filterFn makes sense here
//判断 chunkGroup 提供的 newAvailableModules(可以将 newAvailableModules 理解为这个 chunkGroup 所有 module 的集合setA)和
// deps 依赖中的 chunkGroup (由异步 block 创建的 chunkGroup)所包含的 chunk 当中所有的 module 集合(setB)包含关系:
if (!filterFn(dep)) {
continue;
}
const depChunkGroup = dep.chunkGroup;
const depBlock = dep.block;
// 5. 建立起 deps 依赖中的异步 block 和 chunkGroup 的依赖关系
GraphHelpers.connectDependenciesBlockAndChunkGroup(
depBlock,
depChunkGroup
);
// 6. chunkGroup 和 deps 依赖中的 chunkGroup 之间的依赖关系
//(这个依赖关系也决定了在 webpack 编译完成后输出的文件当中是否会有 deps 依赖中的 chunkGroup 所包含的 chunk)
GraphHelpers.connectChunkGroupParentAndChild(chunkGroup, depChunkGroup);
}
}
};
/**
* Remove all unconnected chunk groups
* @param {Compilation} compilation the compilation
* @param {Iterable<ChunkGroup>} allCreatedChunkGroups all chunk groups that where created before
*/
const cleanupUnconnectedGroups = (compilation, allCreatedChunkGroups) => {
for (const chunkGroup of allCreatedChunkGroups) {
if (chunkGroup.getNumberOfParents() === 0) {//开始处理没有依赖关系的 chunkGroup
for (const chunk of chunkGroup.chunks) {
const idx = compilation.chunks.indexOf(chunk);
if (idx >= 0) compilation.chunks.splice(idx, 1);
chunk.remove("unconnected");
}
chunkGroup.remove("unconnected");
}
}
};
