
const path = require('path');
module.exports = {
context: process.cwd(),
mode: 'development',
devtool: 'none',
entry: './src/index.js',
output: {
path: path.resolve(__dirname, 'dist'),
filename: '[name].js'
}
}
src\index.js
let title = require('./title');
console.log(title);
src\title.js
module.exports = 'title';
node cli.js
const webpack = require("webpack");
const webpackOptions = require("./webpack.config");
const compiler = webpack(webpackOptions);
compiler.run((err, stats) => {
console.log(err);
console.log(
stats.toJson({
entries: true,
chunks: true,
modules: true,
assets: true
})
);
});
{
errors: [],
warnings: [],
version: '4.43.0',
hash: 'b8d9a2a39e55e9ed6360',
time: 64,
builtAt: 1589509767224,
publicPath: '',
outputPath: 'C:\\vipdata\\prepare12\\zhufengwebpackprepare\\dist',
assetsByChunkName: { main: 'main.js' },
assets: [
{
name: 'main.js',
size: 4126,
chunks: [Array],
chunkNames: [Array]
}
],
entrypoints: {
main: {
chunks: [Array],
assets: [Array],
}
},
namedChunkGroups: {
main: {
chunks: [Array],
assets: [Array]
}
},
chunks: [
{
id: 'main',
rendered: true,
initial: true,
entry: true,
size: 77,
names: [Array],
files: [Array],
hash: '1e1215aa688e72e663af',
siblings: [],
parents: [],
children: [],
childrenByOrder: [Object: null prototype] {},
modules: [Array],
filteredModules: 0,
origins: [Array]
}
],
modules: [
{
id: './src/index.js',
identifier: 'C:\\vipdata\\prepare12\\zhufengwebpackprepare\\src\\index.js',
name: './src/index.js',
index: 0,
index2: 1,
size: 52,
cacheable: true,
built: true,
optional: false,
prefetched: false,
chunks: [Array]
assets: [],
reasons: [Array],
source: "let title = require('./title');\r\nconsole.log(title);"
},
{
id: './src/title.js',
identifier: 'C:\\vipdata\\prepare12\\zhufengwebpackprepare\\src\\title.js',
name: './src/title.js',
index: 1,
index2: 0,
size: 25,
cacheable: true,
built: true,
optional: false,
prefetched: false,
chunks: [Array],
issuer: 'C:\\vipdata\\prepare12\\zhufengwebpackprepare\\src\\index.js',
issuerId: './src/index.js',
issuerName: './src/index.js',
errors: 0,
warnings: 0,
assets: [],
reasons: [Array],
source: "module.exports = 'title';"
}
]
}
(function (modules) {
var installedModules = {};
function __webpack_require__(moduleId) {
if (installedModules[moduleId]) {
return installedModules[moduleId].exports;
}
var module = installedModules[moduleId] = {
i: moduleId,
l: false,
exports: {}
};
modules[moduleId].call(module.exports, module, module.exports, __webpack_require__);
module.l = true;
return module.exports;
}
__webpack_require__.m = modules;
__webpack_require__.c = installedModules;
__webpack_require__.d = function (exports, name, getter) {
if (!__webpack_require__.o(exports, name)) {
Object.defineProperty(exports, name, { enumerable: true, get: getter });
}
};
__webpack_require__.r = function (exports) {
if (typeof Symbol !== 'undefined' && Symbol.toStringTag) {
Object.defineProperty(exports, Symbol.toStringTag, { value: 'Module' });
}
Object.defineProperty(exports, '__esModule', { value: true });
};
__webpack_require__.t = function (value, mode) {
if (mode & 1) value = __webpack_require__(value);
if (mode & 8) return value;
if ((mode & 4) && typeof value === 'object' && value && value.__esModule) return value;
var ns = Object.create(null);
__webpack_require__.r(ns);
Object.defineProperty(ns, 'default', { enumerable: true, value: value });
if (mode & 2 && typeof value != 'string') for (var key in value) __webpack_require__.d(ns, key, function (key) { return value[key]; }.bind(null, key));
return ns;
};
__webpack_require__.n = function (module) {
var getter = module && module.__esModule ?
function getDefault() { return module['default']; } :
function getModuleExports() { return module; };
__webpack_require__.d(getter, 'a', getter);
return getter;
};
__webpack_require__.o = function (object, property) { return Object.prototype.hasOwnProperty.call(object, property); };
__webpack_require__.p = "";
return __webpack_require__(__webpack_require__.s = "./src/index.js");
})
({
"./src/index.js":
(function (module, exports, __webpack_require__) {
let title = __webpack_require__(/*! ./title */ "./src/title.js");
console.log(title);
}),
"./src/title.js":
(function (module, exports) {
module.exports = 'title';
})
});
+const webpack = require("./webpack");
const webpackOptions = require("./webpack.config");
const compiler = webpack(webpackOptions);
compiler.run((err, stats) => {
console.log(
stats.toJson({
entries: true,
chunks: true,
modules: true,
assets: true
})
);
});
webpack\index.js
const NodeEnvironmentPlugin = require("./plugins/NodeEnvironmentPlugin");
const Compiler = require("./Compiler");
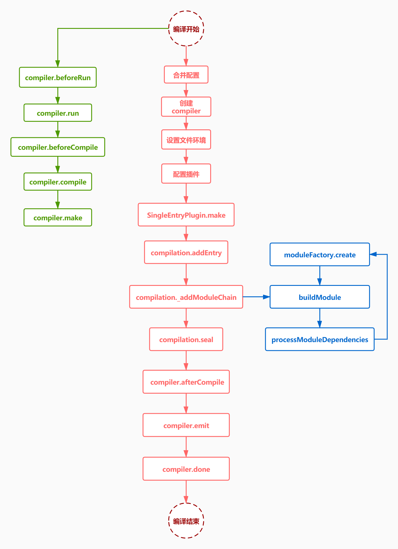
function webpack(options) {
options.context = options.context || path.resolve(process.cwd());
//创建compiler
let compiler = new Compiler(options.context);
//给compiler指定options
compiler.options = Object.assign(compiler.options, options);
//插件设置读写文件的API
new NodeEnvironmentPlugin().apply(compiler);
//调用配置文件里配置的插件并依次调用
if (options.plugins && Array.isArray(options.plugins)) {
for (const plugin of options.plugins) {
plugin.apply(compiler);
}
}
return compiler;
}
module.exports = webpack;
webpack\Compiler.js
const { Tapable } = require("tapable");
class Compiler extends Tapable {
constructor(context) {
super();
this.options = {};
this.context = context; //设置上下文路径
this.hooks = {};
}
run(callback) {
console.log("Compiler run");
callback(null, {
toJson() {
return {
entries: true,
chunks: true,
modules: true,
assets: true
}
}
});
}
}
module.exports = Compiler;
webpack\plugins\NodeEnvironmentPlugin.js
const fs = require("fs");
class NodeEnvironmentPlugin {
apply(compiler) {
compiler.inputFileSystem = fs; //设置读文件的模块
compiler.outputFileSystem = fs; //设置写文件的模块
}
}
module.exports = NodeEnvironmentPlugin;
webpack\Compiler.js
+const { Tapable, SyncBailHook, AsyncParallelHook } = require("tapable");
class Compiler extends Tapable {
constructor(context) {
super();
this.options = {};
this.context = context; //设置上下文路径
+ this.hooks = {
+ entryOption: new SyncBailHook(["context", "entry"]),
+ make: new AsyncParallelHook(["compilation"])
+ };
}
run(callback) {
console.log("Compiler run");
callback(null, {
toJson() {
return {
entries: true,
chunks: true,
modules: true,
assets: true
}
}
});
}
}
module.exports = Compiler;
webpack\index.js
const NodeEnvironmentPlugin = require("./plugins/NodeEnvironmentPlugin");
+const WebpackOptionsApply = require("./WebpackOptionsApply");
const Compiler = require("./Compiler");
function webpack(options) {
options.context = options.context || path.resolve(process.cwd());
//创建compiler
let compiler = new Compiler(options.context);
//给compiler指定options
compiler.options = Object.assign(compiler.options, options);
//插件设置读写文件的API
new NodeEnvironmentPlugin().apply(compiler);
//调用配置文件里配置的插件并依次调用
if (options.plugins && Array.isArray(options.plugins)) {
for (const plugin of options.plugins) {
plugin.apply(compiler);
}
}
+ new WebpackOptionsApply().process(options, compiler); //处理参数
return compiler;
}
module.exports = webpack;
webpack\WebpackOptionsApply.js
const EntryOptionPlugin = require("./plugins/EntryOptionPlugin");
module.exports = class WebpackOptionsApply {
process(options, compiler) {
//挂载入口文件插件
new EntryOptionPlugin().apply(compiler);
//触发entryOption事件执行
compiler.hooks.entryOption.call(options.context, options.entry);
}
};
webpack\plugins\EntryOptionPlugin.js
const SingleEntryPlugin = require("./SingleEntryPlugin");
class EntryOptionPlugin {
apply(compiler) {
compiler.hooks.entryOption.tap("EntryOptionPlugin", (context, entry) => {
new SingleEntryPlugin(context, entry, "main").apply(compiler);
});
}
}
module.exports = EntryOptionPlugin;
webpack\plugins\SingleEntryPlugin.js
class EntryOptionPlugin {
constructor(context, entry, name) {
this.context = context;
this.entry = entry;
this.name = name;
}
apply(compiler) {
compiler.hooks.make.tapAsync(
"SingleEntryPlugin",
(compilation, callback) => {
//入口文件 代码块的名称 context上下文绝对路径
const { entry, name, context } = this;
compilation.addEntry(context, entry, name, callback);
}
);
}
};
module.exports = EntryOptionPlugin;
webpack\Compiler.js
+const { Tapable, SyncHook, SyncBailHook, AsyncParallelHook, AsyncSeriesHook } = require("tapable");
+const Compilation = require('./Compilation');
+const NormalModuleFactory = require('./NormalModuleFactory');
+const Stats = require('./Stats');
class Compiler extends Tapable {
constructor(context) {
super();
this.options = {};
this.context = context; //设置上下文路径
this.hooks = {
entryOption: new SyncBailHook(["context", "entry"]),
+ beforeRun: new AsyncSeriesHook(["compiler"]),
+ run: new AsyncSeriesHook(["compiler"]),
+ beforeCompile: new AsyncSeriesHook(["params"]),
+ compile: new SyncHook(["params"]),
+ make: new AsyncParallelHook(["compilation"]),
+ thisCompilation: new SyncHook(["compilation", "params"]),
+ compilation: new SyncHook(["compilation", "params"]),
+ done: new AsyncSeriesHook(["stats"])
};
}
+ run(finalCallback) {
+ //编译完成后的回调
+ const onCompiled = (err, compilation) => {
+ console.log('onCompiled');
+ finalCallback(err, new Stats(compilation));
+ };
+ //准备运行编译
+ this.hooks.beforeRun.callAsync(this, err => {
+ //运行
+ this.hooks.run.callAsync(this, err => {
+ this.compile(onCompiled); //开始编译,编译完成后执行conCompiled回调
+ });
+ });
+ }
+ compile(onCompiled) {
+ const params = this.newCompilationParams();
+ this.hooks.beforeCompile.callAsync(params, err => {
+ this.hooks.compile.call(params);
+ const compilation = this.newCompilation(params);
+ this.hooks.make.callAsync(compilation, err => {
+ console.log('make完成');
+ onCompiled(err, compilation);
+ });
+ });
+ }
+ newCompilationParams() {
+ const params = {
+ normalModuleFactory: new NormalModuleFactory()
+ };
+ return params;
+ }
+ newCompilation(params) {
+ const compilation = new Compilation(this);
+ this.hooks.thisCompilation.call(compilation, params);
+ this.hooks.compilation.call(compilation, params);
+ return compilation;
+ }
}
module.exports = Compiler;
webpack\Compilation.js
const NormalModuleFactory = require('./NormalModuleFactory');
const { Tapable, SyncHook } = require("tapable");
const Parser = require('./Parser');
const parser = new Parser();
const path = require('path');
class Compilation extends Tapable {
constructor(compiler) {
super();
this.compiler = compiler;
this.options = compiler.options;
this.context = compiler.context;
this.inputFileSystem = compiler.inputFileSystem;
this.outputFileSystem = compiler.outputFileSystem;
this.entries = [];
this.modules = [];
this.hooks = {
succeedModule: new SyncHook(["module"])
}
}
//context ./src/index.js main callback(终级回调)
addEntry(context, entry, name, callback) {
this._addModuleChain(context, entry, name, (err, module) => {
callback(err, module);
});
}
_addModuleChain(context, entry, name, callback) {
const moduleFactory = new NormalModuleFactory();
let module = moduleFactory.create(
{
name, //模块所属的代码块的名称
context: this.context,//上下文
rawRequest: entry,
resource: path.posix.join(context, entry),
parser
});//模块完整路径
this.modules.push(module);
this.entries.push(module);//把编译好的模块添加到入口列表里面
const afterBuild = () => {
if (module.dependencies) {
this.processModuleDependencies(module, err => {
callback(null, module);
});
} else {
return callback(null, module);
}
};
this.buildModule(module, afterBuild);
}
buildModule(module, afterBuild) {
module.build(this, (err) => {
this.hooks.succeedModule.call(module);
return afterBuild();
});
}
}
module.exports = Compilation;
webpack\NormalModuleFactory.js
const NormalModule = require('./NormalModule');
class NormalModuleFactory {
create(data) {
return new NormalModule(data);
}
}
module.exports = NormalModuleFactory;
webpack\NormalModule.js
class NormalModule {
constructor({ name, context, rawRequest, resource, parser }) {
this.name = name;
this.context = context;
this.rawRequest = rawRequest;
this.resource = resource;
this.parser = parser;
this._source = null;
this._ast = null;
}
//解析依赖
build(compilation, callback) {
this.doBuild(compilation, err => {
this._ast = this.parser.parse(this._source);
callback();
});
}
//获取模块代码
doBuild(compilation, callback) {
let originalSource = this.getSource(this.resource, compilation);
this._source = originalSource;
callback();
}
getSource(resource, compilation) {
let originalSource = compilation.inputFileSystem.readFileSync(resource, 'utf8');
return originalSource;
}
}
module.exports = NormalModule;
webpack\Parser.js
const babylon = require('babylon');
const { Tapable } = require("tapable");
class Parser extends Tapable {
constructor() {
super();
}
parse(source) {
return babylon.parse(source, { sourceType: 'module', plugins: ['dynamicImport'] });
}
}
module.exports = Parser;
webpack\Stats.js
class Stats {
constructor(compilation) {
this.entries = compilation.entries;
this.modules = compilation.modules;
}
toJson() {
return this;
}
}
module.exports = Stats;
webpack\Compilation.js
const NormalModuleFactory = require('./NormalModuleFactory');
+const async = require('neo-async');
const { Tapable, SyncHook } = require("tapable");
const Parser = require('./Parser');
const parser = new Parser();
const path = require('path');
class Compilation extends Tapable {
constructor(compiler) {
super();
this.compiler = compiler;
this.options = compiler.options;
this.context = compiler.context;
this.inputFileSystem = compiler.inputFileSystem;
this.outputFileSystem = compiler.outputFileSystem;
this.entries = [];
this.modules = [];
this.hooks = {
succeedModule: new SyncHook(["module"])
}
}
//context ./src/index.js main callback(终级回调)
+ _addModuleChain(context,entry,name,callback){
+ this.createModule({
+ name,//所属的代码块的名称 main
+ context:this.context,//上下文
+ rawRequest:entry,// ./src/index.js
+ resource:path.posix.join(context,entry),//此模块entry的的绝对路径
+ parser,
+ },module=>{this.entries.push(module)},callback);
+ }
+ createModule(data,addEntry,callback){
+ //先创建模块工厂
+ const moduleFactory = new NormalModuleFactory();
+ let module = moduleFactory.create(data);
+ //非常非常重要 模块的ID如何生成? 模块的ID是一个相对于根目录的相对路径
+ //index.js ./src/index.js title.js ./src/title.js
+ //relative返回一个相对路径 从根目录出出到模块的绝地路径 得到一个相对路径
+ module.moduleId = '.'+path.posix.sep+path.posix.relative(this.context,module.resource);
+ addEntry&&addEntry(module);
+ this.modules.push(module);//把模块添加到完整的模块数组中
+ const afterBuild = (err,module)=>{
+ if(module.dependencies){//如果一个模块编译完成,发现它有依赖的模块,那么递归编译它的依赖模块
+ this.processModuleDependencies(module,(err)=>{
+ //当这个入口模块和它依赖的模块都编译完成了,才会让调用入口模块的回调
+ callback(err,module);
+ });
+ }else{
+ callback(err,module);
+ }
+ }
+ this.buildModule(module,afterBuild);
+ }
+ processModuleDependencies(module,callback){
+ let dependencies= module.dependencies;
+ //因为我希望可以并行的同时开始编译依赖的模块,然后等所有依赖的模块全部编译完成后才结束
+ async.forEach(dependencies,(dependency,done)=>{
+ let {name,context,rawRequest,resource,moduleId} = dependency;
+ this.createModule({
+ name,
+ context,
+ rawRequest,
+ resource,
+ moduleId,
+ parser
+ },null,done);
+ },callback);
+ }
buildModule(module,afterBuild){
module.build(this,(err)=>{
this.hooks.succeedModule.call(module)
afterBuild(null,module);
});
}
}
module.exports = Compilation;
webpack\NormalModule.js
+const path = require('path');
+const types = require('babel-types');
+const generate = require('babel-generator').default;
+const traverse = require('babel-traverse').default;
class NormalModule {
+ constructor({ name, context, rawRequest, resource, parser, moduleId }) {
this.name = name;
this.context = context;
this.rawRequest = rawRequest;
this.resource = resource;
+ this.moduleId = moduleId||('./'+path.posix.relative(context,resource));
this.parser = parser;
this._source = null;
this._ast = null;
+ this.dependencies = [];
}
//解析依赖
build(compilation, callback) {
this.doBuild(compilation, err => {
+ let originalSource = this.getSource(this.resource, compilation);
+ // 将 当前模块 的内容转换成 AST
+ const ast = this.parser.parse(originalSource);
+ traverse(ast, {
+ // 如果当前节点是一个函数调用时
+ CallExpression: (nodePath) => {
+ let node = nodePath.node;
+ // 当前节点是 require 时
+ if (node.callee.name === 'require') {
+ //修改require为__webpack_require__
+ node.callee.name = '__webpack_require__';
+ //获取要加载的模块ID
+ let moduleName = node.arguments[0].value;
+ //获取扩展名
+ let extension = moduleName.split(path.posix.sep).pop().indexOf('.') == -1 ? '.js' : '';
+ //获取依赖模块的绝对路径
+ let dependencyResource = path.posix.join(path.posix.dirname(this.resource), moduleName + extension);
+ //获取依赖模块的模块ID
+ let dependencyModuleId = '.' + path.posix.sep + path.posix.relative(this.context, dependencyResource);
+ //添加依赖
+ this.dependencies.push({
+ name: this.name, context: this.context, rawRequest: moduleName,
+ moduleId: dependencyModuleId, resource: dependencyResource
+ });
+ node.arguments = [types.stringLiteral(dependencyModuleId)];
+ }
+ }
+ });
+ let { code } = generate(ast);
+ this._source = code;
+ this._ast = ast;
callback();
});
}
//获取模块代码
doBuild(compilation, callback) {
let originalSource = this.getSource(this.resource, compilation);
this._source = originalSource;
callback();
}
getSource(resource, compilation) {
let originalSource = compilation.inputFileSystem.readFileSync(resource, 'utf8');
return originalSource;
}
}
module.exports = NormalModule;
webpack\Compiler.js
const { Tapable, SyncHook, SyncBailHook, AsyncParallelHook, AsyncSeriesHook } = require("tapable");
const Compilation = require('./Compilation');
const NormalModuleFactory = require('./NormalModuleFactory');
const Stats = require('./Stats');
class Compiler extends Tapable {
constructor(context) {
super();
this.options = {};
this.context = context; //设置上下文路径
this.hooks = {
entryOption: new SyncBailHook(["context", "entry"]),
beforeRun: new AsyncSeriesHook(["compiler"]),
run: new AsyncSeriesHook(["compiler"]),
beforeCompile: new AsyncSeriesHook(["params"]),
compile: new SyncHook(["params"]),
make: new AsyncParallelHook(["compilation"]),
thisCompilation: new SyncHook(["compilation", "params"]),
compilation: new SyncHook(["compilation", "params"]),
+ afterCompile:new AsyncSeriesHook(["compilation"]),
done: new AsyncSeriesHook(["stats"])
};
}
run(finalCallback) {
//编译完成后的回调
const onCompiled = (err, compilation) => {
console.log('onCompiled');
finalCallback(err, new Stats(compilation));
};
//准备运行编译
this.hooks.beforeRun.callAsync(this, err => {
//运行
this.hooks.run.callAsync(this, err => {
this.compile(onCompiled); //开始编译,编译完成后执行conCompiled回调
});
});
}
compile(onCompiled) {
const params = this.newCompilationParams();
this.hooks.beforeCompile.callAsync(params, err => {
this.hooks.compile.call(params);
const compilation = this.newCompilation(params);
this.hooks.make.callAsync(compilation, err => {
+ compilation.seal(err => {
+ this.hooks.afterCompile.callAsync(compilation, err => {
+ return onCompiled(null, compilation);
+ });
+ });
});
});
}
newCompilationParams() {
const params = {
normalModuleFactory: new NormalModuleFactory()
};
return params;
}
newCompilation(params) {
const compilation = new Compilation(this);
this.hooks.thisCompilation.call(compilation, params);
this.hooks.compilation.call(compilation, params);
return compilation;
}
}
module.exports = Compiler;
webpack\Compilation.js
const NormalModuleFactory = require('./NormalModuleFactory');
const async = require('neo-async');
const { Tapable, SyncHook } = require("tapable");
const Parser = require('./Parser');
const parser = new Parser();
const path = require('path');
+let Chunk = require('./Chunk');
class Compilation extends Tapable {
constructor(compiler) {
super();
this.compiler = compiler;
this.options = compiler.options;
this.context = compiler.context;
this.inputFileSystem = compiler.inputFileSystem;
this.outputFileSystem = compiler.outputFileSystem;
this.entries = [];
this.modules = [];
this.chunks = [];
this.hooks = {
succeedModule: new SyncHook(["module"]),
+ seal: new SyncHook([]),
+ beforeChunks: new SyncHook([]),
+ afterChunks: new SyncHook(["chunks"])
}
}
+ seal(callback) {
+ this.hooks.seal.call();
+ this.hooks.beforeChunks.call();//生成代码块之前
+ for (const module of this.entries) {//循环入口模块
+ const chunk = new Chunk(module);//创建代码块
+ this.chunks.push(chunk);//把代码块添加到代码块数组中
+ //把代码块的模块添加到代码块中
+ chunk.modules = this.modules.filter(module => module.name == chunk.name);
+ }
+ this.hooks.afterChunks.call(this.chunks);//生成代码块之后
+ callback();//封装结束
+ }
//context ./src/index.js main callback(终级回调)
_addModuleChain(context,entry,name,callback){
this.createModule({
name,//所属的代码块的名称 main
context:this.context,//上下文
rawRequest:entry,// ./src/index.js
resource:path.posix.join(context,entry),//此模块entry的的绝对路径
parser,
},module=>{this.entries.push(module)},callback);
}
createModule(data,addEntry,callback){
//先创建模块工厂
const moduleFactory = new NormalModuleFactory();
let module = moduleFactory.create(data);
//非常非常重要 模块的ID如何生成? 模块的ID是一个相对于根目录的相对路径
//index.js ./src/index.js title.js ./src/title.js
//relative返回一个相对路径 从根目录出出到模块的绝地路径 得到一个相对路径
module.moduleId = '.'+path.posix.sep+path.posix.relative(this.context,module.resource);
addEntry&&addEntry(module);
this.modules.push(module);//把模块添加到完整的模块数组中
const afterBuild = (err,module)=>{
if(module.dependencies){//如果一个模块编译完成,发现它有依赖的模块,那么递归编译它的依赖模块
this.processModuleDependencies(module,(err)=>{
//当这个入口模块和它依赖的模块都编译完成了,才会让调用入口模块的回调
callback(err,module);
});
}else{
callback(err,module);
}
}
this.buildModule(module,afterBuild);
}
processModuleDependencies(module,callback){
let dependencies= module.dependencies;
//因为我希望可以并行的同时开始编译依赖的模块,然后等所有依赖的模块全部编译完成后才结束
async.forEach(dependencies,(dependency,done)=>{
let {name,context,rawRequest,resource,moduleId} = dependency;
this.createModule({
name,
context,
rawRequest,
resource,
moduleId,
parser
},null,done);
},callback);
}
buildModule(module,afterBuild){
module.build(this,(err)=>{
this.hooks.succeedModule.call(module)
afterBuild(null,module);
});
}
}
module.exports = Compilation;
webpack\Chunk.js
class Chunk {
constructor(module) {
this.entryModule = module;
this.name = module.name;
this.files = [];
this.modules = [];
}
}
module.exports = Chunk;
webpack\Stats.js
class Stats {
constructor(compilation) {
this.entries = compilation.entries;
this.modules = compilation.modules;
+ this.chunks = compilation.chunks;
}
toJson() {
return this;
}
}
module.exports = Stats;
webpack\Compilation.js
const NormalModuleFactory = require('./NormalModuleFactory');
const async = require('neo-async');
const { Tapable, SyncHook } = require("tapable");
const Parser = require('./Parser');
const parser = new Parser();
const path = require('path');
+const Chunk = require('./Chunk');
+const ejs = require('ejs');
+const fs = require('fs');
+const mainTemplate = fs.readFileSync(path.join(__dirname,'template', 'main.ejs'), 'utf8');
+const mainRender = ejs.compile(mainTemplate);
class Compilation extends Tapable {
constructor(compiler) {
super();
this.compiler = compiler;
this.options = compiler.options;
this.context = compiler.context;
this.inputFileSystem = compiler.inputFileSystem;
this.outputFileSystem = compiler.outputFileSystem;
this.entries = [];
this.modules = [];
this.chunks = [];
+ this.files = []; //生成的文件
+ this.assets = {}; //资源
this.hooks = {
succeedModule: new SyncHook(["module"]),
seal: new SyncHook([]),
beforeChunks: new SyncHook([]),
afterChunks: new SyncHook(["chunks"])
}
}
seal(callback) {
this.hooks.seal.call();
this.hooks.beforeChunks.call();//生成代码块之前
for (const module of this.entries) {//循环入口模块
const chunk = new Chunk(module);//创建代码块
this.chunks.push(chunk);//把代码块添加到代码块数组中
//把代码块的模块添加到代码块中
chunk.modules = this.modules.filter(module => module.name == chunk.name);
}
this.hooks.afterChunks.call(this.chunks);//生成代码块之后
+ this.createChunkAssets();
callback();//封装结束
}
+ createChunkAssets() {
+ for (let i = 0; i < this.chunks.length; i++) {
+ const chunk = this.chunks[i];
+ chunk.files = [];
+ const file = chunk.name + '.js';
+ const source = mainRender({ entryId: chunk.entryModule.moduleId, modules: chunk.modules });
+ chunk.files.push(file);
+ this.emitAsset(file, source);
+ }
+ }
+ emitAsset(file, source) {
+ this.assets[file] = source;
+ this.files.push(file);
+ }
//context ./src/index.js main callback(终级回调)
addEntry(context, entry, name, finalCallback) {
this._addModuleChain(context, entry, name, (err, module) => {
finalCallback(err, module);
});
}
_addModuleChain(context, rawRequest, name, callback) {
this.createModule({
name,context,rawRequest,parser,
resource:path.posix.join(context,rawRequest),
moduleId:'./'+path.posix.relative(context,path.posix.join(context,rawRequest))
},entryModule=>this.entries.push(entryModule),callback);
}
/**
* 创建并编译一个模块
* @param {*} data 要编译的模块信息
* @param {*} addEntry 可选的增加入口的方法 如果这个模块是入口模块,如果不是的话,就什么不做
* @param {*} callback 编译完成后可以调用callback回调
*/
createModule(data, addEntry, callback) {
//通过模块工厂创建一个模块
let module = normalModuleFactory.create(data);
addEntry&&addEntry(module);//如果是入口模块,则添加入口里去
this.modules.push(module);//给普通模块数组添加一个模块
const afterBuild = (err, module) => {
//如果大于0,说明有依赖
if (module.dependencies.length > 0) {
this.processModuleDependencies(module, err => {
callback(err, module);
});
} else {
callback(err, module);
}
}
this.buildModule(module, afterBuild);
}
/**
* 处理编译模块依赖
* @param {*} module ./src/index.js
* @param {*} callback
*/
processModuleDependencies(module, callback) {
//1.获取当前模块的依赖模块
let dependencies = module.dependencies;
//遍历依赖模块,全部开始编译,当所有的依赖模块全部编译完成后才调用callback
async.forEach(dependencies, (dependency, done) => {
let { name, context, rawRequest, resource, moduleId } = dependency;
this.createModule({
name,context,rawRequest,parser,
resource,moduleId
},null,done);
}, callback);
}
buildModule(module,afterBuild){
module.build(this,(err)=>{
this.hooks.succeedModule.call(module)
afterBuild(null,module);
});
}
}
module.exports = Compilation;
webpack\Compiler.js
const { Tapable, SyncHook, SyncBailHook, AsyncParallelHook, AsyncSeriesHook } = require("tapable");
const Compilation = require('./Compilation');
const NormalModuleFactory = require('./NormalModuleFactory');
const Stats = require('./Stats');
+const mkdirp = require('mkdirp');
+const path = require('path');
class Compiler extends Tapable {
constructor(context) {
super();
this.options = {};
this.context = context; //设置上下文路径
this.hooks = {
entryOption: new SyncBailHook(["context", "entry"]),
beforeRun: new AsyncSeriesHook(["compiler"]),
run: new AsyncSeriesHook(["compiler"]),
beforeCompile: new AsyncSeriesHook(["params"]),
compile: new SyncHook(["params"]),
make: new AsyncParallelHook(["compilation"]),
thisCompilation: new SyncHook(["compilation", "params"]),
compilation: new SyncHook(["compilation", "params"]),
afterCompile:new AsyncSeriesHook(["compilation"]),
+ emit: new AsyncSeriesHook(["compilation"]),
done: new AsyncSeriesHook(["stats"])
};
}
+ emitAssets(compilation, callback) {
+ const emitFiles = (err)=>{
+ const assets = compilation.assets;
+ let outputPath = this.options.output.path;//dist
+ for(let file in assets){
+ let source = assets[file];//得到文件名和文件内容
+ let targetPath = path.posix.join(outputPath,file);//得到输出的路径 targetPath
+ this.outputFileSystem.writeFileSync(targetPath,source,'utf8');//NodeEnvironmentPlugin
+ }
+ callback();
+ }
+ this.hooks.emit.callAsync(compilation, err => {
+ mkdirp(this.options.output.path, emitFiles);
+ });
+ }
run(finalCallback) {
//编译完成后的回调
const onCompiled = (err, compilation) => {
+ this.emitAssets(compilation,err=>{
+ let stats = new Stats(compilation);//stats是一 个用来描述打包后结果的对象
+ this.hooks.done.callAsync(stats,err=>{//done表示整个流程结束了
+ callback(err,stats);
+ });
+ });
};
//准备运行编译
this.hooks.beforeRun.callAsync(this, err => {
//运行
this.hooks.run.callAsync(this, err => {
this.compile(onCompiled); //开始编译,编译完成后执行conCompiled回调
});
});
}
compile(onCompiled) {
const params = this.newCompilationParams();
this.hooks.beforeCompile.callAsync(params, err => {
this.hooks.compile.call(params);
const compilation = this.newCompilation(params);
this.hooks.make.callAsync(compilation, err => {
compilation.seal(err => {
this.hooks.afterCompile.callAsync(compilation, err => {
return onCompiled(null, compilation);
});
});
});
});
}
newCompilationParams() {
const params = {
normalModuleFactory: new NormalModuleFactory()
};
return params;
}
newCompilation(params) {
const compilation = new Compilation(this);
this.hooks.thisCompilation.call(compilation, params);
this.hooks.compilation.call(compilation, params);
return compilation;
}
}
module.exports = Compiler;
webpack\main.ejs
(function (modules) {
var installedModules = {};
function __webpack_require__(moduleId) {
if (installedModules[moduleId]) {
return installedModules[moduleId].exports;
}
var module = installedModules[moduleId] = {
i: moduleId,
l: false,
exports: {}
};
modules[moduleId].call(module.exports, module, module.exports, __webpack_require__);
module.l = true;
return module.exports;
}
return __webpack_require__("<%-entryModuleId%>");
})
({
<%
for(let module of modules)
{%>
"<%-module.moduleId%>":
(function (module, exports, __webpack_require__) {
<%-module._source%>
}),
<%}
%>
});
output:{
path:path.resolve(__dirname,'dist'),
filename:'[name].js',
+ chunkFilename:'[name].js'
}
src\index.js
require('./sync');
//如果遇到了import,那么import的模块会成为一个单独的入口,会生成一个单独的代码块,会生成一个单独的文件
//如果import调用了一个模 块,那么这个模块和它依赖的模块会成一个单独的的异步代码块,里面所有的模块async=true
import(/*webpackChunkName: 'title'*/ './title').then(result=>{
console.log(result.default);
});
import(/*webpackChunkName: 'sum'*/ './sum').then(result=>{
console.log(result.default);
});
webpack\Chunk.js
class Chunk {
constructor(entryModule) {
this.entryModule = entryModule;
this.name = entryModule.name;
this.files = [];
this.modules = [];
+ this.async = entryModule.async;
}
}
module.exports = Chunk;
webpack\Compilation.js
const NormalModuleFactory = require('./NormalModuleFactory');
const async = require('neo-async');
const { Tapable, SyncHook } = require("tapable");
const Parser = require('./Parser');
const parser = new Parser();
const path = require('path');
const Chunk = require('./Chunk');
const ejs = require('ejs');
const fs = require('fs');
+const mainTemplate = fs.readFileSync(path.join(__dirname, 'template', 'mainTemplate.ejs'), 'utf8');
+const mainRender = ejs.compile(mainTemplate);
+const chunkTemplate = fs.readFileSync(path.join(__dirname, 'template', 'chunkTemplate.ejs'), 'utf8');
+const chunkRender = ejs.compile(chunkTemplate);
class Compilation extends Tapable {
constructor(compiler) {
super();
this.compiler = compiler;
this.options = compiler.options;
this.context = compiler.context;
this.inputFileSystem = compiler.inputFileSystem;
this.outputFileSystem = compiler.outputFileSystem;
this.entries = [];
this.modules = [];
this.chunks = [];
this.files = []; //生成的文件
this.assets = {}; //资源
this.hooks = {
succeedModule: new SyncHook(["module"]),
seal: new SyncHook([]),
beforeChunks: new SyncHook([]),
afterChunks: new SyncHook(["chunks"])
}
}
seal(callback) {
this.hooks.seal.call();
this.hooks.beforeChunks.call();//生成代码块之前
for (const entryModule of this.entries) {//循环入口模块
const chunk = new Chunk(entryModule);//创建代码块
this.chunks.push(chunk);//把代码块添加到代码块数组中
//把代码块的模块添加到代码块中
chunk.modules = this.modules.filter(module => module.name == chunk.name);
}
this.hooks.afterChunks.call(this.chunks);//生成代码块之后
this.createChunkAssets();
callback();//封装结束
}
createChunkAssets() {
for (let i = 0; i < this.chunks.length; i++) {
const chunk = this.chunks[i];
chunk.files = [];
const file = chunk.name + '.js';
+ let source;
+ if (chunk.async) {
+ source = chunkRender({ chunkName: chunk.name, modules: chunk.modules });
+ } else {
+ source = mainRender({ entryModuleId: chunk.entryModule.moduleId, modules: chunk.modules });
+ }
chunk.files.push(file);
this.emitAsset(file, source);
}
}
emitAsset(file, source) {
this.assets[file] = source;
this.files.push(file);
}
//context ./src/index.js main callback(终级回调)
addEntry(context, entry, name, finalCallback) {
this._addModuleChain(context, entry, name,false, (err, module) => {
finalCallback(err, module);
});
}
_addModuleChain(context, rawRequest, name,async, callback) {
this.createModule({
name,context,rawRequest,parser,
resource:path.posix.join(context,rawRequest),
moduleId:'./'+path.posix.relative(context,path.posix.join(context,rawRequest)),
async
},entryModule=>this.entries.push(entryModule),callback);
}
/**
* 创建并编译一个模块
* @param {*} data 要编译的模块信息
* @param {*} addEntry 可选的增加入口的方法 如果这个模块是入口模块,如果不是的话,就什么不做
* @param {*} callback 编译完成后可以调用callback回调
*/
createModule(data, addEntry, callback) {
//通过模块工厂创建一个模块
let module = normalModuleFactory.create(data);
addEntry&&addEntry(module);//如果是入口模块,则添加入口里去
this.modules.push(module);//给普通模块数组添加一个模块
const afterBuild = (err, module) => {
//如果大于0,说明有依赖
if (module.dependencies.length > 0) {
this.processModuleDependencies(module, err => {
callback(err, module);
});
} else {
callback(err, module);
}
}
this.buildModule(module, afterBuild);
}
/**
* 处理编译模块依赖
* @param {*} module ./src/index.js
* @param {*} callback
*/
processModuleDependencies(module, callback) {
//1.获取当前模块的依赖模块
let dependencies = module.dependencies;
//遍历依赖模块,全部开始编译,当所有的依赖模块全部编译完成后才调用callback
async.forEach(dependencies, (dependency, done) => {
let { name, context, rawRequest, resource, moduleId } = dependency;
this.createModule({
name,context,rawRequest,parser,
resource,moduleId
},null,done);
}, callback);
}
buildModule(module, afterBuild) {
module.build(this, (err) => {
this.hooks.succeedModule.call(module);
return afterBuild();
});
}
}
module.exports = Compilation;
webpack\NormalModule.js
const types = require('babel-types');
const generate = require('babel-generator').default;
const traverse = require('babel-traverse').default;
const path = require('path');
const async = require('neo-async');
class NormalModule {
+ constructor({ name, context, rawRequest, resource, parser, moduleId, async }) {
this.name = name;
this.context = context;
this.rawRequest = rawRequest;
this.resource = resource;
this.moduleId = moduleId||('./'+path.posix.relative(context,resource));
this.parser = parser;
this._source = null;
this._ast = null;
this.dependencies = [];
+ this.blocks = [];
+ this.async = async;
}
//解析依赖
build(compilation, callback) {
this.doBuild(compilation, err => {
let originalSource = this.getSource(this.resource, compilation);
// 将 当前模块 的内容转换成 AST
const ast = this.parser.parse(originalSource);
traverse(ast, {
// 如果当前节点是一个函数调用时
CallExpression: (nodePath) => {
let node = nodePath.node;
// 当前节点是 require 时
if (node.callee.name === 'require') {
//修改require为__webpack_require__
node.callee.name = '__webpack_require__';
//获取要加载的模块ID
let moduleName = node.arguments[0].value;
//获取扩展名
let extension = moduleName.split(path.posix.sep).pop().indexOf('.') == -1 ? '.js' : '';
//获取依赖模块的绝对路径
let dependencyResource = path.posix.join(path.posix.dirname(this.resource), moduleName + extension);
//获取依赖模块的模块ID
let dependencyModuleId = '.' + path.posix.sep + path.posix.relative(this.context, dependencyResource);
//添加依赖
this.dependencies.push({
name: this.name, context: this.context, rawRequest: moduleName,
moduleId: dependencyModuleId, resource: dependencyResource
});
node.arguments = [types.stringLiteral(dependencyModuleId)];
+ } else if (types.isImport(nodePath.node.callee)) {
+ //获取要加载的模块ID
+ let moduleName = node.arguments[0].value;
+ //获取扩展名
+ let extension = moduleName.split(path.posix.sep).pop().indexOf('.') == -1 ? '.js' : '';
+ //获取依赖模块的绝对路径
+ let dependencyResource = path.posix.join(path.posix.dirname(this.resource), moduleName + extension);
+ //获取依赖模块的模块ID
+ let dependencyModuleId = '.' + path.posix.sep + path.posix.relative(this.context, dependencyResource);
+ //获取代码块的ID
+ let chunkName = compilation.asyncChunkCounter++;
+ if(Array.isArray(node.arguments[0].leadingComments)&&
+ node.arguments[0].leadingComments.length>0){
+ let leadingComments = node.arguments[0].leadingComments[0].value;
+ let regexp = /webpackChunkName:\s*['"]([^'"]+)['"]/;
+ chunkName = leadingComments.match(regexp)[1];
+ }
+ nodePath.replaceWithSourceString(`__webpack_require__.e("${chunkName}").then(__webpack_require__.t.bind(null,"${depModuleId}", 7))`);
+ `);
+ this.blocks.push({
+ context: this.context,
+ entry: dependencyModuleId,
+ name: dependencyChunkId,
+ async: true
+ });
}
},
});
let { code } = generate(ast);
this._source = code;
this._ast = ast;
+ async.forEach(this.blocks, ({ context, entry, name, async }, done) => {
+ compilation._addModuleChain(context, entry, name, async, done);
+ }, callback);
});
}
//获取模块代码
doBuild(compilation, callback) {
let originalSource = this.getSource(this.resource, compilation);
this._source = originalSource;
callback();
}
getSource(resource, compilation) {
let originalSource = compilation.inputFileSystem.readFileSync(resource, 'utf8');
return originalSource;
}
}
module.exports = NormalModule;
webpack\mainTemplate.ejs
(function (modules) {
function webpackJsonpCallback(data) {
var chunkIds = data[0];
var moreModules = data[1];
var moduleId, chunkId, i = 0, resolves = [];
for (; i < chunkIds.length; i++) {
chunkId = chunkIds[i];
if (Object.prototype.hasOwnProperty.call(installedChunks, chunkId) && installedChunks[chunkId]) {
resolves.push(installedChunks[chunkId][0]);
}
installedChunks[chunkId] = 0;
}
for (moduleId in moreModules) {
if (Object.prototype.hasOwnProperty.call(moreModules, moduleId)) {
modules[moduleId] = moreModules[moduleId];
}
}
if (parentJsonpFunction) parentJsonpFunction(data);
while (resolves.length) {
resolves.shift()();
}
};
var installedModules = {};
var installedChunks = {
"main": 0
};
function jsonpScriptSrc(chunkId) {
return __webpack_require__.p + "" + ({ "sum": "sum", "title": "title" }[chunkId] || chunkId) + ".js"
}
function __webpack_require__(moduleId) {
if (installedModules[moduleId]) {
return installedModules[moduleId].exports;
}
var module = installedModules[moduleId] = {
i: moduleId,
l: false,
exports: {}
};
modules[moduleId].call(module.exports, module, module.exports, __webpack_require__);
module.l = true;
return module.exports;
}
__webpack_require__.e = function requireEnsure(chunkId) {
var promises = [];
var installedChunkData = installedChunks[chunkId];
if (installedChunkData !== 0) {
if (installedChunkData) {
promises.push(installedChunkData[2]);
} else {
var promise = new Promise(function (resolve, reject) {
installedChunkData = installedChunks[chunkId] = [resolve, reject];
});
promises.push(installedChunkData[2] = promise);
var script = document.createElement('script');
var onScriptComplete;
script.charset = 'utf-8';
script.timeout = 120;
if (__webpack_require__.nc) {
script.setAttribute("nonce", __webpack_require__.nc);
}
script.src = jsonpScriptSrc(chunkId);
var error = new Error();
onScriptComplete = function (event) {
script.onerror = script.onload = null;
clearTimeout(timeout);
var chunk = installedChunks[chunkId];
if (chunk !== 0) {
if (chunk) {
var errorType = event && (event.type === 'load' ? 'missing' : event.type);
var realSrc = event && event.target && event.target.src;
error.message = 'Loading chunk ' + chunkId + ' failed.\n(' + errorType + ': ' + realSrc + ')';
error.name = 'ChunkLoadError';
error.type = errorType;
error.request = realSrc;
chunk[1](error);
}
installedChunks[chunkId] = undefined;
}
};
var timeout = setTimeout(function () {
onScriptComplete({ type: 'timeout', target: script });
}, 120000);
script.onerror = script.onload = onScriptComplete;
document.head.appendChild(script);
}
}
return Promise.all(promises);
};
__webpack_require__.m = modules;
__webpack_require__.c = installedModules;
__webpack_require__.d = function (exports, name, getter) {
if (!__webpack_require__.o(exports, name)) {
Object.defineProperty(exports, name, { enumerable: true, get: getter });
}
};
__webpack_require__.r = function (exports) {
if (typeof Symbol !== 'undefined' && Symbol.toStringTag) {
Object.defineProperty(exports, Symbol.toStringTag, { value: 'Module' });
}
Object.defineProperty(exports, '__esModule', { value: true });
};
__webpack_require__.t = function (value, mode) {
if (mode & 1) value = __webpack_require__(value);
if (mode & 8) return value;
if ((mode & 4) && typeof value === 'object' && value && value.__esModule) return value;
var ns = Object.create(null);
__webpack_require__.r(ns);
Object.defineProperty(ns, 'default', { enumerable: true, value: value });
if (mode & 2 && typeof value != 'string') for (var key in value) __webpack_require__.d(ns, key, function (key) { return value[key]; }.bind(null, key));
return ns;
};
__webpack_require__.n = function (module) {
var getter = module && module.__esModule ?
function getDefault() { return module['default']; } :
function getModuleExports() { return module; };
__webpack_require__.d(getter, 'a', getter);
return getter;
};
__webpack_require__.o = function (object, property) { return Object.prototype.hasOwnProperty.call(object, property); };
__webpack_require__.p = "";
__webpack_require__.oe = function (err) { console.error(err); throw err; };
var jsonpArray = window["webpackJsonp"] = window["webpackJsonp"] || [];
var oldJsonpFunction = jsonpArray.push.bind(jsonpArray);
jsonpArray.push = webpackJsonpCallback;
jsonpArray = jsonpArray.slice();
for (var i = 0; i < jsonpArray.length; i++) webpackJsonpCallback(jsonpArray[i]);
var parentJsonpFunction = oldJsonpFunction;
return __webpack_require__(__webpack_require__.s = "<%-entryModuleId%>");
})
({
<%
for(let module of modules)
{%>
"<%-module.moduleId%>":
(function (module, exports, __webpack_require__) {
<%-module._source%>
}),
<%}
%>
});
webpack\chunkTemplate.ejs
(window["webpackJsonp"] = window["webpackJsonp"] || []).push([["<%-chunkName%>"], {
<%
for(let module of modules)
{%>
"<%-module.moduleId%>":
(function (module, exports, __webpack_require__) {
<%-module._source%>
}),
<%}
%>
}]);
dist\main.js
(function (modules) {
function webpackJsonpCallback(data) {
var chunkIds = data[0];
var moreModules = data[1];
var moduleId, chunkId, i = 0, resolves = [];
for (; i < chunkIds.length; i++) {
chunkId = chunkIds[i];
if (Object.prototype.hasOwnProperty.call(installedChunks, chunkId) && installedChunks[chunkId]) {
resolves.push(installedChunks[chunkId][0]);
}
installedChunks[chunkId] = 0;
}
for (moduleId in moreModules) {
if (Object.prototype.hasOwnProperty.call(moreModules, moduleId)) {
modules[moduleId] = moreModules[moduleId];
}
}
if (parentJsonpFunction) parentJsonpFunction(data);
while (resolves.length) {
resolves.shift()();
}
};
var installedModules = {};
var installedChunks = {
"main": 0
};
function jsonpScriptSrc(chunkId) {
return __webpack_require__.p + "" + ({ "sum": "sum", "title": "title" }[chunkId] || chunkId) + ".js"
}
function __webpack_require__(moduleId) {
if (installedModules[moduleId]) {
return installedModules[moduleId].exports;
}
var module = installedModules[moduleId] = {
i: moduleId,
l: false,
exports: {}
};
modules[moduleId].call(module.exports, module, module.exports, __webpack_require__);
module.l = true;
return module.exports;
}
__webpack_require__.e = function requireEnsure(chunkId) {
var promises = [];
var installedChunkData = installedChunks[chunkId];
if (installedChunkData !== 0) {
if (installedChunkData) {
promises.push(installedChunkData[2]);
} else {
var promise = new Promise(function (resolve, reject) {
installedChunkData = installedChunks[chunkId] = [resolve, reject];
});
promises.push(installedChunkData[2] = promise);
var script = document.createElement('script');
var onScriptComplete;
script.charset = 'utf-8';
script.timeout = 120;
if (__webpack_require__.nc) {
script.setAttribute("nonce", __webpack_require__.nc);
}
script.src = jsonpScriptSrc(chunkId);
var error = new Error();
onScriptComplete = function (event) {
script.onerror = script.onload = null;
clearTimeout(timeout);
var chunk = installedChunks[chunkId];
if (chunk !== 0) {
if (chunk) {
var errorType = event && (event.type === 'load' ? 'missing' : event.type);
var realSrc = event && event.target && event.target.src;
error.message = 'Loading chunk ' + chunkId + ' failed.\n(' + errorType + ': ' + realSrc + ')';
error.name = 'ChunkLoadError';
error.type = errorType;
error.request = realSrc;
chunk[1](error);
}
installedChunks[chunkId] = undefined;
}
};
var timeout = setTimeout(function () {
onScriptComplete({ type: 'timeout', target: script });
}, 120000);
script.onerror = script.onload = onScriptComplete;
document.head.appendChild(script);
}
}
return Promise.all(promises);
};
__webpack_require__.m = modules;
__webpack_require__.c = installedModules;
__webpack_require__.d = function (exports, name, getter) {
if (!__webpack_require__.o(exports, name)) {
Object.defineProperty(exports, name, { enumerable: true, get: getter });
}
};
__webpack_require__.r = function (exports) {
if (typeof Symbol !== 'undefined' && Symbol.toStringTag) {
Object.defineProperty(exports, Symbol.toStringTag, { value: 'Module' });
}
Object.defineProperty(exports, '__esModule', { value: true });
};
__webpack_require__.t = function (value, mode) {
if (mode & 1) value = __webpack_require__(value);
if (mode & 8) return value;
if ((mode & 4) && typeof value === 'object' && value && value.__esModule) return value;
var ns = Object.create(null);
__webpack_require__.r(ns);
Object.defineProperty(ns, 'default', { enumerable: true, value: value });
if (mode & 2 && typeof value != 'string') for (var key in value) __webpack_require__.d(ns, key, function (key) { return value[key]; }.bind(null, key));
return ns;
};
__webpack_require__.n = function (module) {
var getter = module && module.__esModule ?
function getDefault() { return module['default']; } :
function getModuleExports() { return module; };
__webpack_require__.d(getter, 'a', getter);
return getter;
};
__webpack_require__.o = function (object, property) { return Object.prototype.hasOwnProperty.call(object, property); };
__webpack_require__.p = "";
__webpack_require__.oe = function (err) { console.error(err); throw err; };
var jsonpArray = window["webpackJsonp"] = window["webpackJsonp"] || [];
var oldJsonpFunction = jsonpArray.push.bind(jsonpArray);
jsonpArray.push = webpackJsonpCallback;
jsonpArray = jsonpArray.slice();
for (var i = 0; i < jsonpArray.length; i++) webpackJsonpCallback(jsonpArray[i]);
var parentJsonpFunction = oldJsonpFunction;
return __webpack_require__(__webpack_require__.s = "./src/index.js");
})
({
"./src/index.js":
(function (module, exports, __webpack_require__) {
__webpack_require__("./src/sync.js");
//如果遇到了import,那么import的模块会成为一个单独的入口,会生成一个单独的代码块,会生成一个单独的文件
//如果import调用了一个模 块,那么这个模块和它依赖的模块会成一个单独的的异步代码块,里面所有的模块async=true
__webpack_require__.e("title").then(__webpack_require__.t.bind(null, "./src/title.js", 7)).then(result => {
console.log(result.default);
});
__webpack_require__.e("sum").then(__webpack_require__.t.bind(null, "./src/sum.js", 7)).then(result => {
console.log(result.default);
});
}),
"./src/sync.js":
(function (module, exports, __webpack_require__) {
module.exports = 'sync';
}),
});
dist\sum.js
(window["webpackJsonp"] = window["webpackJsonp"] || []).push([["sum"], {
"./src/sum.js":
(function (module, exports, __webpack_require__) {
module.exports = 'sum';
}),
}]);
dist\title.js
(window["webpackJsonp"] = window["webpackJsonp"] || []).push([["title"], {
"./src/title.js":
(function (module, exports, __webpack_require__) {
let inner_title = __webpack_require__("./src/inner_title.js");
module.exports = inner_title;
}),
"./src/inner_title.js":
(function (module, exports, __webpack_require__) {
module.exports = 'inner_title';
}),
}]);
let _ = require('lodash');
console.log(_.join([1, 2, 3]));
webpack\NormalModule.js
const types = require('babel-types');
const generate = require('babel-generator').default;
const traverse = require('babel-traverse').default;
const path = require('path');
const async = require('neo-async');
class NormalModule {
constructor({ name, context, rawRequest, resource, parser, moduleId, async }) {
this.name = name;
this.context = context;
this.rawRequest = rawRequest;
this.resource = resource;
this.moduleId = moduleId||('./'+path.posix.relative(context,resource));
this.parser = parser;
this._source = null;
this._ast = null;
this.dependencies = [];
this.blocks = [];
this.async = async;
}
//解析依赖
build(compilation, callback) {
this.doBuild(compilation, err => {
let originalSource = this.getSource(this.resource, compilation);
// 将 当前模块 的内容转换成 AST
const ast = this.parser.parse(originalSource);
traverse(ast, {
// 如果当前节点是一个函数调用时
CallExpression: (nodePath) => {
let node = nodePath.node;
debugger
// 当前节点是 require 时
if (node.callee.name === 'require') {
//修改require为__webpack_require__
node.callee.name = '__webpack_require__';
//获取要加载的模块ID
let moduleName = node.arguments[0].value;
+ let dependencyResource;
+ if (moduleName.startsWith('.')) {
+ //获取扩展名
+ let extension = moduleName.split(path.posix.sep).pop().indexOf('.') == -1 ? '.js' : '';
+ //获取依赖模块的绝对路径
+ dependencyResource = path.posix.join(path.posix.dirname(this.resource), moduleName + extension);
+ } else {
+ dependencyResource = require.resolve(path.posix.join(this.context, 'node_modules', moduleName));
+ dependencyResource = dependencyResource.replace(/\\/g, path.posix.sep);
+ }
+ //获取依赖模块的模块ID
+ let dependencyModuleId = '.' + dependencyResource.slice(this.context.length);
//添加依赖
this.dependencies.push({
name: this.name, context: this.context, rawRequest: moduleName,
moduleId: dependencyModuleId, resource: dependencyResource
});
node.arguments = [types.stringLiteral(dependencyModuleId)];
} else if (types.isImport(nodePath.node.callee)) {
//获取要加载的模块ID
let moduleName = node.arguments[0].value;
//获取扩展名
let extension = moduleName.split(path.posix.sep).pop().indexOf('.') == -1 ? '.js' : '';
//获取依赖模块的绝对路径
let dependencyResource = path.posix.join(path.posix.dirname(this.resource), moduleName + extension);
//获取依赖模块的模块ID
let dependencyModuleId = '.' + path.posix.sep + path.posix.relative(this.context, dependencyResource);
//获取代码块的ID
let dependencyChunkId = dependencyModuleId.slice(2, dependencyModuleId.lastIndexOf('.')).replace(path.posix.sep, '_', 'g');
// chunkId 不需要带 .js 后缀
nodePath.replaceWithSourceString(`
__webpack_require__.e("${dependencyChunkId}").then(__webpack_require__.t.bind(null,"${dependencyModuleId}",7))
`);
this.blocks.push({
context: this.context,
entry: dependencyModuleId,
name: dependencyChunkId,
async: true
});
}
},
});
let { code } = generate(ast);
this._source = code;
this._ast = ast;
async.forEach(this.blocks, ({ context, entry, name, async }, done) => {
compilation._addModuleChain(context, entry, name, async, done);
}, callback);
});
}
//获取模块代码
doBuild(compilation, callback) {
let originalSource = this.getSource(this.resource, compilation);
this._source = originalSource;
callback();
}
getSource(resource, compilation) {
let originalSource = compilation.inputFileSystem.readFileSync(resource, 'utf8');
return originalSource;
}
}
module.exports = NormalModule;
const path = require('path');
module.exports = {
context: process.cwd(),
mode: 'development',
devtool: 'none',
+ entry: {
+ entry1: './src/entry1.js',
+ entry2: './src/entry2.js',
+ },
output: {
path: path.resolve(__dirname, 'dist'),
filename: '[name].js'
}
}
src\entry1.js
let title = require('./title');
let _ = require('lodash');
console.log(_.upperCase(title));
src\entry2.js
let title = require('./title');
let _ = require('lodash');
console.log(_.upperCase(title));
webpack\plugins\EntryOptionPlugin.js
const SingleEntryPlugin = require("./SingleEntryPlugin");
class EntryOptionPlugin {
apply(compiler) {
compiler.hooks.entryOption.tap("EntryOptionPlugin", (context, entry) => {
+ if (typeof entry == 'string') {
+ new SingleEntryPlugin(context, entry, 'main').apply(compiler);
+ } else {
+ // 处理多入口
+ for (let entryName in entry) {
+ new SingleEntryPlugin(context, entry[entryName], entryName).apply(compiler);
+ }
+ }
});
}
}
module.exports = EntryOptionPlugin;
webpack\Compilation.js
const NormalModuleFactory = require('./NormalModuleFactory');
const async = require('neo-async');
const { Tapable, SyncHook } = require("tapable");
const Parser = require('./Parser');
const parser = new Parser();
const path = require('path');
const Chunk = require('./Chunk');
const ejs = require('ejs');
const fs = require('fs');
+const mainTemplate = fs.readFileSync(path.join(__dirname, 'template', 'mainDeferTemplate.ejs'), 'utf8');
const mainRender = ejs.compile(mainTemplate);
const chunkTemplate = fs.readFileSync(path.join(__dirname, 'template', 'chunkTemplate.ejs'), 'utf8');
const chunkRender = ejs.compile(chunkTemplate);
class Compilation extends Tapable {
constructor(compiler) {
super();
this.compiler = compiler;
this.options = compiler.options;
this.context = compiler.context;
this.inputFileSystem = compiler.inputFileSystem;
this.outputFileSystem = compiler.outputFileSystem;
this.entries = [];
this.modules = [];
this.chunks = [];
this.files = []; //生成的文件
this.assets = {}; //资源
+ this.vendors = [];//第三方模块
+ this.commons = [];//不在node_modules,调用次数大于1的模块
+ this.commonsCountMap = {};//map
this.hooks = {
succeedModule: new SyncHook(["module"]),
seal: new SyncHook([]),
beforeChunks: new SyncHook([]),
afterChunks: new SyncHook(["chunks"])
}
}
seal(callback) {
this.hooks.seal.call();
this.hooks.beforeChunks.call();//生成代码块之前
+ for (const module of this.modules) {//循环入口模块
+ if (/node_modules/.test(module.moduleId)) {
+ module.name = 'vendors';
+ this.vendors.push(module);
+ } else {
+ if (this.commonsCountMap[module.moduleId]) {
+ this.commonsCountMap[module.moduleId].count++;
+ } else {
+ this.commonsCountMap[module.moduleId] = { count: 1, module };
+ }
+ }
+ }
+ for (let moduleId in this.commonsCountMap) {
+ const moduleCount = this.commonsCountMap[moduleId];
+ let { module, count } = moduleCount;
+ if (count >= 2) {
+ module.name = 'commons';
+ this.commons.push(module);
+ }
+ }
+ let excludeModuleIds = [...this.vendors, ...this.commons].map(item => item.moduleId);
+ this.modules = this.modules.filter(item => !excludeModuleIds.includes(item.moduleId));
for (const module of this.entries) {//循环入口模块
const chunk = new Chunk(module);//创建代码块
this.chunks.push(chunk);//把代码块添加到代码块数组中
//把代码块的模块添加到代码块中
chunk.modules = this.modules.filter(module => module.name == chunk.name);
}
+ if (this.vendors.length) {
+ const chunk = new Chunk(this.vendors[0]);
+ chunk.async = true;
+ this.chunks.push(chunk);
+ chunk.modules = this.vendors;
+ }
+ if (this.commons.length) {
+ const chunk = new Chunk(this.commons[0]);
+ chunk.async = true;
+ this.chunks.push(chunk);
+ chunk.modules = this.commons;
+ }
this.hooks.afterChunks.call(this.chunks);//生成代码块之后
this.createChunkAssets();
callback();//封装结束
}
createChunkAssets() {
for (let i = 0; i < this.chunks.length; i++) {
const chunk = this.chunks[i];
chunk.files = [];
const file = chunk.name + '.js';
let source;
if (chunk.async) {
source = chunkRender({ chunkName: chunk.name, modules: chunk.modules });
} else {
+ let deferredChunks = [];
+ if (this.commons.length) deferredChunks.push('commons');
+ if (this.vendors.length) deferredChunks.push('vendors');
+ source = mainRender({ entryId: chunk.entryModule.moduleId, modules: chunk.modules, deferredChunks });
}
chunk.files.push(file);
this.emitAsset(file, source);
}
}
emitAsset(file, source) {
this.assets[file] = source;
this.files.push(file);
}
//context ./src/index.js main callback(终级回调)
_addModuleChain(context,entry,name,async,callback){
this.createModule({
name,//所属的代码块的名称 main
context:this.context,//上下文
rawRequest:entry,// ./src/index.js
resource:path.posix.join(context,entry),//此模块entry的的绝对路径
parser,
async
},module=>{this.entries.push(module)},callback);
}
createModule(data,addEntry,callback){
//先创建模块工厂
const moduleFactory = new NormalModuleFactory();
let module = moduleFactory.create(data);
//非常非常重要 模块的ID如何生成? 模块的ID是一个相对于根目录的相对路径
//index.js ./src/index.js title.js ./src/title.js
//relative返回一个相对路径 从根目录出出到模块的绝地路径 得到一个相对路径
module.moduleId = '.'+path.posix.sep+path.posix.relative(this.context,module.resource);
addEntry&&addEntry(module);
this.modules.push(module);//把模块添加到完整的模块数组中
const afterBuild = (err,module)=>{
if(module.dependencies){//如果一个模块编译完成,发现它有依赖的模块,那么递归编译它的依赖模块
this.processModuleDependencies(module,(err)=>{
//当这个入口模块和它依赖的模块都编译完成了,才会让调用入口模块的回调
callback(err,module);
});
}else{
callback(err,module);
}
}
this.buildModule(module,afterBuild);
}
processModuleDependencies(module,callback){
let dependencies= module.dependencies;
//因为我希望可以并行的同时开始编译依赖的模块,然后等所有依赖的模块全部编译完成后才结束
async.forEach(dependencies,(dependency,done)=>{
let {name,context,rawRequest,resource,moduleId} = dependency;
this.createModule({
name,
context,
rawRequest,
resource,
moduleId,
parser
},null,done);
},callback);
}
buildModule(module,afterBuild){
module.build(this,(err)=>{
this.hooks.succeedModule.call(module)
afterBuild(null,module);
});
}
}
module.exports = Compilation;
webpack\template\mainDeferTemplate.ejs
(function (modules) {
function webpackJsonpCallback(data) {
var chunkIds = data[0];
var moreModules = data[1];
var executeModules = data[2];
var moduleId, chunkId, i = 0, resolves = [];
for (; i < chunkIds.length; i++) {
chunkId = chunkIds[i];
if (Object.prototype.hasOwnProperty.call(installedChunks, chunkId) && installedChunks[chunkId]) {
resolves.push(installedChunks[chunkId][0]);
}
installedChunks[chunkId] = 0;
}
for (moduleId in moreModules) {
if (Object.prototype.hasOwnProperty.call(moreModules, moduleId)) {
modules[moduleId] = moreModules[moduleId];
}
}
if (parentJsonpFunction) parentJsonpFunction(data);
while (resolves.length) {
resolves.shift()();
}
deferredModules.push.apply(deferredModules, executeModules || []);
return checkDeferredModules();
};
function checkDeferredModules() {
debugger
var result;
for (var i = 0; i < deferredModules.length; i++) {
var deferredModule = deferredModules[i];
var fulfilled = true;
for (var j = 1; j < deferredModule.length; j++) {
var depId = deferredModule[j];
if (installedChunks[depId] !== 0) fulfilled = false;
}
if (fulfilled) {
deferredModules.splice(i--, 1);
result = __webpack_require__(__webpack_require__.s = deferredModule[0]);
}
}
return result;
}
var installedModules = {};
var installedChunks = {
"entry1": 0
};
var deferredModules = [];
function __webpack_require__(moduleId) {
if (installedModules[moduleId]) {
return installedModules[moduleId].exports;
}
var module = installedModules[moduleId] = {
i: moduleId,
l: false,
exports: {}
};
modules[moduleId].call(module.exports, module, module.exports, __webpack_require__);
module.l = true;
return module.exports;
}
__webpack_require__.m = modules;
__webpack_require__.c = installedModules;
__webpack_require__.d = function (exports, name, getter) {
if (!__webpack_require__.o(exports, name)) {
Object.defineProperty(exports, name, { enumerable: true, get: getter });
}
};
__webpack_require__.r = function (exports) {
if (typeof Symbol !== 'undefined' && Symbol.toStringTag) {
Object.defineProperty(exports, Symbol.toStringTag, { value: 'Module' });
}
Object.defineProperty(exports, '__esModule', { value: true });
};
__webpack_require__.t = function (value, mode) {
if (mode & 1) value = __webpack_require__(value);
if (mode & 8) return value;
if ((mode & 4) && typeof value === 'object' && value && value.__esModule) return value;
var ns = Object.create(null);
__webpack_require__.r(ns);
Object.defineProperty(ns, 'default', { enumerable: true, value: value });
if (mode & 2 && typeof value != 'string') for (var key in value) __webpack_require__.d(ns, key, function (key) { return value[key]; }.bind(null, key));
return ns;
};
__webpack_require__.n = function (module) {
var getter = module && module.__esModule ?
function getDefault() { return module['default']; } :
function getModuleExports() { return module; };
__webpack_require__.d(getter, 'a', getter);
return getter;
};
__webpack_require__.o = function (object, property) { return Object.prototype.hasOwnProperty.call(object, property); };
__webpack_require__.p = "";
var jsonpArray = window["webpackJsonp"] = window["webpackJsonp"] || [];
var oldJsonpFunction = jsonpArray.push.bind(jsonpArray);
jsonpArray.push = webpackJsonpCallback;
jsonpArray = jsonpArray.slice();
for (var i = 0; i < jsonpArray.length; i++) webpackJsonpCallback(jsonpArray[i]);
var parentJsonpFunction = oldJsonpFunction;
deferredModules.push(["<%=entryId%>"<%-deferredChunks.length>0?',"'+deferredChunks.join('","')+'"':""%>]);
return checkDeferredModules();
})
({
<%
for(let id in modules){
let {moduleId,_source} = modules[id];%>
"<%-moduleId%>":
(function (module, exports,__webpack_require__) {
<%-_source%>
}),
<%}
%>
});
const path = require('path');
module.exports = {
context: process.cwd(),
mode: 'development',
devtool: 'none',
+ entry: './src/index.js',
module: {
rules: [
{
test: /\.less$/,
use: ['style-loader', 'less-loader']
}
]
},
output: {
path: path.resolve(__dirname, 'dist'),
filename: '[name].js'
}
}
src\index.js
+require('./index.less');
let title = require('./title');
let _ = require('lodash');
console.log(_.upperCase(title));
webpack\NormalModule.js
const types = require('babel-types');
const generate = require('babel-generator').default;
const traverse = require('babel-traverse').default;
const path = require('path');
const async = require('neo-async');
const runLoaders = require('./loader-runner');
const fs = require('fs');
class NormalModule {
constructor({ name, context, rawRequest, resource, parser, moduleId, async }) {
this.name = name;
this.context = context;
this.rawRequest = rawRequest;
this.resource = resource;
this.moduleId = moduleId||('./'+path.posix.relative(context,resource));
this.parser = parser;
this._source = null;
this._ast = null;
this.dependencies = [];
this.blocks = [];
this.async = async;
}
//解析依赖
build(compilation, callback) {
this.doBuild(compilation, err => {
+ const afterSource = (err, source) => {
// 将 当前模块 的内容转换成 AST
const ast = this.parser.parse(source);
traverse(ast, {
// 如果当前节点是一个函数调用时
CallExpression: (nodePath) => {
let node = nodePath.node;
// 当前节点是 require 时
if (node.callee.name === 'require') {
//修改require为__webpack_require__
node.callee.name = '__webpack_require__';
//获取要加载的模块ID
let moduleName = node.arguments[0].value;
let dependencyResource;
if (moduleName.startsWith('.')) {
//获取扩展名
let extension = moduleName.split(path.posix.sep).pop().indexOf('.') == -1 ? '.js' : '';
//获取依赖模块的绝对路径
dependencyResource = path.posix.join(path.posix.dirname(this.resource), moduleName + extension);
} else {
dependencyResource = require.resolve(path.posix.join(this.context, 'node_modules', moduleName));
dependencyResource = dependencyResource.replace(/\\/g, path.posix.sep);
}
//获取依赖模块的模块ID
let dependencyModuleId = '.' + dependencyResource.slice(this.context.length);
//添加依赖
this.dependencies.push({
name: this.name, context: this.context, rawRequest: moduleName,
moduleId: dependencyModuleId, resource: dependencyResource
});
node.arguments = [types.stringLiteral(dependencyModuleId)];
} else if (types.isImport(nodePath.node.callee)) {
//获取要加载的模块ID
let moduleName = node.arguments[0].value;
//获取扩展名
let extension = moduleName.split(path.posix.sep).pop().indexOf('.') == -1 ? '.js' : '';
//获取依赖模块的绝对路径
let dependencyResource = path.posix.join(path.posix.dirname(this.resource), moduleName + extension);
//获取依赖模块的模块ID
let dependencyModuleId = '.' + path.posix.sep + path.posix.relative(this.context, dependencyResource);
//获取代码块的ID
let dependencyChunkId = dependencyModuleId.slice(2, dependencyModuleId.lastIndexOf('.')).replace(path.posix.sep, '_', 'g');
// chunkId 不需要带 .js 后缀
nodePath.replaceWithSourceString(`
__webpack_require__.e("${dependencyChunkId}").then(__webpack_require__.t.bind(null,"${dependencyModuleId}",7))
`);
this.blocks.push({
context: this.context,
entry: dependencyModuleId,
name: dependencyChunkId,
async: true
});
}
},
});
let { code } = generate(ast);
this._source = code;
this._ast = ast;
async.forEach(this.blocks, ({ context, entry, name, async }, done) => {
compilation._addModuleChain(context, entry, name, async, done);
}, callback);
}
+ this.getSource(this.resource, compilation, afterSource);
});
}
//获取模块代码
doBuild(compilation, callback) {
+ this.getSource(this.resource, compilation, (err, source) => {
+ this._source = source;
+ callback();
+ });
}
+ getSource(resource, compilation, callback) {
+ let { module: { rules } } = compilation.options;
+ let loaders = [];
+ for (let i = 0; i < rules.length; i++) {
+ let rule = rules[i];
+ if (rule.test.test(resource)) {
+ let useLoaders = rule.use;
+ loaders = [...loaders, ...useLoaders];
+ }
+ }
+ loaders = loaders.map(loader => require.resolve(path.posix.join(this.context, 'loaders', loader)));
+ let source = runLoaders({
+ resource,
+ loaders,
+ context: {},
+ readResource: fs
+ }, function (err, result) {
+ callback(err, result);
+ });
+ return source;
}
}
module.exports = NormalModule;
loaders\less-loader.js
var less = require('less');
module.exports = function (source) {
let css;
less.render(source, (err, output) => {
css = output.css;
});
return css;
}
loaders\style-loader.js
module.exports = function (source) {
let str = `
let style = document.createElement('style');
style.innerHTML = ${JSON.stringify(source)};
document.head.appendChild(style);
`;
return str;
}
src\index.less
@color:red;
body{
background-color:@color;
}
webpack\loader-runner.js
const fs = require('fs');
const path = require('path');
const readFile = fs.readFile.bind(fs);
const PATH_QUERY_FRAGMENT_REGEXP = /^([^?#]*)(\?[^#]*)?(#.*)?$/;
function parsePathQueryFragment(resource){//resource =./src/index.js?name=zhufeng#top
let result = PATH_QUERY_FRAGMENT_REGEXP.exec(resource);
return {
path:result[1], //路径名 ./src/index.js
query:result[2], // ?name=zhufeng
fragment:result[3]// #top
}
}
function loadLoader(loaderObject){
let normal = require(loaderObject.path);
loaderObject.normal = normal;
loaderObject.pitch = normal.pitch;
loaderObject.raw = normal.raw;
}
function convertArgs(args,raw){
if(raw&&!Buffer.isBuffer(args[0])){//如果这个loader需要 buffer,args[0]不是,需要转成buffer
args[0] = Buffer.from(args[0],'utf8');
}else if(!raw && Buffer.isBuffer(args[0])){
args[0] = args[0].toString('utf8');
}
}
//loader绝对路径 C:\aproject\zhufeng202009webpack\3.loader\loaders\inline-loader1.js
function createLoaderObject(loader){
let obj = {
path:'',//当前loader的绝对路径
query:'',//当前loader的查询参数
fragment:'',//当前loader的片段
normal:null,//当前loader的normal函数
pitch:null,//当前loader的pitch函数
raw:null,//是否是Buffer
data:{},//自定义对象 每个loader都会有一个data自定义对象
pitchExecuted:false,//当前 loader的pitch函数已经执行过了,不需要再执行了
normalExecuted:false//当前loader的normal函数已经执行过了,不需要再执行
}
Object.defineProperty(obj,'request',{
get(){
return obj.path + obj.query+obj.fragment;
},
set(value){
let splittedRequest = parsePathQueryFragment(value);
obj.path = splittedRequest.path;
obj.query = splittedRequest.query;
obj.fragment = splittedRequest.fragment;
}
});
obj.request = loader;
return obj;
}
function processResource(options,loaderContext,callback){
//重置loaderIndex 改为loader长度减1
loaderContext.loaderIndex = loaderContext.loaders.length-1;
let resourcePath = loaderContext.resourcePath;
//调用 fs.readFile方法读取资源内容
options.readResource(resourcePath,function(err,buffer){
if(err) return callback(error);
options.resourceBuffer = buffer;//resourceBuffer放的是资源的原始内容
iterateNormalLoaders(options,loaderContext,[buffer],callback);
});
}
function iterateNormalLoaders(options,loaderContext,args,callback){
if(loaderContext.loaderIndex<0){//如果正常的normal loader全部执行完了
return callback(null,args);
}
let currentLoaderObject = loaderContext.loaders[loaderContext.loaderIndex];
//如果说当这个normal已经执行过了,让索引减少1
if(currentLoaderObject.normalExecuted){
loaderContext.loaderIndex--;
return iterateNormalLoaders(options,loaderContext,args,callback)
}
let normalFn = currentLoaderObject.normal;
currentLoaderObject.normalExecuted=true;
convertArgs(args,currentLoaderObject.raw);
runSyncOrAsync(normalFn,loaderContext,args,function(err){
if(err) return callback(err);
let args = Array.prototype.slice.call(arguments,1);
iterateNormalLoaders(options,loaderContext,args,callback);
});
}
function iteratePitchingLoaders(options,loaderContext,callback){
if(loaderContext.loaderIndex>=loaderContext.loaders.length){
return processResource(options,loaderContext,callback);
}
//获取当前的loader loaderIndex=0 loader1
let currentLoaderObject = loaderContext.loaders[loaderContext.loaderIndex];
if(currentLoaderObject.pitchExecuted){
loaderContext.loaderIndex++;
return iteratePitchingLoaders(options,loaderContext,callback)
}
loadLoader(currentLoaderObject);
let pitchFunction = currentLoaderObject.pitch;
currentLoaderObject.pitchExecuted = true;
if(!pitchFunction){
return iteratePitchingLoaders(options,loaderContext,callback)
}
runSyncOrAsync(
pitchFunction,//要执行的pitch函数
loaderContext,//上下文对象
//这是要传递给pitchFunction的参数数组
[loaderContext.remainingRequest,loaderContext.previousRequest,loaderContext.data={}],
function(err,...args){
if(args.length>0){//如果 args有值,说明这个pitch有返回值
loaderContext.loaderIndex--;//索引减1,开始回退了
iterateNormalLoaders(options,loaderContext,args,callback);
}else{//如果没有返回值,则执行下一个loader的pitch函数
iteratePitchingLoaders(options,loaderContext,callback)
}
}
);
}
function runSyncOrAsync(fn,context,args,callback){
let isSync = true;//默认是同步
let isDone = false;//是否完成,是否执行过此函数了,默认是false
//调用context.async this.async 可以把同步把异步,表示这个loader里的代码是异步的
context.async = function(){
isSync = false;//改为异步
return innerCallback;
}
const innerCallback = context.callback = function(){
isDone = true;//表示当前函数已经完成
isSync=false;//改为异步
callback.apply(null,arguments);//执行 callback
}
//第一次fn=pitch1,执行pitch1
let result = fn.apply(context,args);
//在执行pitch2的时候,还没有执行到pitch1 这行代码
if(isSync){
isDone = true;
return callback(null,result);
}
}
exports.runLoaders = function(options,callback){
//要加载的资源的绝对路径 C:\aproject\zhufeng202009webpack\3.loader\src\index.js
let resource = options.resource||'';
//loaders的数组 loader的绝对路径的数组
let loaders = options.loaders ||[];
//loader执行时候的上下文对象 这个对象将会成为loader执行的时候的this指针
let loaderContext = {};
//此方法用来读文件的
let readResource = options.readResource|| readFile;
let splittedResource = parsePathQueryFragment(resource);
let resourcePath = splittedResource.path;//文件路径
let resourceQuery = splittedResource.query;//查询参数
let resourceFragment = splittedResource.fragment;//片段
let contextDirectory = path.dirname(resourcePath);//此文件所在的上下文目录
//准备loader对象数组
loaders=loaders.map(createLoaderObject);
//要加载的资源的所在目录
loaderContext.context = contextDirectory;
loaderContext.loaderIndex = 0;//当前的 loader的索引
loaderContext.loaders = loaders;
loaderContext.resourcePath = resourcePath;
loaderContext.resourceQuery = resourceQuery;
loaderContext.resourceFragment = resourceFragment;
loaderContext.async = null;//是一个方法,可以loader的执行从同步改成异步
loaderContext.callback = null;//调用下一个loader
//loaderContext.request代表要加载的资源 ./src/index.js路径里不包含loader
Object.defineProperty(loaderContext,'resource',{
get(){
return loaderContext.resourcePath+loaderContext.resourceQuery+loaderContext.resourceFragment;
}
});
//request =loader1!loader2!loader3!resource.js
Object.defineProperty(loaderContext,'request',{
get(){
return loaderContext.loaders.map(l=>l.request).concat(loaderContext.resource).join('!')
}
});
//剩下的loader 从当前的下一个loader开始取,加上resource
Object.defineProperty(loaderContext,'remainingRequest',{
get(){
return loaderContext.loaders.slice(loaderContext.loaderIndex+1).map(l=>l.request).concat(loaderContext.resource).join('!')
}
});
//当前loader 从当前的loader开始取,加上resource
Object.defineProperty(loaderContext,'currentRequest',{
get(){
return loaderContext.loaders.slice(loaderContext.loaderIndex).map(l=>l.request).concat(loaderContext.resource).join('!')
}
});
//之前loader
Object.defineProperty(loaderContext,'previousRequest',{
get(){
return loaderContext.loaders.slice(0,loaderContext.loaderIndex).map(l=>l.request)
}
});
//当前loader的query
Object.defineProperty(loaderContext,'query',{
get(){
let loader = loaderContext.loaders[loaderContext.loaderIndex];
return loader.options||loader.query;
}
});
//当前loader的data
Object.defineProperty(loaderContext,'data',{
get(){
let loader = loaderContext.loaders[loaderContext.loaderIndex];
return loader.data;
}
});
let processOptions = {
resourceBuffer :null,//最后我们会把loader执行的Buffer结果放在这里
readResource
}
iteratePitchingLoaders(processOptions,loaderContext,function(err,result){
if(err){
return callback(err,{});
}
callback(null,{
result,
resourceBuffer:processOptions.resourceBuffer
});
});
}