Open System Interconnection,适用于所有的网络



网络接口层是TCP/IP模型的最底层,负责接收从上一层交来的数据报并将数据报通过底层的物理网络发送出去,比较常见的就是设备的驱动程序,此层没有特定的协议 网络接口层又分为物理层和数据链路层
计算机在传递数据的时候传递的都是0和1的数字,而物理层关心的是用什么信号来表示0和1,是否可以双向通信,最初的连接如何建立以及完成连接如何终止,物理层是为数据传输提供可靠的环境。

数据链路层们于物理层和互联网层之间,用来向网络层提供数据,就是把源计算机网络层传过来的信息传递给目标主机。


交换机是靠MAC来寻址的,而因为MAC地址是无层次的,所以要靠IP地址来确认计算机的位置,这就是选址


在能够选择的多条道路之间选择一条最短的路径就是路由的工作

在网络中,每台计算机都有一个唯一的地址,方便别人找到它,这个地址称为IP地址。





私有IP
其他范围的IP均为公有IP地址
子网掩码(subnet mask)又叫子网络遮罩,它是一种用来指明一个IP地址的哪些位标识的是主机所在的子网,以及哪些位标识的是主机位的掩码。 子网掩码不能单独存在,它必须结合IP地址一起使用。 子网掩码只有一个作用,就是将某个IP地址划分成网络地址和主机地址两部分。

位于应用层和网络接口层之间

提供了一种端到端的连接




首部长度:TCP 首部的长度,单位为 4 字节。如果没有可选字段,那么这里的值就是 5。表示 TCP 首部的长度为 20 字节。

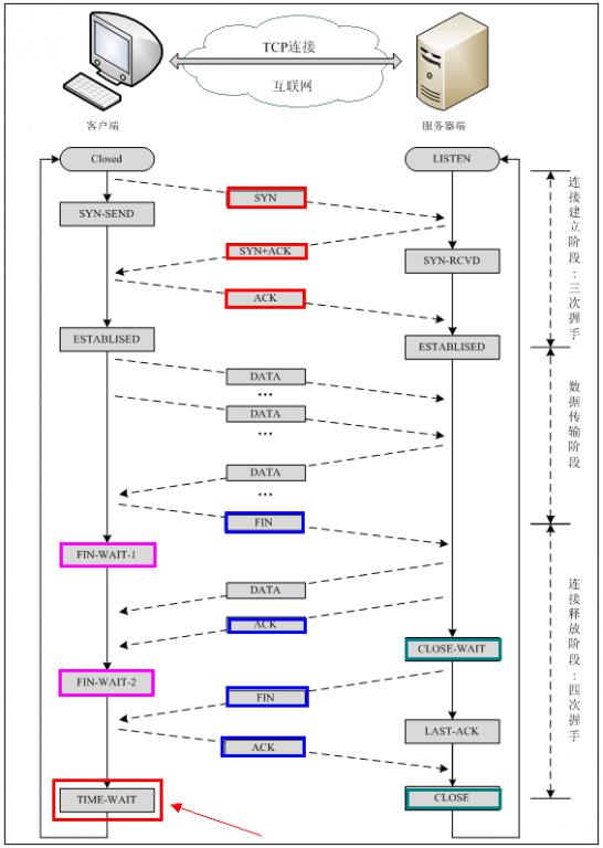
控制位 TCP的连接、传输和断开都受这六个控制位的指挥











DNS是Domain Name Service的缩写,DNS服务器进行域名和与之对应的IP地址转换的服务器


数据->传输层(包)->网络层(段Segment)->数据链路层(帧)





