

const NoFlags = 0b000;//没有Effect
const HasEffect = 0b001;//有Effect
const Layout = 0b010;//useLayoutEffect
const Passive = 0b100;//useEffect
let layoutTag = HasEffect|Layout; //0b011
if((layoutTag & Layout) !== NoFlags){
console.log('useLayoutEffect');
}
let tag = HasEffect|Passive; //0b101
if((tag & Passive) !== NoFlags){
console.log('useEffect');
}

VirtualDOM节点内部表示为一个Fiberlet virtualDOM = (
<div key="A">
<div key="B1">B1</div>
<div key="B2">B2</div>
</div>
)


function dispatchAction(queue, action) {
const update = { action, next: null };
const pending = queue.pending;
if (pending === null) {
update.next = update;
} else {
update.next = pending.next;
pending.next = update;
}
queue.pending = update;
}
let queue = { pending: null };
dispatchAction(queue, 'action1');
dispatchAction(queue, 'action2');
dispatchAction(queue, 'action3');
const pendingQueue = queue.pending;
if (pendingQueue !== null) {
const first = pendingQueue.next;
let update = first;
do {
const action = update.action;
console.log(action);
update = update.next;
} while (update !== null && update !== first);
}


src\index.js
import * as React from 'react';
import * as ReactDOM from 'react-dom';
const reducer = (state, action) => {
if (action.type === 'add')
return state + 1;
else
return state;
}
function Counter() {
const [number, setNumber] = useReducer(reducer, 0);
return (
<div onClick={() => {setNumber({ type: 'add' })}}>{number}</div>
)
}
ReactDOM.render(<Counter/>,document.getElementById('root'));
src\index.js
import * as React from 'react';
import { IndeterminateComponent } from './ReactWorkTags';
import {render} from './ReactFiberWorkLoop';
import {useReducer} from './ReactFiberHooks'
const reducer = (state, action) => {
if (action.type === 'add')
return state + 1;
else
return state;
}
function Counter() {
const [number, setNumber] = useReducer(reducer, 0);
return (
<div onClick={() => {setNumber({ type: 'add' })}}>{number}</div>
)
}
let workInProgress = {
tag:IndeterminateComponent,
type: Counter,
alternate:null
}
render(workInProgress);
src\ReactWorkTags.js
export const FunctionComponent = 0;
export const ClassComponent = 1;
export const IndeterminateComponent = 2;
export const HostRoot = 3;
export const HostComponent = 5;
src\ReactFiberWorkLoop.js
import {beginWork} from './ReactFiberBeginWork';
let workInProgress;
export function workLoop(){
while(workInProgress){
workInProgress = performUnitOfWork(workInProgress);
}
}
export function performUnitOfWork(unitOfWork){
let current = unitOfWork.alternate;
return beginWork(current,unitOfWork);
}
export function render(fiber){
workInProgress=fiber;
workLoop();
}
ReactFiberBeginWork.js
import { IndeterminateComponent,FunctionComponent,HostComponent} from './ReactWorkTags';
import { renderWithHooks } from './ReactFiberHooks';
export function beginWork(current, workInProgress) {
switch (workInProgress.tag) {
case IndeterminateComponent: {
return mountIndeterminateComponent(
current,
workInProgress,
workInProgress.type,
);
}
default:
break;
}
}
export function mountIndeterminateComponent(_current, workInProgress, Component) {
let value = renderWithHooks(_current,workInProgress,Component);
window.counter = value;
console.log('Counter的render结果 ', value.props.children);
workInProgress.tag = FunctionComponent;
reconcileChildren(null, workInProgress, value);
return workInProgress.child;
}
function reconcileChildren(current, workInProgress, nextChildren) {
let childFiber = {
tag: HostComponent,
type: nextChildren.type
};
workInProgress.child = childFiber;
}
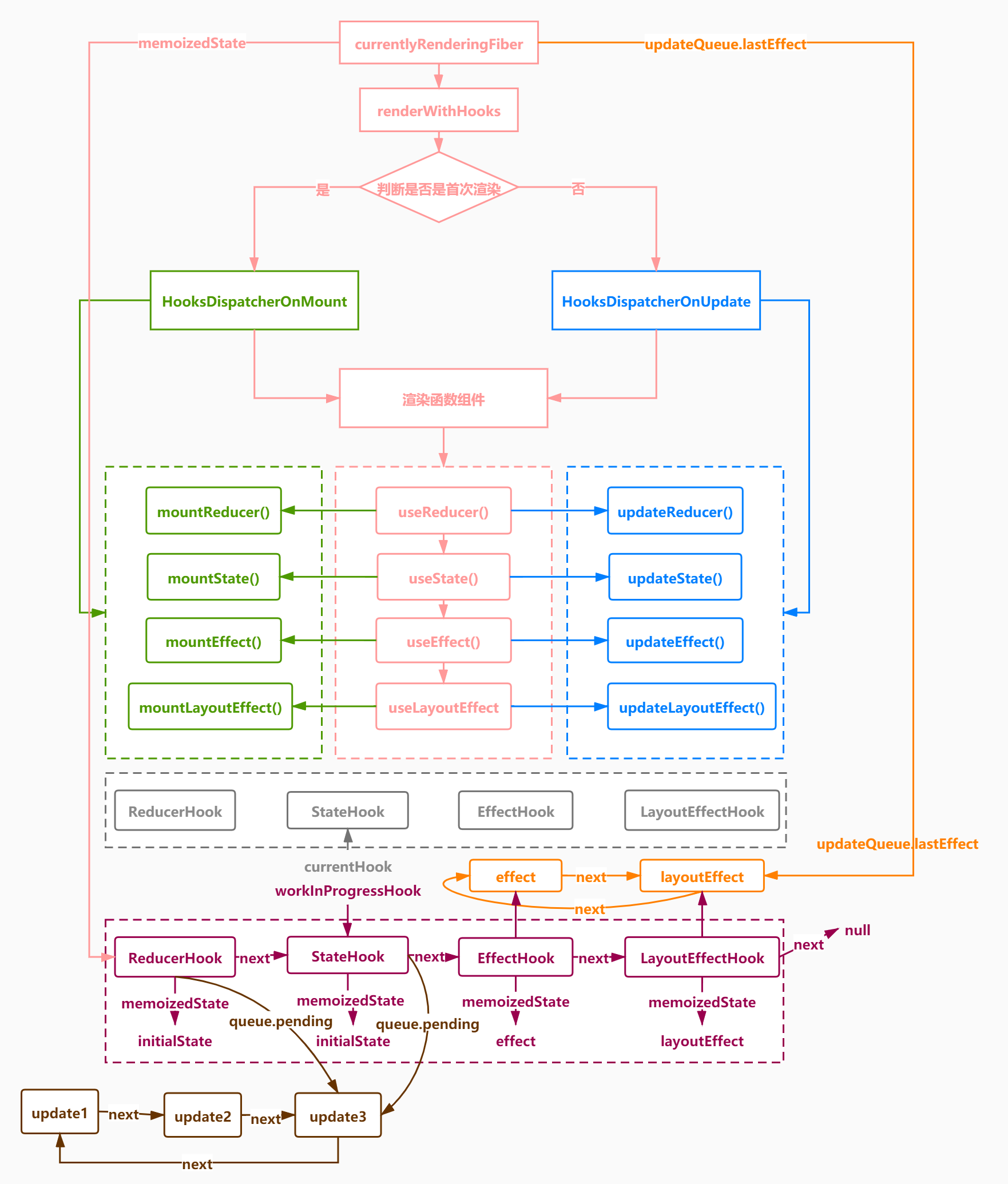
src\ReactFiberHooks.js
let ReactCurrentDispatcher = {
current: null
}
let currentlyRenderingFiber = null;
let workInProgressHook = null;
const HooksDispatcherOnMount = {
useReducer: mountReducer
}
export function useReducer(reducer, initialArg) {
return ReactCurrentDispatcher.current.useReducer(reducer, initialArg);
}
export function renderWithHooks(_current, workInProgress, Component) {
currentlyRenderingFiber = workInProgress;
ReactCurrentDispatcher.current = HooksDispatcherOnMount;
let children = Component();
window.counter = children;
currentlyRenderingFiber = null;
return children;
}
export function mountReducer(reducer, initialArg) {
const hook = mountWorkInProgressHook();
let initialState = initialArg;
hook.memoizedState = initialState;
const queue = (hook.queue = {pending: null, lastRenderedReducer: reducer, lastRenderedState: initialState});
const dispatch = dispatchAction.bind(null,currentlyRenderingFiber,queue);
return [hook.memoizedState, dispatch];
}
export function mountWorkInProgressHook() {
const hook = {
memoizedState: null,
queue: null,
next: null,
};
if (workInProgressHook === null) {
currentlyRenderingFiber.memoizedState = workInProgressHook = hook;
} else {
workInProgressHook = workInProgressHook.next = hook;
}
return workInProgressHook;
}
export function dispatchAction(fiber, queue, action) {
console.log('dispatchAction');
}
src\ReactFiberHooks.js
+import { scheduleUpdateOnFiber } from './ReactFiberWorkLoop';
let ReactCurrentDispatcher = {
current: null
}
let currentlyRenderingFiber = null;
let workInProgressHook = null;
+let currentHook = null;
const HooksDispatcherOnMount = {
useReducer: mountReducer
}
+const HooksDispatcherOnUpdate = {
+ useReducer: updateReducer
+}
export function useReducer(reducer, initialArg) {
return ReactCurrentDispatcher.current.useReducer(reducer, initialArg);
}
export function renderWithHooks(_current, workInProgress, Component) {
currentlyRenderingFiber = workInProgress;
+ workInProgress.memoizedState = null;
- ReactCurrentDispatcher.current = HooksDispatcherOnMount;
+ if (_current !== null) {
+ ReactCurrentDispatcher.current = HooksDispatcherOnUpdate;
+ } else {
+ ReactCurrentDispatcher.current = HooksDispatcherOnMount;
+ }
let children = Component();
window.counter = children;
currentlyRenderingFiber = null;
+ currentHook = null;
+ workInProgressHook = null;
return children;
}
+function updateReducer(reducer) {
+ const hook = updateWorkInProgressHook();
+ const queue = hook.queue;
+ queue.lastRenderedReducer = reducer;
+ const current = currentHook;
+ const pendingQueue = queue.pending;
+ if (pendingQueue !== null) {
+ const first = pendingQueue.next;
+ let newState = current.memoizedState;
+ let update = first;
+ do {
+ const action = update.action;
+ newState = reducer(newState, action);
+ update = update.next;
+ } while (update !== null && update !== first);
+ queue.pending = null;
+ hook.memoizedState = newState;
+ queue.lastRenderedState = newState;
+ }
+ const dispatch = dispatchAction.bind(null,currentlyRenderingFiber,queue);
+ return [hook.memoizedState, dispatch];
+}
+function updateWorkInProgressHook() {
+ let nextCurrentHook;
+ if (currentHook === null) {
+ const current = currentlyRenderingFiber.alternate;
+ nextCurrentHook = current.memoizedState;
+ } else {
+ nextCurrentHook = currentHook.next;
+ }
+ currentHook = nextCurrentHook;
+ const newHook = {
+ memoizedState: currentHook.memoizedState,
+ queue: currentHook.queue,
+ next: null,
+ };
+ if (workInProgressHook === null) {
+ currentlyRenderingFiber.memoizedState = workInProgressHook = newHook;
+ } else {
+ workInProgressHook = workInProgressHook.next = newHook;
+ }
+ return workInProgressHook;
+}
export function mountReducer(reducer, initialArg) {
const hook = mountWorkInProgressHook();
let initialState = initialArg;
hook.memoizedState = initialState;
const queue = (hook.queue = {pending: null, lastRenderedReducer: reducer, lastRenderedState: initialState});
const dispatch = dispatchAction.bind(null,currentlyRenderingFiber,queue);
return [hook.memoizedState, dispatch];
}
export function mountWorkInProgressHook() {
const hook = {
memoizedState: null,
queue: null,
next: null,
};
if (workInProgressHook === null) {
currentlyRenderingFiber.memoizedState = workInProgressHook = hook;
} else {
workInProgressHook = workInProgressHook.next = hook;
}
return workInProgressHook;
}
export function dispatchAction(fiber, queue, action) {
+ const update = { action, next: null };
+ const pending = queue.pending;
+ if (pending === null) {
+ update.next = update;
+ } else {
+ update.next = pending.next;
+ pending.next = update;
+ }
+ queue.pending = update;
+ const lastRenderedReducer = queue.lastRenderedReducer;
+ const currentState = queue.lastRenderedState;
+ const eagerState = lastRenderedReducer(currentState, action);
+ if (Object.is(eagerState, currentState)) {
+ return
+ }
+ scheduleUpdateOnFiber(fiber);
}
src\ReactFiberWorkLoop.js
import { beginWork } from './ReactFiberBeginWork';
let workInProgress;
export function workLoop() {
while (workInProgress) {
workInProgress = performUnitOfWork(workInProgress);
}
}
export function performUnitOfWork(unitOfWork) {
let current = unitOfWork.alternate;
return beginWork(current, unitOfWork);
}
+export function scheduleUpdateOnFiber(fiber) {
+ let newFiber = {
+ ...fiber,
+ alternate: fiber
+ }
+ workInProgress = newFiber;
+ workLoop();
}
export function render(fiber) {
workInProgress = fiber;
workLoop();
}
src\ReactFiberBeginWork.js
import { IndeterminateComponent, FunctionComponent, HostComponent } from './ReactWorkTags';
import { renderWithHooks } from './ReactFiberHooks';
export function beginWork(current, workInProgress) {
+ if (current !== null) {
+ switch (workInProgress.tag) {
+ case FunctionComponent: {
+ const Component = workInProgress.type;
+ return updateFunctionComponent(
+ current,
+ workInProgress,
+ Component,
+ );
+ }
+ default:
+ break;
+ }
+ } else {
switch (workInProgress.tag) {
case IndeterminateComponent: {
return mountIndeterminateComponent(
current,
workInProgress,
workInProgress.type,
);
}
default:
break;
}
}
}
+function updateFunctionComponent(current,workInProgress,Component){
+ let nextChildren = renderWithHooks(current,workInProgress,Component);
+ window.counter = nextChildren;
+ console.log('Counter的render结果 ', nextChildren.props.children);
+ reconcileChildren(current, workInProgress, nextChildren);
+ return workInProgress.child;
+}
export function mountIndeterminateComponent(_current, workInProgress, Component) {
let value = renderWithHooks(_current, workInProgress, Component);
window.counter = value;
console.log('Counter的render结果 ', value.props.children);
workInProgress.tag = FunctionComponent;
reconcileChildren(null, workInProgress, value);
return workInProgress.child;
}
function reconcileChildren(current, workInProgress, nextChildren) {
let childFiber = {
tag: HostComponent,
type: nextChildren.type
};
workInProgress.child = childFiber;
}
src\index.js
import * as React from 'react';
import { IndeterminateComponent } from './ReactWorkTags';
import {render} from './ReactFiberWorkLoop';
+import {useReducer,useState} from './ReactFiberHooks'
function Counter() {
+ const [number, setNumber] = useState(0);
return (
+ <div onClick={() => {setNumber(number+1)}}>{number}</div>
)
}
let workInProgress = {
tag:IndeterminateComponent,
type: Counter,
alternate:null
}
render(workInProgress);
src\ReactFiberHooks.js
import { scheduleUpdateOnFiber } from './ReactFiberWorkLoop';
let ReactCurrentDispatcher = {
current: null
}
let currentlyRenderingFiber = null;
let workInProgressHook = null;
let currentHook = null;
const HooksDispatcherOnMount = {
useReducer: mountReducer,
+ useState: mountState
}
const HooksDispatcherOnUpdate = {
useReducer: updateReducer,
+ useState: updateState
}
+function mountState(initialState) {
+ const hook = mountWorkInProgressHook();
+ hook.memoizedState = initialState;
+ const queue = (hook.queue = { pending: null,lastRenderedReducer: basicStateReducer, lastRenderedState: initialState });
+ const dispatch = dispatchAction.bind(null, currentlyRenderingFiber, queue)
+ return [hook.memoizedState, dispatch];
+}
+
+function basicStateReducer(state, action) {
+ return typeof action === 'function' ? action(state) : action;
+}
+
+function updateState(initialState) {
+ return updateReducer(basicStateReducer, initialState);
+}
+
+export function useState(initialState) {
+ return ReactCurrentDispatcher.current.useState(initialState);
+}
export function useReducer(reducer, initialArg) {
return ReactCurrentDispatcher.current.useReducer(reducer, initialArg);
}
export function renderWithHooks(_current, workInProgress, Component) {
currentlyRenderingFiber = workInProgress;
workInProgress.memoizedState = null;
if (_current !== null) {
ReactCurrentDispatcher.current = HooksDispatcherOnUpdate;
} else {
ReactCurrentDispatcher.current = HooksDispatcherOnMount;
}
let children = Component();
window.counter = children;
currentlyRenderingFiber = null;
currentHook = null;
workInProgressHook = null;
return children;
}
function updateReducer(reducer) {
const hook = updateWorkInProgressHook();
const queue = hook.queue;
queue.lastRenderedReducer = reducer;
const current = currentHook;
const pendingQueue = queue.pending;
if (pendingQueue !== null) {
const first = pendingQueue.next;
let newState = current.memoizedState;
let update = first;
do {
const action = update.action;
newState = reducer(newState, action);
update = update.next;
} while (update !== null && update !== first);
queue.pending = null;
hook.memoizedState = newState;
queue.lastRenderedState = newState;
}
const dispatch = dispatchAction.bind(null,currentlyRenderingFiber,queue);
return [hook.memoizedState, dispatch];
}
function updateWorkInProgressHook() {
let nextCurrentHook;
if (currentHook === null) {
const current = currentlyRenderingFiber.alternate;
nextCurrentHook = current.memoizedState;
} else {
nextCurrentHook = currentHook.next;
}
currentHook = nextCurrentHook;
const newHook = {
memoizedState: currentHook.memoizedState,
queue: currentHook.queue,
next: null,
};
if (workInProgressHook === null) {
currentlyRenderingFiber.memoizedState = workInProgressHook = newHook;
} else {
workInProgressHook = workInProgressHook.next = newHook;
}
return workInProgressHook;
}
export function mountReducer(reducer, initialArg) {
const hook = mountWorkInProgressHook();
let initialState = initialArg;
hook.memoizedState = initialState;
const queue = (hook.queue = {pending: null, lastRenderedReducer: reducer, lastRenderedState: initialState});
const dispatch = dispatchAction.bind(null,currentlyRenderingFiber,queue);
return [hook.memoizedState, dispatch];
}
export function mountWorkInProgressHook() {
const hook = {
memoizedState: null,
queue: null,
next: null,
};
if (workInProgressHook === null) {
currentlyRenderingFiber.memoizedState = workInProgressHook = hook;
} else {
workInProgressHook = workInProgressHook.next = hook;
}
return workInProgressHook;
}
export function dispatchAction(fiber, queue, action) {
const update = { action, next: null };
const pending = queue.pending;
if (pending === null) {
update.next = update;
} else {
update.next = pending.next;
pending.next = update;
}
queue.pending = update;
const lastRenderedReducer = queue.lastRenderedReducer;
const currentState = queue.lastRenderedState;
const eagerState = lastRenderedReducer(currentState, action);
if (Object.is(eagerState, currentState)) {
return
}
scheduleUpdateOnFiber(fiber);
}
reconciler

| 类型 | fiberFlags | hookFlags |
|---|---|---|
| useEffect | UpdateEffect或PassiveEffect | HookHasEffect或HookPassive |
| useLayoutEffect | UpdateEffect | HookHasEffect或HookLayout |
| 阶段 | useEffect | useLayoutEffect |
|---|---|---|
| commitBeforeMutationEffects | 调度flushPassiveEffects | 无 |
| commitMutationEffects | 无 | 执行destroy |
| commitLayoutEffects | 注册destroy、create | 执行create |
| commit完成后 | 执行flushPassiveEffects | 无 |
src\index.js
import * as React from 'react';
import { IndeterminateComponent } from './ReactWorkTags';
import {render} from './ReactFiberWorkLoop';
import {useReducer,useState,useEffect} from './ReactFiberHooks'
function Counter() {
const [number, setNumber] = useState(0);
+ useEffect(()=>{
+ console.log('useEffect1');
+ return ()=>{
+ console.log('destroy useEffect1');
+ }
+ });
+ useEffect(()=>{
+ console.log('useEffect2');
+ return ()=>{
+ console.log('destroy useEffect2');
+ }
+ });
+ useEffect(()=>{
+ console.log('useEffect3');
+ return ()=>{
+ console.log('destroy useEffect3');
+ }
});
return (
<div onClick={() => {setNumber(number+1)}}>{number}</div>
)
}
let workInProgress = {
tag:IndeterminateComponent,
type: Counter,
alternate:null,
updateQueue:null
}
render(workInProgress);
useLayoutEffect对应副作用useEffect对应的副作用src\ReactFiberFlags.js
export const NoFlags = /* */ 0b000000000000000000;//0
export const PerformedWork = /* */ 0b000000000000000001;//1
export const Update = /* */ 0b000000000000000100;//4
export const Passive = /* */ 0b000000001000000000;//512
useLayoutEffect创建的effectuseEffect创建的effectsrc\ReactHookEffectTags.js
export const NoFlags = /* */ 0b000;
export const HasEffect = /* */ 0b001;
export const Layout = /* */ 0b010;
export const Passive = /* */ 0b100;
src\ReactFiberHooks.js
import { scheduleUpdateOnFiber } from './ReactFiberWorkLoop';
+import { Update as UpdateEffect, Passive as PassiveEffect } from './ReactFiberFlags';
+import { HasEffect as HookHasEffect, Passive as HookPassive} from './ReactHookEffectTags';
let ReactCurrentDispatcher = {
current: null
}
let currentlyRenderingFiber = null;
let workInProgressHook = null;
let currentHook = null;
const HooksDispatcherOnMount = {
useReducer: mountReducer,
useState: mountState,
+ useEffect: mountEffect
}
const HooksDispatcherOnUpdate = {
useReducer: updateReducer,
useState: updateState,
+ useEffect: updateEffect
}
+export function mountEffect(create, deps) {
+ return mountEffectImpl(
+ UpdateEffect | PassiveEffect,
+ HookPassive,
+ create,
+ deps
+ );
+}
+function mountEffectImpl(fiberFlags, hookFlags, create, deps) {
+ const hook = mountWorkInProgressHook();
+ const nextDeps = deps === undefined ? null : deps;
+ currentlyRenderingFiber.flags |= fiberFlags;
+ hook.memoizedState = pushEffect(
+ HookHasEffect | hookFlags,
+ create,
+ undefined,
+ nextDeps,
+ );
+}
+function pushEffect(tag, create, destroy, deps) {
+ const effect = { tag, create, destroy, deps, next: null};
+ let componentUpdateQueue = (currentlyRenderingFiber.updateQueue);
+ if (componentUpdateQueue === null) {
+ componentUpdateQueue = createFunctionComponentUpdateQueue();
+ currentlyRenderingFiber.updateQueue = componentUpdateQueue;
+ componentUpdateQueue.lastEffect = effect.next = effect;
+ } else {
+ const lastEffect = componentUpdateQueue.lastEffect;
+ if (lastEffect === null) {
+ componentUpdateQueue.lastEffect = effect.next = effect;
+ } else {
+ const firstEffect = lastEffect.next;
+ lastEffect.next = effect;
+ effect.next = firstEffect;
+ componentUpdateQueue.lastEffect = effect;
+ }
+ }
+ return effect;
+}
+function createFunctionComponentUpdateQueue() {
+ return {
+ lastEffect: null,
+ };
+}
+export function updateEffect(create, deps,) {
+ return updateEffectImpl(
+ PassiveEffect,
+ HookPassive,
+ create,
+ deps,
+ );
+}
+function updateEffectImpl(fiberFlags, hookFlags, create, deps) {
+ const hook = updateWorkInProgressHook();
+ const nextDeps = deps === undefined ? null : deps;
+ let destroy = undefined;
+ if (currentHook !== null) {
+ const prevEffect = currentHook.memoizedState;
+ destroy = prevEffect.destroy;
+ if (nextDeps !== null) {
+ const prevDeps = prevEffect.deps;
+ if (areHookInputsEqual(nextDeps, prevDeps)) {
+ pushEffect(hookFlags, create, destroy, nextDeps);
+ return;
+ }
+ }
+ }
+ currentlyRenderingFiber.flags |= fiberFlags;
+ hook.memoizedState = pushEffect(HookHasEffect | hookFlags, create, destroy, nextDeps)
+}
+function areHookInputsEqual(nextDeps, prevDeps) {
+ if (prevDeps === null) {
+ return false;
+ }
+ for (let i = 0; i < prevDeps.length && i < nextDeps.length; i++) {
+ if (Object.is(nextDeps[i], prevDeps[i])) {
+ continue;
+ }
+ return false;
+ }
+ return true;
+}
+function mountState(initialState) {
+ const hook = mountWorkInProgressHook();
+ hook.memoizedState = initialState;
+ const queue = (hook.queue = { pending: null,lastRenderedReducer: basicStateReducer, lastRenderedState: initialState });
+ const dispatch = dispatchAction.bind(null, currentlyRenderingFiber, queue)
+ return [hook.memoizedState, dispatch];
+}
+export function useEffect(reducer, initialArg) {
+ return ReactCurrentDispatcher.current.useEffect(reducer, initialArg);
+}
function basicStateReducer(state, action) {
return typeof action === 'function' ? action(state) : action;
}
function updateState(initialState) {
return updateReducer(basicStateReducer, initialState);
}
export function useState(initialState) {
return ReactCurrentDispatcher.current.useState(initialState);
}
export function useReducer(reducer, initialArg) {
return ReactCurrentDispatcher.current.useReducer(reducer, initialArg);
}
export function renderWithHooks(_current, workInProgress, Component) {
currentlyRenderingFiber = workInProgress;
workInProgress.memoizedState = null;
+ workInProgress.updateQueue = null;
if (_current !== null) {
ReactCurrentDispatcher.current = HooksDispatcherOnUpdate;
} else {
ReactCurrentDispatcher.current = HooksDispatcherOnMount;
}
let children = Component();
window.counter = children;
currentlyRenderingFiber = null;
currentHook = null;
workInProgressHook = null;
return children;
}
function updateReducer(reducer) {
const hook = updateWorkInProgressHook();
const queue = hook.queue;
queue.lastRenderedReducer = reducer;
const current = currentHook;;
const pendingQueue = queue.pending;
if (pendingQueue !== null) {
const first = pendingQueue.next;
let newState = current.memoizedState;
let update = first;
do {
const action = update.action;
newState = reducer(newState, action);
update = update.next;
} while (update !== null && update !== first);
queue.pending = null;
hook.memoizedState = newState;
queue.lastRenderedState = newState;
}
const dispatch = dispatchAction.bind(null,currentlyRenderingFiber,queue);
return [hook.memoizedState, dispatch];
}
function updateWorkInProgressHook() {
let nextCurrentHook;
if (currentHook === null) {
const current = currentlyRenderingFiber.alternate;
nextCurrentHook = current.memoizedState;
} else {
nextCurrentHook = currentHook.next;
}
currentHook = nextCurrentHook;
const newHook = {
memoizedState: currentHook.memoizedState,
queue: currentHook.queue,
next: null,
};
if (workInProgressHook === null) {
currentlyRenderingFiber.memoizedState = workInProgressHook = newHook;
} else {
workInProgressHook = workInProgressHook.next = newHook;
}
return workInProgressHook;
}
export function mountReducer(reducer, initialArg) {
const hook = mountWorkInProgressHook();
let initialState = initialArg;
hook.memoizedState = initialState;
const queue = (hook.queue = {pending: null, lastRenderedReducer: reducer, lastRenderedState: initialState});
const dispatch = dispatchAction.bind(null,currentlyRenderingFiber,queue);
return [hook.memoizedState, dispatch];
}
export function mountWorkInProgressHook() {
const hook = {
memoizedState: null,
queue: null,
next: null,
};
if (workInProgressHook === null) {
currentlyRenderingFiber.memoizedState = workInProgressHook = hook;
} else {
workInProgressHook = workInProgressHook.next = hook;
}
return workInProgressHook;
}
export function dispatchAction(fiber, queue, action) {
const update = { action, next: null };
const pending = queue.pending;
if (pending === null) {
update.next = update;
} else {
update.next = pending.next;
pending.next = update;
}
queue.pending = update;
const lastRenderedReducer = queue.lastRenderedReducer;
const currentState = queue.lastRenderedState;
const eagerState = lastRenderedReducer(currentState, action);
if (Object.is(eagerState, currentState)) {
return
}
scheduleUpdateOnFiber(fiber);
}
src\ReactFiberWorkLoop.js
import { beginWork } from './ReactFiberBeginWork';
+import {Update, Passive, NoFlags } from './ReactFiberFlags';
+import { commitLifeCycles as commitLayoutEffectOnFiber } from './ReactFiberCommitWork';
let workInProgress;
+let finishedWork = null
+let pendingPassiveHookEffectsMount = [];
+let pendingPassiveHookEffectsUnmount = [];
export function workLoop() {
while (workInProgress) {
workInProgress = performUnitOfWork(workInProgress);
}
+ commitRoot();
}
+function commitRoot() {
+ if (!finishedWork) return;
+ commitBeforeMutationEffects();
+ commitMutationEffects();
+ commitLayoutEffects();
+}
+export function enqueuePendingPassiveHookEffectMount(fiber, effect,) {
+ pendingPassiveHookEffectsMount.push(effect, fiber);
+}
+
+export function enqueuePendingPassiveHookEffectUnmount(fiber, effect) {
+ pendingPassiveHookEffectsUnmount.push(effect, fiber);
+}
+function commitLayoutEffects() {
+ const flags = finishedWork.flags;
+ if (flags & Update) {
+ const current = finishedWork.alternate;
+ commitLayoutEffectOnFiber(finishedWork, current, finishedWork);
+ }
+}
+function commitMutationEffects() {
+
+}
+
+function commitBeforeMutationEffects() {
+ const flags = finishedWork.flags;
+ if ((flags & Passive) !== NoFlags) {
+ setTimeout(flushPassiveEffects);
+ }
+}
+function flushPassiveEffects() {
+ const unmountEffects = pendingPassiveHookEffectsUnmount;
+ pendingPassiveHookEffectsUnmount = [];
+ for (let i = 0; i < unmountEffects.length; i += 2) {
+ const effect = unmountEffects[i];
+ const destroy = effect.destroy;
+ effect.destroy = undefined;
+ if (typeof destroy === 'function') {
+ destroy();
+ }
+ }
+
+ const mountEffects = pendingPassiveHookEffectsMount;
+ pendingPassiveHookEffectsMount = [];
+ for (let i = 0; i < mountEffects.length; i += 2) {
+ const effect = mountEffects[i]
+ const create = effect.create;
+ effect.destroy = create();
+ }
+}
export function performUnitOfWork(unitOfWork) {
let current = unitOfWork.alternate;
return beginWork(current, unitOfWork);
}
export function scheduleUpdateOnFiber(fiber) {
let newFiber = {
...fiber,
alternate: fiber
}
+ finishedWork = workInProgress = newFiber;
workLoop();
}
export function render(fiber) {
+ finishedWork = workInProgress = fiber;
workLoop();
}
src\ReactFiberCommitWork.js
import { FunctionComponent } from './ReactWorkTags';
import {
Layout as HookLayout, HasEffect as HookHasEffect,
Passive as HookPassive, NoFlags as NoHookEffect
} from './ReactHookEffectTags';
import {
enqueuePendingPassiveHookEffectMount,
enqueuePendingPassiveHookEffectUnmount,
} from './ReactFiberWorkLoop';
export function commitLifeCycles(finishedRoot, current, finishedWork) {
switch (finishedWork.tag) {
case FunctionComponent:
schedulePassiveEffects(finishedWork);
break;
default:
break;
}
}
function schedulePassiveEffects(finishedWork) {
const updateQueue = finishedWork.updateQueue;
const lastEffect = updateQueue !== null ? updateQueue.lastEffect : null;
if (lastEffect !== null) {
const firstEffect = lastEffect.next;
let effect = firstEffect;
do {
const { next, tag } = effect;
if ((tag & HookPassive) !== NoHookEffect && (tag & HookHasEffect) !== NoHookEffect) {
enqueuePendingPassiveHookEffectUnmount(finishedWork, effect);
enqueuePendingPassiveHookEffectMount(finishedWork, effect);
}
effect = next;
} while (effect !== firstEffect);
}
}

import * as React from 'react';
import { IndeterminateComponent } from './ReactWorkTags';
import {render} from './ReactFiberWorkLoop';
+import {useReducer,useState,useEffect,useLayoutEffect} from './ReactFiberHooks'
function Counter() {
const [number, setNumber] = useState(0);
useEffect(()=>{
console.log('useEffect1');
return ()=>{
console.log('destroy useEffect1');
}
});
+ useLayoutEffect(()=>{
+ console.log('LayoutEffect2');
+ return ()=>{
+ console.log('destroy LayoutEffect2');
+ }
+ });
useEffect(()=>{
console.log('useEffect3');
return ()=>{
console.log('destroy useEffect3');
}
});
return (
<div onClick={() => {setNumber(number+1)}}>{number}</div>
)
}
let workInProgress = {
tag:IndeterminateComponent,
type: Counter,
alternate:null,
updateQueue:null
}
render(workInProgress);
src\ReactFiberHooks.js
import { scheduleUpdateOnFiber } from './ReactFiberWorkLoop';
import { Update as UpdateEffect, Passive as PassiveEffect } from './ReactFiberFlags';
+import { HasEffect as HookHasEffect, Passive as HookPassive, Layout as HookLayout} from './ReactHookEffectTags';
let ReactCurrentDispatcher = {
current: null
}
let currentlyRenderingFiber = null;
let workInProgressHook = null;
let currentHook = null;
const HooksDispatcherOnMount = {
useReducer: mountReducer,
useState: mountState,
useEffect: mountEffect,
+ useLayoutEffect: mountLayoutEffect,
}
const HooksDispatcherOnUpdate = {
useReducer: updateReducer,
useState: updateState,
useEffect: updateEffect,
+ useLayoutEffect: updateLayoutEffect,
}
+export function useLayoutEffect(reducer, initialArg) {
+ return ReactCurrentDispatcher.current.useLayoutEffect(reducer, initialArg);
+}
+function updateLayoutEffect(create, deps,) {
+ return updateEffectImpl(UpdateEffect, HookLayout, create, deps);
+}
+function mountLayoutEffect(create, deps,) {
+ return mountEffectImpl(UpdateEffect, HookLayout, create, deps);
+}
export function mountEffect(create, deps) {
return mountEffectImpl(
UpdateEffect | PassiveEffect,
HookPassive,
create,
deps
);
}
function mountEffectImpl(fiberFlags, hookFlags, create, deps) {
const hook = mountWorkInProgressHook();
const nextDeps = deps === undefined ? null : deps;
currentlyRenderingFiber.flags |= fiberFlags;
hook.memoizedState = pushEffect(
HookHasEffect | hookFlags,
create,
undefined,
nextDeps,
);
}
function pushEffect(tag, create, destroy, deps) {
const effect = { tag, create, destroy, deps, next: null};
let componentUpdateQueue = (currentlyRenderingFiber.updateQueue);
if (componentUpdateQueue === null) {
componentUpdateQueue = createFunctionComponentUpdateQueue();
currentlyRenderingFiber.updateQueue = componentUpdateQueue;
componentUpdateQueue.lastEffect = effect.next = effect;
} else {
const lastEffect = componentUpdateQueue.lastEffect;
if (lastEffect === null) {
componentUpdateQueue.lastEffect = effect.next = effect;
} else {
const firstEffect = lastEffect.next;
lastEffect.next = effect;
effect.next = firstEffect;
componentUpdateQueue.lastEffect = effect;
}
}
return effect;
}
function createFunctionComponentUpdateQueue() {
return {
lastEffect: null,
};
}
export function updateEffect(create, deps,) {
return updateEffectImpl(
PassiveEffect,
HookPassive,
create,
deps,
);
}
function updateEffectImpl(fiberFlags, hookFlags, create, deps) {
const hook = updateWorkInProgressHook();
const nextDeps = deps === undefined ? null : deps;
let destroy = undefined;
if (currentHook !== null) {
const prevEffect = currentHook.memoizedState;
destroy = prevEffect.destroy;
if (nextDeps !== null) {
const prevDeps = prevEffect.deps;
if (areHookInputsEqual(nextDeps, prevDeps)) {
pushEffect(hookFlags, create, destroy, nextDeps);
return;
}
}
}
currentlyRenderingFiber.flags |= fiberFlags;
hook.memoizedState = pushEffect(HookHasEffect | hookFlags, create, destroy, nextDeps)
}
function areHookInputsEqual(nextDeps, prevDeps) {
if (prevDeps === null) {
return false;
}
for (let i = 0; i < prevDeps.length && i < nextDeps.length; i++) {
if (Object.is(nextDeps[i], prevDeps[i])) {
continue;
}
return false;
}
return true;
}
function mountState(initialState) {
const hook = mountWorkInProgressHook();
hook.memoizedState = initialState;
const queue = (hook.queue = { pending: null,lastRenderedReducer: basicStateReducer, lastRenderedState: initialState });
const dispatch = dispatchAction.bind(null, currentlyRenderingFiber, queue)
return [hook.memoizedState, dispatch];
}
function basicStateReducer(state, action) {
return typeof action === 'function' ? action(state) : action;
}
function updateState(initialState) {
return updateReducer(basicStateReducer, initialState);
}
export function useEffect(reducer, initialArg) {
return ReactCurrentDispatcher.current.useEffect(reducer, initialArg);
}
export function useState(initialState) {
return ReactCurrentDispatcher.current.useState(initialState);
}
export function useReducer(reducer, initialArg) {
return ReactCurrentDispatcher.current.useReducer(reducer, initialArg);
}
export function renderWithHooks(_current, workInProgress, Component) {
currentlyRenderingFiber = workInProgress;
workInProgress.memoizedState = null;
workInProgress.updateQueue = null;
if (_current !== null) {
ReactCurrentDispatcher.current = HooksDispatcherOnUpdate;
} else {
ReactCurrentDispatcher.current = HooksDispatcherOnMount;
}
let children = Component();
window.counter = children;
currentlyRenderingFiber = null;
currentHook = null;
workInProgressHook = null;
return children;
}
function updateReducer(reducer) {
const hook = updateWorkInProgressHook();
const queue = hook.queue;
queue.lastRenderedReducer = reducer;
const current = currentHook;
const pendingQueue = queue.pending;
if (pendingQueue !== null) {
const first = pendingQueue.next;
let newState = current.memoizedState;
let update = first;
do {
const action = update.action;
newState = reducer(newState, action);
update = update.next;
} while (update !== null && update !== first);
queue.pending = null;
hook.memoizedState = newState;
queue.lastRenderedState = newState;
}
const dispatch = dispatchAction.bind(null,currentlyRenderingFiber,queue);
return [hook.memoizedState, dispatch];
}
function updateWorkInProgressHook() {
let nextCurrentHook;
if (currentHook === null) {
const current = currentlyRenderingFiber.alternate;
nextCurrentHook = current.memoizedState;
} else {
nextCurrentHook = currentHook.next;
}
currentHook = nextCurrentHook;
const newHook = {
memoizedState: currentHook.memoizedState,
queue: currentHook.queue,
next: null,
};
if (workInProgressHook === null) {
currentlyRenderingFiber.memoizedState = workInProgressHook = newHook;
} else {
workInProgressHook = workInProgressHook.next = newHook;
}
return workInProgressHook;
}
export function mountReducer(reducer, initialArg) {
const hook = mountWorkInProgressHook();
let initialState = initialArg;
hook.memoizedState = initialState;
const queue = (hook.queue = {pending: null, lastRenderedReducer: reducer, lastRenderedState: initialState});
const dispatch = dispatchAction.bind(null,currentlyRenderingFiber,queue);
return [hook.memoizedState, dispatch];
}
export function mountWorkInProgressHook() {
const hook = {
memoizedState: null,
queue: null,
next: null,
};
if (workInProgressHook === null) {
currentlyRenderingFiber.memoizedState = workInProgressHook = hook;
} else {
workInProgressHook = workInProgressHook.next = hook;
}
return workInProgressHook;
}
export function dispatchAction(fiber, queue, action) {
const update = { action, next: null };
const pending = queue.pending;
if (pending === null) {
update.next = update;
} else {
update.next = pending.next;
pending.next = update;
}
queue.pending = update;
const lastRenderedReducer = queue.lastRenderedReducer;
const currentState = queue.lastRenderedState;
const eagerState = lastRenderedReducer(currentState, action);
if (Object.is(eagerState, currentState)) {
return
}
scheduleUpdateOnFiber(fiber);
}
src\ReactFiberWorkLoop.js
import { beginWork } from './ReactFiberBeginWork';
import {Update, Passive, NoFlags } from './ReactFiberFlags';
import { commitLifeCycles as commitLayoutEffectOnFiber } from './ReactFiberCommitWork';
+import { FunctionComponent } from './ReactWorkTags';
+import { HasEffect as HookHasEffect, Layout as HookLayout } from './ReactHookEffectTags';
let workInProgress;
let finishedWork = null
let pendingPassiveHookEffectsMount = [];
let pendingPassiveHookEffectsUnmount = [];
export function workLoop() {
while (workInProgress) {
workInProgress = performUnitOfWork(workInProgress);
}
commitRoot();
}
function commitRoot() {
if (!finishedWork) return;
commitBeforeMutationEffects();
+ commitMutationEffects();
commitLayoutEffects();
}
export function enqueuePendingPassiveHookEffectMount(fiber, effect,) {
pendingPassiveHookEffectsMount.push(effect, fiber);
}
export function enqueuePendingPassiveHookEffectUnmount(fiber, effect) {
pendingPassiveHookEffectsUnmount.push(effect, fiber);
}
function commitLayoutEffects() {
const flags = finishedWork.flags;
if (flags & Update) {
const current = finishedWork.alternate;
commitLayoutEffectOnFiber(finishedWork, current, finishedWork);
}
}
+function commitMutationEffects() {
+ const flags = finishedWork.flags;
+ const primaryFlags = flags & (Update);
+ switch (primaryFlags) {
+ case Update: {
+ const current = finishedWork.alternate;
+ commitWork(current, finishedWork);
+ break;
+ }
+ default:
+ break;
+ }
+}
+function commitWork(current, finishedWork) {
+ switch (finishedWork.tag) {
+ case FunctionComponent:
+ commitHookEffectListUnmount(
+ HookLayout | HookHasEffect,
+ finishedWork
+ );
+ break;
+ default:
+ break;
+ }
+}
+function commitHookEffectListUnmount(tag, finishedWork) {
+ const updateQueue = finishedWork.updateQueue;
+ const lastEffect = updateQueue !== null ? updateQueue.lastEffect : null;
+ if (lastEffect !== null) {
+ const firstEffect = lastEffect.next;
+ let effect = firstEffect;
+ do {
+ if ((effect.tag & tag) === tag) {
+ const destroy = effect.destroy;
+ effect.destroy = undefined;
+ if (destroy !== undefined) {
+ destroy();
+ }
+ }
+ effect = effect.next;
+ } while (effect !== firstEffect);
+ }
+}
function commitBeforeMutationEffects() {
const flags = finishedWork.flags;
if ((flags & Passive) !== NoFlags) {
setTimeout(flushPassiveEffects);
}
}
function flushPassiveEffects() {
const unmountEffects = pendingPassiveHookEffectsUnmount;
pendingPassiveHookEffectsUnmount = [];
for (let i = 0; i < unmountEffects.length; i += 2) {
const effect = unmountEffects[i];
const destroy = effect.destroy;
effect.destroy = undefined;
if (typeof destroy === 'function') {
destroy();
}
}
const mountEffects = pendingPassiveHookEffectsMount;
pendingPassiveHookEffectsMount = [];
for (let i = 0; i < mountEffects.length; i += 2) {
const effect = mountEffects[i]
const create = effect.create;
effect.destroy = create();
}
}
export function performUnitOfWork(unitOfWork) {
let current = unitOfWork.alternate;
return beginWork(current, unitOfWork);
}
export function scheduleUpdateOnFiber(fiber) {
let newFiber = {
...fiber,
alternate: fiber
}
finishedWork = workInProgress = newFiber;
workLoop();
}
export function render(fiber) {
finishedWork = workInProgress = fiber;
workLoop();
}
src\ReactFiberCommitWork.js
import { FunctionComponent } from './ReactWorkTags';
import {
Layout as HookLayout, HasEffect as HookHasEffect,
Passive as HookPassive, NoFlags as NoHookEffect
} from './ReactHookEffectTags';
import {
enqueuePendingPassiveHookEffectMount,
enqueuePendingPassiveHookEffectUnmount,
} from './ReactFiberWorkLoop';
export function commitLifeCycles(finishedRoot, current, finishedWork) {
switch (finishedWork.tag) {
case FunctionComponent:
+ commitHookEffectListMount(HookLayout | HookHasEffect, finishedWork);
schedulePassiveEffects(finishedWork);
break;
default:
break;
}
}
+function commitHookEffectListMount(tag, finishedWork) {
+ const updateQueue = finishedWork.updateQueue;
+ const lastEffect = updateQueue !== null ? updateQueue.lastEffect : null;
+ if (lastEffect !== null) {
+ const firstEffect = lastEffect.next;
+ let effect = firstEffect;
+ do {
+ if ((effect.tag & tag) === tag) {
+ const create = effect.create;
+ effect.destroy = create();
+ }
+ effect = effect.next;
+ } while (effect !== firstEffect);
+ }
+}
function schedulePassiveEffects(finishedWork) {
const updateQueue = finishedWork.updateQueue;
const lastEffect = updateQueue !== null ? updateQueue.lastEffect : null;
if (lastEffect !== null) {
const firstEffect = lastEffect.next;
let effect = firstEffect;
do {
const { next, tag } = effect;
if ((tag & HookPassive) !== NoHookEffect && (tag & HookHasEffect) !== NoHookEffect) {
enqueuePendingPassiveHookEffectUnmount(finishedWork, effect);
enqueuePendingPassiveHookEffectMount(finishedWork, effect);
}
effect = next;
} while (effect !== firstEffect);
}
}
import * as React from 'react';
import { IndeterminateComponent } from './ReactWorkTags';
import {render} from './ReactFiberWorkLoop';
+import {useReducer,useState,useEffect,useLayoutEffect,useRef} from './ReactFiberHooks'
function Counter() {
const [number, setNumber] = useState(0);
+ const numberRef = useRef();
useEffect(()=>{
console.log('useEffect1');
+ numberRef.current = number;
setTimeout(()=>{
+ console.log(numberRef.current);
},3000)
});
return (
<div onClick={() => {setNumber(number+1)}}>{number}</div>
)
}
let workInProgress = {
tag:IndeterminateComponent,
type: Counter,
alternate:null,
updateQueue:null
}
render(workInProgress);
src\ReactFiberHooks.js
import { scheduleUpdateOnFiber } from './ReactFiberWorkLoop';
import { Update as UpdateEffect, Passive as PassiveEffect } from './ReactFiberFlags';
import { HasEffect as HookHasEffect, Passive as HookPassive, Layout as HookLayout} from './ReactHookEffectTags';
let ReactCurrentDispatcher = {
current: null
}
let currentlyRenderingFiber = null;
let workInProgressHook = null;
let currentHook = null;
const HooksDispatcherOnMount = {
useReducer: mountReducer,
useState: mountState,
useEffect: mountEffect,
useLayoutEffect: mountLayoutEffect,
+ useRef: mountRef
}
const HooksDispatcherOnUpdate = {
useReducer: updateReducer,
useState: updateState,
useEffect: updateEffect,
useLayoutEffect: updateLayoutEffect,
+ useRef: updateRef
}
+function updateRef(initialValue) {
+ const hook = updateWorkInProgressHook()
+ return hook.memoizedState
+}
+function mountRef(initialValue) {
+ const hook = mountWorkInProgressHook();
+ const ref = { current: initialValue };
+ hook.memoizedState = ref;
+ return ref;
+}
+export function useRef(initialValue) {
+ return ReactCurrentDispatcher.current.useRef(initialValue);
+}
export function useLayoutEffect(reducer, initialArg) {
return ReactCurrentDispatcher.current.useLayoutEffect(reducer, initialArg);
}
function updateLayoutEffect(create, deps,) {
return updateEffectImpl(UpdateEffect, HookLayout, create, deps);
}
function mountLayoutEffect(create, deps,) {
return mountEffectImpl(UpdateEffect, HookLayout, create, deps);
}
export function mountEffect(create, deps) {
return mountEffectImpl(
UpdateEffect | PassiveEffect,
HookPassive,
create,
deps
);
}
function mountEffectImpl(fiberFlags, hookFlags, create, deps) {
const hook = mountWorkInProgressHook();
const nextDeps = deps === undefined ? null : deps;
currentlyRenderingFiber.flags |= fiberFlags;
hook.memoizedState = pushEffect(
HookHasEffect | hookFlags,
create,
undefined,
nextDeps,
);
}
function pushEffect(tag, create, destroy, deps) {
const effect = { tag, create, destroy, deps, next: null};
let componentUpdateQueue = (currentlyRenderingFiber.updateQueue);
if (componentUpdateQueue === null) {
componentUpdateQueue = createFunctionComponentUpdateQueue();
currentlyRenderingFiber.updateQueue = componentUpdateQueue;
componentUpdateQueue.lastEffect = effect.next = effect;
} else {
const lastEffect = componentUpdateQueue.lastEffect;
if (lastEffect === null) {
componentUpdateQueue.lastEffect = effect.next = effect;
} else {
const firstEffect = lastEffect.next;
lastEffect.next = effect;
effect.next = firstEffect;
componentUpdateQueue.lastEffect = effect;
}
}
return effect;
}
function createFunctionComponentUpdateQueue() {
return {
lastEffect: null,
};
}
export function updateEffect(create, deps,) {
return updateEffectImpl(
PassiveEffect,
HookPassive,
create,
deps,
);
}
function updateEffectImpl(fiberFlags, hookFlags, create, deps) {
const hook = updateWorkInProgressHook();
const nextDeps = deps === undefined ? null : deps;
let destroy = undefined;
if (currentHook !== null) {
const prevEffect = currentHook.memoizedState;
destroy = prevEffect.destroy;
if (nextDeps !== null) {
const prevDeps = prevEffect.deps;
if (areHookInputsEqual(nextDeps, prevDeps)) {
pushEffect(hookFlags, create, destroy, nextDeps);
return;
}
}
}
currentlyRenderingFiber.flags |= fiberFlags;
hook.memoizedState = pushEffect(HookHasEffect | hookFlags, create, destroy, nextDeps)
}
function areHookInputsEqual(nextDeps, prevDeps) {
if (prevDeps === null) {
return false;
}
for (let i = 0; i < prevDeps.length && i < nextDeps.length; i++) {
if (Object.is(nextDeps[i], prevDeps[i])) {
continue;
}
return false;
}
return true;
}
function mountState(initialState) {
const hook = mountWorkInProgressHook();
hook.memoizedState = initialState;
const queue = (hook.queue = { pending: null ,lastRenderedReducer: basicStateReducer, lastRenderedState: initialState});
const dispatch = dispatchAction.bind(null, currentlyRenderingFiber, queue)
return [hook.memoizedState, dispatch];
}
function basicStateReducer(state, action) {
return typeof action === 'function' ? action(state) : action;
}
function updateState(initialState) {
return updateReducer(basicStateReducer, initialState);
}
export function useEffect(reducer, initialArg) {
return ReactCurrentDispatcher.current.useEffect(reducer, initialArg);
}
export function useState(initialState) {
return ReactCurrentDispatcher.current.useState(initialState);
}
export function useReducer(reducer, initialArg) {
return ReactCurrentDispatcher.current.useReducer(reducer, initialArg);
}
export function renderWithHooks(_current, workInProgress, Component) {
currentlyRenderingFiber = workInProgress;
workInProgress.memoizedState = null;
workInProgress.updateQueue = null;
if (_current !== null) {
ReactCurrentDispatcher.current = HooksDispatcherOnUpdate;
} else {
ReactCurrentDispatcher.current = HooksDispatcherOnMount;
}
let children = Component();
window.counter = children;
currentlyRenderingFiber = null;
currentHook = null;
workInProgressHook = null;
return children;
}
function updateReducer(reducer) {
const hook = updateWorkInProgressHook();
const queue = hook.queue;
queue.lastRenderedReducer = reducer;
const current = currentHook;
const pendingQueue = queue.pending;
if (pendingQueue !== null) {
const first = pendingQueue.next;
let newState = current.memoizedState;
let update = first;
do {
const action = update.action;
newState = reducer(newState, action);
update = update.next;
} while (update !== null && update !== first);
queue.pending = null;
hook.memoizedState = newState;
queue.lastRenderedState = newState;
}
const dispatch = dispatchAction.bind(null,currentlyRenderingFiber,queue);
return [hook.memoizedState, dispatch];
}
function updateWorkInProgressHook() {
let nextCurrentHook;
if (currentHook === null) {
const current = currentlyRenderingFiber.alternate;
nextCurrentHook = current.memoizedState;
} else {
nextCurrentHook = currentHook.next;
}
currentHook = nextCurrentHook;
const newHook = {
memoizedState: currentHook.memoizedState,
queue: currentHook.queue,
next: null,
};
if (workInProgressHook === null) {
currentlyRenderingFiber.memoizedState = workInProgressHook = newHook;
} else {
workInProgressHook = workInProgressHook.next = newHook;
}
return workInProgressHook;
}
export function mountReducer(reducer, initialArg) {
const hook = mountWorkInProgressHook();
let initialState = initialArg;
hook.memoizedState = initialState;
const queue = (hook.queue = {pending: null, lastRenderedReducer: reducer, lastRenderedState: initialState});
const dispatch = dispatchAction.bind(null,currentlyRenderingFiber,queue);
return [hook.memoizedState, dispatch];
}
export function mountWorkInProgressHook() {
const hook = {
memoizedState: null,
queue: null,
next: null,
};
if (workInProgressHook === null) {
currentlyRenderingFiber.memoizedState = workInProgressHook = hook;
} else {
workInProgressHook = workInProgressHook.next = hook;
}
return workInProgressHook;
}
export function dispatchAction(fiber, queue, action) {
const update = { action, next: null };
const pending = queue.pending;
if (pending === null) {
update.next = update;
} else {
update.next = pending.next;
pending.next = update;
}
queue.pending = update;
const lastRenderedReducer = queue.lastRenderedReducer;
const currentState = queue.lastRenderedState;
const eagerState = lastRenderedReducer(currentState, action);
if (Object.is(eagerState, currentState)) {
return
}
scheduleUpdateOnFiber(fiber);
}
import * as React from 'react';
import { IndeterminateComponent } from './ReactWorkTags';
import {render} from './ReactFiberWorkLoop';
+import {useReducer,useState,useEffect,useLayoutEffect,useRef,useMemo} from './ReactFiberHooks'
let lastData;
+function Counter() {
+ const [number, setNumber] = useState(0);
+ const [age, setAge] = useState(0);
+ const data = useMemo(()=>({age}),[age]);
+ console.log("lastData === data",lastData === data);
+ lastData = data;
+ return (
+ <div onClick={() => {setNumber(number+1)}}>{number}</div>
+ )
+}
let workInProgress = {
tag:IndeterminateComponent,
type: Counter,
alternate:null,
updateQueue:null
}
render(workInProgress);
src\ReactFiberHooks.js
import { scheduleUpdateOnFiber } from './ReactFiberWorkLoop';
import { Update as UpdateEffect, Passive as PassiveEffect } from './ReactFiberFlags';
import { HasEffect as HookHasEffect, Passive as HookPassive, Layout as HookLayout} from './ReactHookEffectTags';
let ReactCurrentDispatcher = {
current: null
}
let currentlyRenderingFiber = null;
let workInProgressHook = null;
let currentHook = null;
const HooksDispatcherOnMount = {
useReducer: mountReducer,
useState: mountState,
useEffect: mountEffect,
useLayoutEffect: mountLayoutEffect,
useRef: mountRef,
+ useMemo: mountMemo
}
const HooksDispatcherOnUpdate = {
useReducer: updateReducer,
useState: updateState,
useEffect: updateEffect,
useLayoutEffect: updateLayoutEffect,
useRef: updateRef,
+ useMemo: updateMemo
}
+function mountMemo(nextCreate, deps) {
+ const hook = mountWorkInProgressHook();
+ const nextDeps = deps === undefined ? null : deps;
+ const nextValue = nextCreate();
+ hook.memoizedState = [nextValue, nextDeps];
+ return nextValue;
+}
+function updateMemo(nextCreate,deps) {
+ const hook = updateWorkInProgressHook();
+ const nextDeps = deps === undefined ? null : deps;
+ const prevState = hook.memoizedState;
+ if (prevState !== null) {
+ if (nextDeps !== null) {
+ const prevDeps = prevState[1];
+ if (areHookInputsEqual(nextDeps, prevDeps)) {
+ return prevState[0];
+ }
+ }
+ }
+ const nextValue = nextCreate();
+ hook.memoizedState = [nextValue, nextDeps];
+ return nextValue;
+}
function updateRef(initialValue) {
const hook = updateWorkInProgressHook()
return hook.memoizedState
}
function mountRef(initialValue) {
const hook = mountWorkInProgressHook();
const ref = { current: initialValue };
hook.memoizedState = ref;
return ref;
}
+export function useMemo(nextCreate, deps) {
+ return ReactCurrentDispatcher.current.useMemo(nextCreate, deps);
+}
export function useRef(initialValue) {
return ReactCurrentDispatcher.current.useRef(initialValue);
}
export function useLayoutEffect(reducer, initialArg) {
return ReactCurrentDispatcher.current.useLayoutEffect(reducer, initialArg);
}
function updateLayoutEffect(create, deps,) {
return updateEffectImpl(UpdateEffect, HookLayout, create, deps);
}
function mountLayoutEffect(create, deps,) {
return mountEffectImpl(UpdateEffect, HookLayout, create, deps);
}
export function mountEffect(create, deps) {
return mountEffectImpl(
UpdateEffect | PassiveEffect,
HookPassive,
create,
deps
);
}
function mountEffectImpl(fiberFlags, hookFlags, create, deps) {
const hook = mountWorkInProgressHook();
const nextDeps = deps === undefined ? null : deps;
currentlyRenderingFiber.flags |= fiberFlags;
hook.memoizedState = pushEffect(
HookHasEffect | hookFlags,
create,
undefined,
nextDeps,
);
}
function pushEffect(tag, create, destroy, deps) {
const effect = { tag, create, destroy, deps, next: null};
let componentUpdateQueue = (currentlyRenderingFiber.updateQueue);
if (componentUpdateQueue === null) {
componentUpdateQueue = createFunctionComponentUpdateQueue();
currentlyRenderingFiber.updateQueue = componentUpdateQueue;
componentUpdateQueue.lastEffect = effect.next = effect;
} else {
const lastEffect = componentUpdateQueue.lastEffect;
if (lastEffect === null) {
componentUpdateQueue.lastEffect = effect.next = effect;
} else {
const firstEffect = lastEffect.next;
lastEffect.next = effect;
effect.next = firstEffect;
componentUpdateQueue.lastEffect = effect;
}
}
return effect;
}
function createFunctionComponentUpdateQueue() {
return {
lastEffect: null,
};
}
export function updateEffect(create, deps,) {
return updateEffectImpl(
PassiveEffect,
HookPassive,
create,
deps,
);
}
function updateEffectImpl(fiberFlags, hookFlags, create, deps) {
const hook = updateWorkInProgressHook();
const nextDeps = deps === undefined ? null : deps;
let destroy = undefined;
if (currentHook !== null) {
const prevEffect = currentHook.memoizedState;
destroy = prevEffect.destroy;
if (nextDeps !== null) {
const prevDeps = prevEffect.deps;
if (areHookInputsEqual(nextDeps, prevDeps)) {
pushEffect(hookFlags, create, destroy, nextDeps);
return;
}
}
}
currentlyRenderingFiber.flags |= fiberFlags;
hook.memoizedState = pushEffect(HookHasEffect | hookFlags, create, destroy, nextDeps)
}
function areHookInputsEqual(nextDeps, prevDeps) {
if (prevDeps === null) {
return false;
}
for (let i = 0; i < prevDeps.length && i < nextDeps.length; i++) {
if (Object.is(nextDeps[i], prevDeps[i])) {
continue;
}
return false;
}
return true;
}
function mountState(initialState) {
const hook = mountWorkInProgressHook();
hook.memoizedState = initialState;
const queue = (hook.queue = { pending: null,lastRenderedReducer: basicStateReducer, lastRenderedState: initialState });
const dispatch = dispatchAction.bind(null, currentlyRenderingFiber, queue)
return [hook.memoizedState, dispatch];
}
function basicStateReducer(state, action) {
return typeof action === 'function' ? action(state) : action;
}
function updateState(initialState) {
return updateReducer(basicStateReducer, initialState);
}
export function useEffect(reducer, initialArg) {
return ReactCurrentDispatcher.current.useEffect(reducer, initialArg);
}
export function useState(initialState) {
return ReactCurrentDispatcher.current.useState(initialState);
}
export function useReducer(reducer, initialArg) {
return ReactCurrentDispatcher.current.useReducer(reducer, initialArg);
}
export function renderWithHooks(_current, workInProgress, Component) {
currentlyRenderingFiber = workInProgress;
workInProgress.memoizedState = null;
workInProgress.updateQueue = null;
if (_current !== null) {
ReactCurrentDispatcher.current = HooksDispatcherOnUpdate;
} else {
ReactCurrentDispatcher.current = HooksDispatcherOnMount;
}
let children = Component();
window.counter = children;
currentlyRenderingFiber = null;
currentHook = null;
workInProgressHook = null;
return children;
}
function updateReducer(reducer) {
const hook = updateWorkInProgressHook();
const queue = hook.queue;
queue.lastRenderedReducer = reducer;
const current = currentHook;
const pendingQueue = queue.pending;
if (pendingQueue !== null) {
const first = pendingQueue.next;
let newState = current.memoizedState;
let update = first;
do {
const action = update.action;
newState = reducer(newState, action);
update = update.next;
} while (update !== null && update !== first);
queue.pending = null;
hook.memoizedState = newState;
queue.lastRenderedState = newState;
}
const dispatch = dispatchAction.bind(null,currentlyRenderingFiber,queue);
return [hook.memoizedState, dispatch];
}
function updateWorkInProgressHook() {
let nextCurrentHook;
if (currentHook === null) {
const current = currentlyRenderingFiber.alternate;
nextCurrentHook = current.memoizedState;
} else {
nextCurrentHook = currentHook.next;
}
currentHook = nextCurrentHook;
const newHook = {
memoizedState: currentHook.memoizedState,
queue: currentHook.queue,
next: null,
};
if (workInProgressHook === null) {
currentlyRenderingFiber.memoizedState = workInProgressHook = newHook;
} else {
workInProgressHook = workInProgressHook.next = newHook;
}
return workInProgressHook;
}
export function mountReducer(reducer, initialArg) {
const hook = mountWorkInProgressHook();
let initialState = initialArg;
hook.memoizedState = initialState;
const queue = (hook.queue = {pending: null, lastRenderedReducer: reducer, lastRenderedState: initialState});
const dispatch = dispatchAction.bind(null,currentlyRenderingFiber,queue);
return [hook.memoizedState, dispatch];
}
export function mountWorkInProgressHook() {
const hook = {
memoizedState: null,
queue: null,
next: null,
};
if (workInProgressHook === null) {
currentlyRenderingFiber.memoizedState = workInProgressHook = hook;
} else {
workInProgressHook = workInProgressHook.next = hook;
}
return workInProgressHook;
}
export function dispatchAction(fiber, queue, action) {
const update = { action, next: null };
const pending = queue.pending;
if (pending === null) {
update.next = update;
} else {
update.next = pending.next;
pending.next = update;
}
queue.pending = update;
const lastRenderedReducer = queue.lastRenderedReducer;
const currentState = queue.lastRenderedState;
const eagerState = lastRenderedReducer(currentState, action);
if (Object.is(eagerState, currentState)) {
return
}
scheduleUpdateOnFiber(fiber);
}